小度生活
首页
美食营养
手工爱好
生活家居
返回
小度生活
首页
美食营养
游戏数码
手工爱好
生活家居
健康养生
运动户外
职场理财
情感交际
母婴教育
时尚美容
知识问答
生活知识
生活百科
搜索
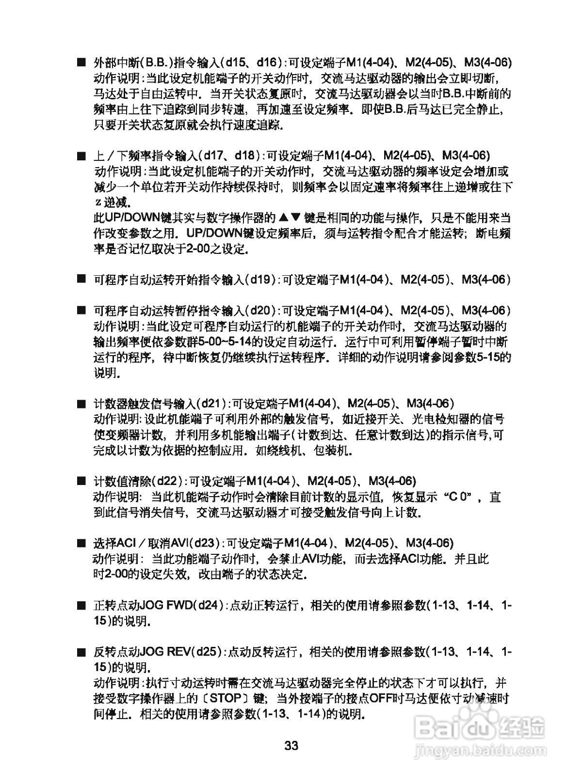
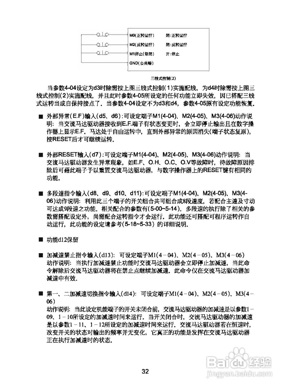
三基S800-2S1.5G变频器操作手册:[4]
2026-04-14 09:08:41
本篇为《三基S800-2S1.5G变频器操作手册》,主要介绍该产品的使用方法以及常见故障解决方案。
(共篇)
上一篇:
|
下一篇:
声明:
本网站引用、摘录或转载内容仅供网站访问者交流或参考,不代表本站立场,如存在版权或非法内容,请联系站长删除,联系邮箱:site.kefu@qq.com。
相关推荐
如何使用vue.js中方法设置无序列表整体样式属性
阅读量:142
原神怎么制作蓝海的宝钱
阅读量:70
智识之冕怎么用
阅读量:45
原神五郎队伍怎么搭配?
阅读量:23
原神温蒂命之座推荐
阅读量:90
猜你喜欢
ws是什么意思
洗礼是什么意思
11月13日是什么星座
nt是什么意思
uv是什么
板绘是什么
利息怎么算公式是什么
什么最珍贵作文
什么才是真正的爱情
11月14日是什么星座
猜你喜欢
mm是什么单位
为什么最迷人的最危险是什么歌
回族的传统节日是什么
腿抽筋什么原因引起的
什么水果去火
卅是什么意思
arms是什么意思
flash是什么意思
公积金贷款需要什么条件
益生菌什么时候吃最好