小度生活
首页
美食营养
手工爱好
生活家居
返回
小度生活
首页
美食营养
游戏数码
手工爱好
生活家居
健康养生
运动户外
职场理财
情感交际
母婴教育
时尚美容
知识问答
生活知识
生活百科
搜索
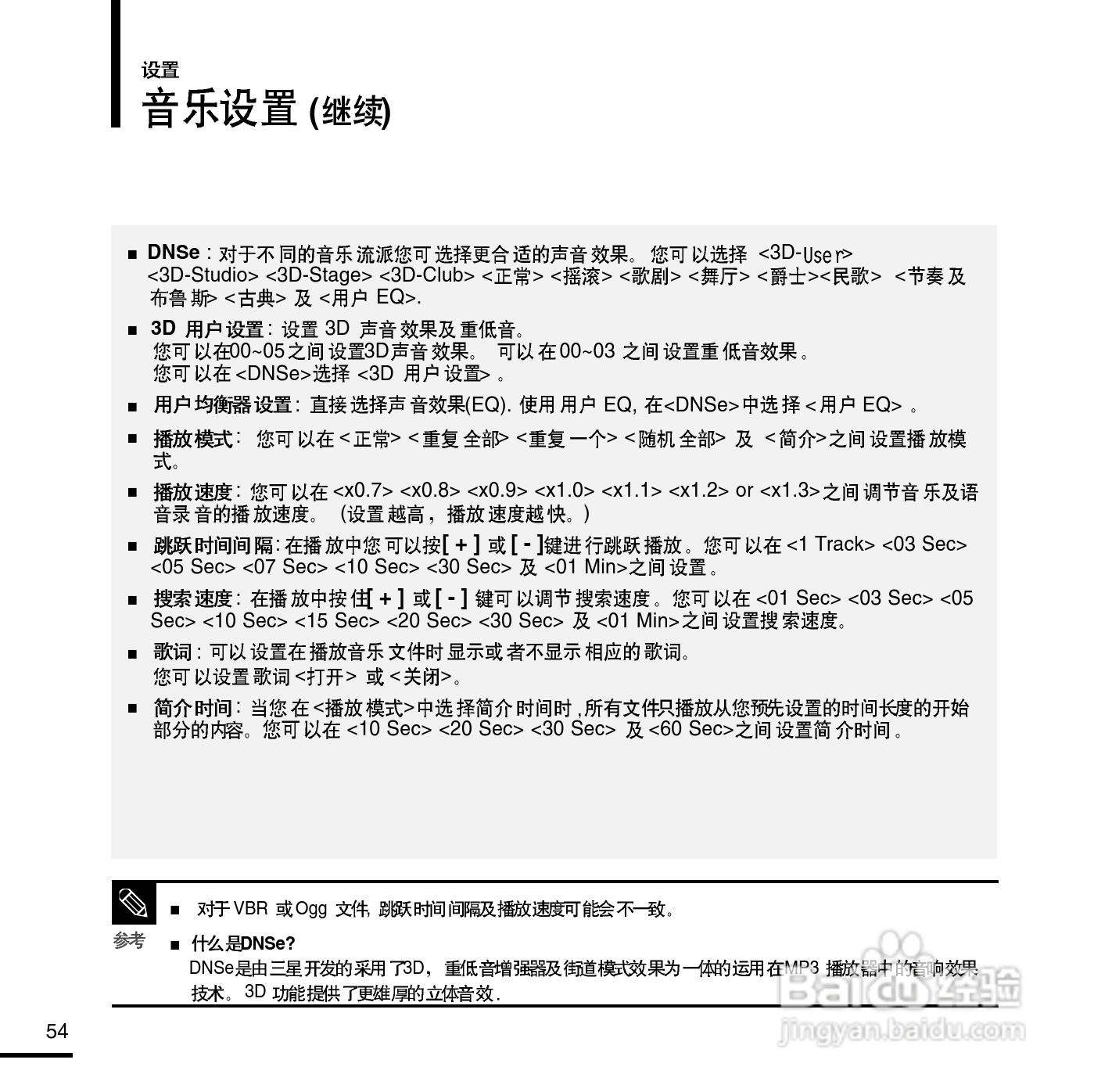
三星YP-E3QB MP3播放器使用说明书:[6]
2026-04-26 02:02:32
本篇为《三星YP-E3QB MP3播放器使用说明书》,主要介绍该产品的使用方法以及常见故障解决方案。
(共篇)
上一篇:
|
下一篇:
声明:
本网站引用、摘录或转载内容仅供网站访问者交流或参考,不代表本站立场,如存在版权或非法内容,请联系站长删除,联系邮箱:site.kefu@qq.com。
相关推荐
三星YP-E3QB MP3播放器使用说明书:[7]
阅读量:165
三星YP-700 MP3播放器使用说明书:[6]
阅读量:41
三星YP-MT6 MP3播放器使用说明书:[1]
阅读量:182
三星YP-MT6 MP3播放器使用说明书:[2]
阅读量:83
三星s8怎么双清
阅读量:194
猜你喜欢
鱼腥草怎么吃
cad阵列怎么用
王的繁体字怎么写
怎么更改wifi密码
摄像头怎么安装
书信的格式怎么写
horse怎么读
莎蔓莉莎美容院怎么样
怎么修改qq密码
电脑开不了机怎么重装系统
猜你喜欢
海普凯诺1987奶粉怎么样
牙齿黄怎么变白
个人价值观怎么写
宓怎么读
月经时间长是怎么回事
工作展望怎么写
被蚊子咬了怎么止痒
北京理工大学珠海学院怎么样
圆周率怎么算
怎么瘦双下巴