小度生活
首页
美食营养
手工爱好
生活家居
返回
小度生活
首页
美食营养
游戏数码
手工爱好
生活家居
健康养生
运动户外
职场理财
情感交际
母婴教育
时尚美容
知识问答
生活知识
搜索
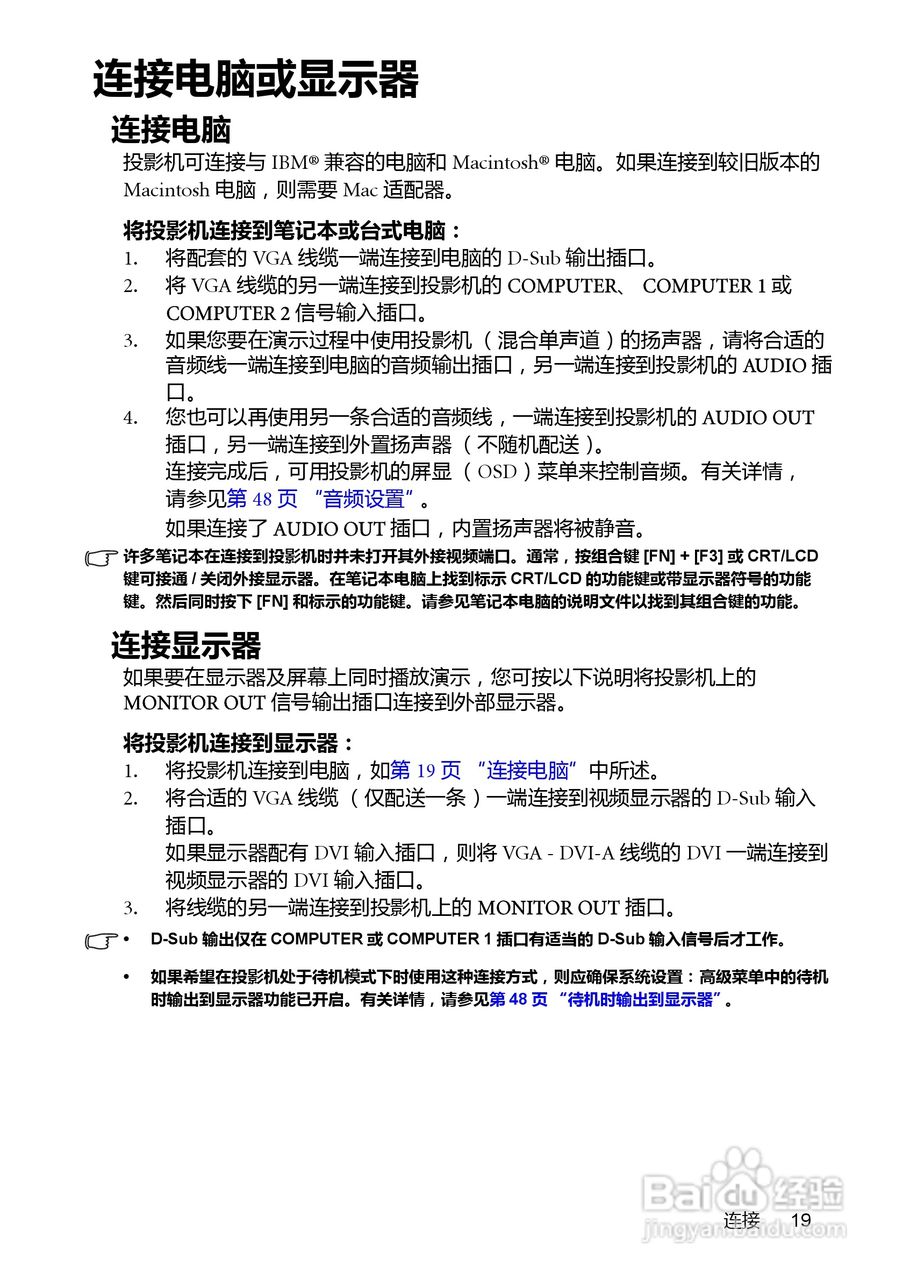
明基MP525P投影仪使用说明书:[2]
2026-03-02 05:27:18
本篇为《明基MP525P投影仪使用说明书》,主要介绍该产品的使用方法以及常见故障解决方案。
(共篇)
上一篇:
|
下一篇:
声明:
本网站引用、摘录或转载内容仅供网站访问者交流或参考,不代表本站立场,如存在版权或非法内容,请联系站长删除,联系邮箱:site.kefu@qq.com。
相关推荐
英雄联盟手游欧米伽小队特惠组合怎么获得
阅读量:98
职场英语口语对话:与同事谈论休假的英语对话
阅读量:125
如何在面试中找到属于自己的气场
阅读量:143
个人的职业规划怎么答
阅读量:145
OSPF协议简述
阅读量:103
猜你喜欢
假如时光倒流我能做什么是什么歌
ui是什么意思
ecu是什么意思
结婚30年是什么婚
顿首是什么意思
dn是什么意思
头孢和酒一起喝有什么后果
产值是什么意思
小苏打是什么
1212是什么意思
猜你喜欢
平常的近义词是什么
3月17日是什么星座
stop是什么意思
产检都检查什么
leg是什么意思
什么的水花
同质化是什么意思
商榷是什么意思
梦想是什么排比句
三月不知肉味形容什么