小度生活
首页
美食营养
手工爱好
生活家居
返回
小度生活
首页
美食营养
游戏数码
手工爱好
生活家居
健康养生
运动户外
职场理财
情感交际
母婴教育
时尚美容
知识问答
生活知识
搜索
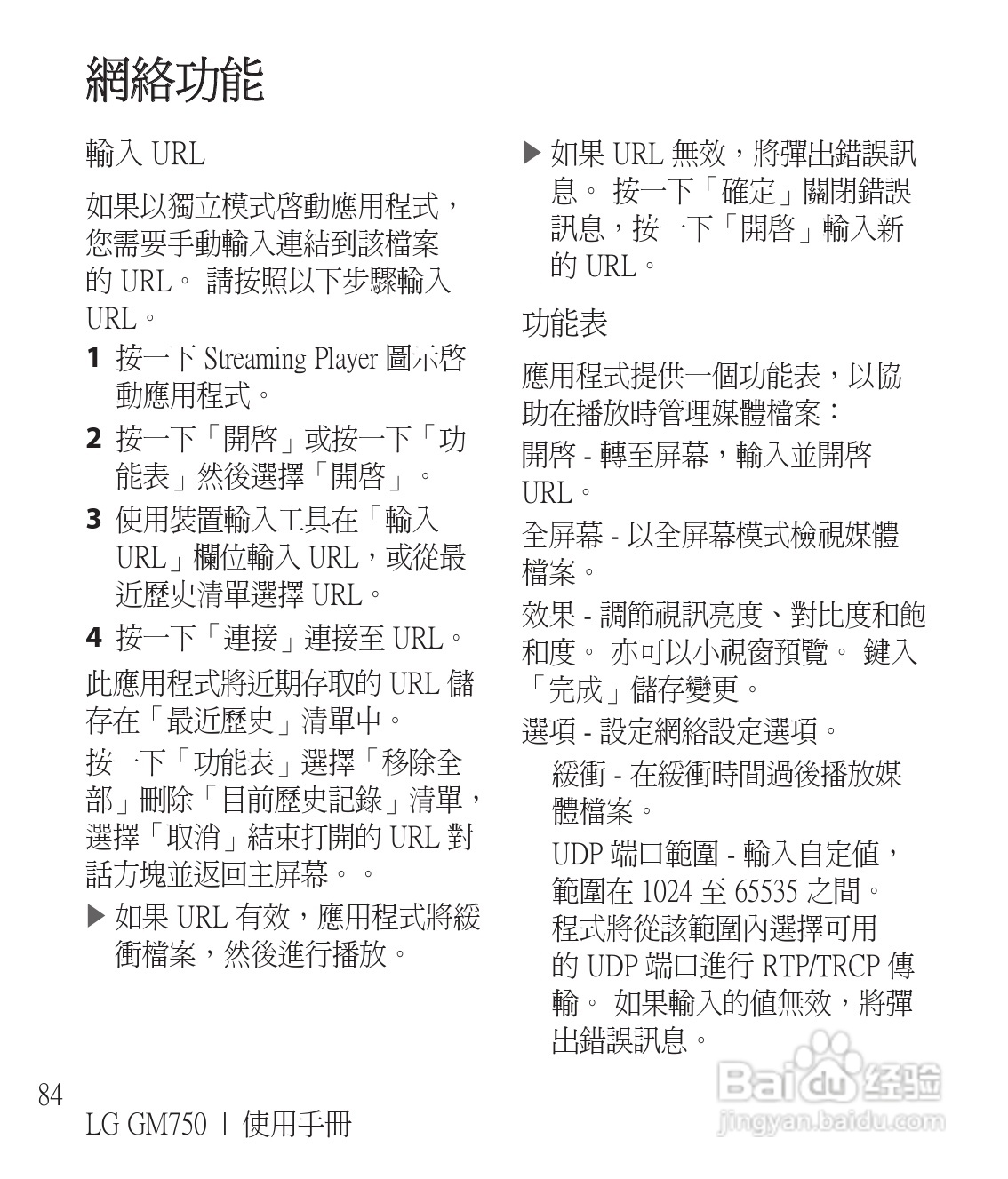
LG GM750手机使用说明书:[9]
2025-10-19 19:56:52
(共篇)
上一篇:
|
下一篇:
声明:
本网站引用、摘录或转载内容仅供网站访问者交流或参考,不代表本站立场,如存在版权或非法内容,请联系站长删除,联系邮箱:site.kefu@qq.com。
相关推荐
LG GM750手机使用说明书:[10]
阅读量:160
LG GM210手机使用说明书:[6]
阅读量:120
LG GM210手机使用说明书:[3]
阅读量:124
LG GM200手机使用说明书:[3]
阅读量:85
使用说明书封面怎么做
阅读量:132
猜你喜欢
瞻仰是什么意思
什么叫价值观
资源不足是什么意思
提肛运动怎么做
i dare you是什么意思
south是什么意思
表达方式有什么
suffer是什么意思
prize是什么意思
鸡和什么生肖最配
猜你喜欢
乌木是什么
get out什么意思
delete是什么意思
神犬小七是什么狗
farm什么意思
apec蓝是什么意思
轴距是什么意思
鸭嘴兽是什么动物
遐想的近义词是什么
四川肉牛养殖