小度生活
首页
美食营养
手工爱好
生活家居
返回
小度生活
首页
美食营养
游戏数码
手工爱好
生活家居
健康养生
运动户外
职场理财
情感交际
母婴教育
时尚美容
知识问答
生活知识
搜索
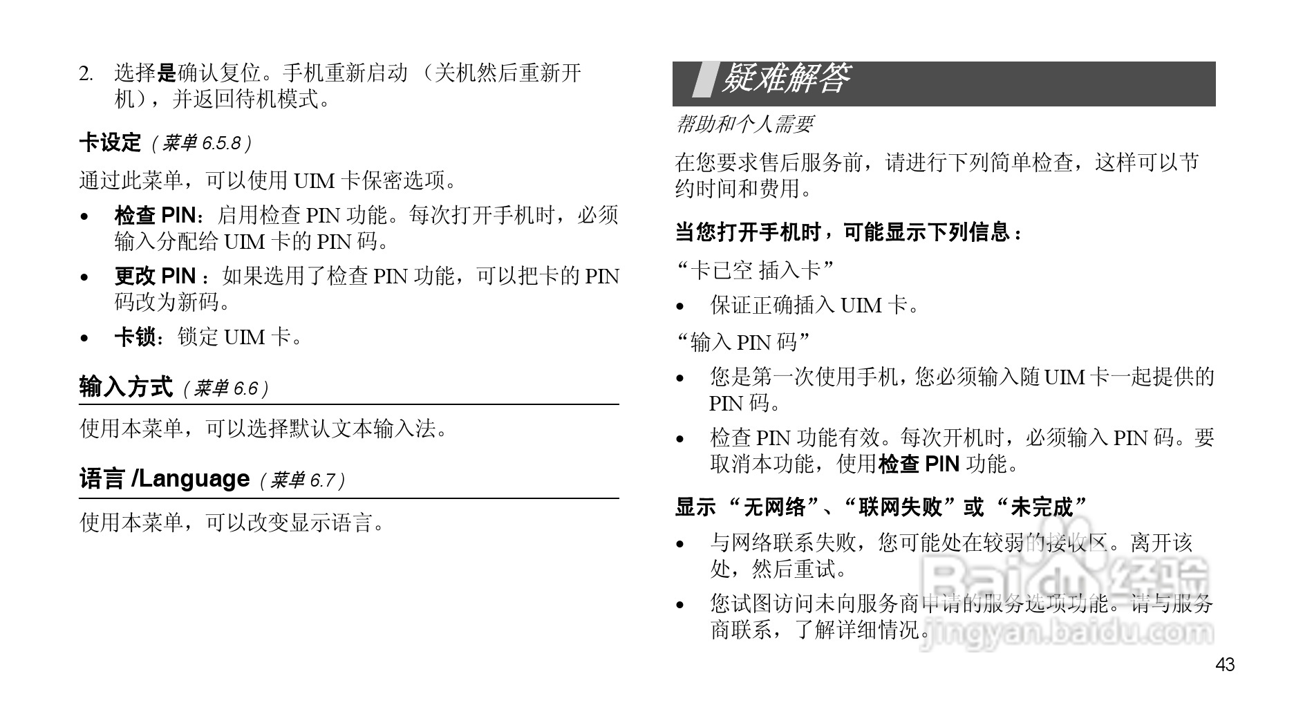
三星SCH-S139手机使用说明书:[5]
2025-10-24 20:06:14
(共篇)
上一篇:
|
下一篇:
声明:
本网站引用、摘录或转载内容仅供网站访问者交流或参考,不代表本站立场,如存在版权或非法内容,请联系站长删除,联系邮箱:site.kefu@qq.com。
相关推荐
三星SCH-S139手机使用说明书:[1]
阅读量:92
手机如何查看已连接wifi的密码
阅读量:155
手机如何登陆网页电脑版淘宝
阅读量:38
手机6g和8g的区别
阅读量:153
手机怎么给视频添加音乐的三种方法
阅读量:177
猜你喜欢
宝宝咳嗽怎么办
地震怎么办
猎豹汽车怎么样
孕妇上火怎么办
大便发黑是怎么回事
心口疼是怎么回事
安卓微信怎么设置主题皮肤
怎么取名字
word怎么打拼音
倘怎么组词
猜你喜欢
指甲怎么长得快
柚子籽怎么种小盆栽
去八达岭长城怎么坐车
怎么鉴定玉的真假
正负号怎么打
打印机脱机状态怎么解除
怎么煮茶叶蛋
我的世界创世神怎么用
我的英文怎么写
荠菜怎么做最好吃