小度生活
首页
美食营养
手工爱好
生活家居
返回
小度生活
首页
美食营养
游戏数码
手工爱好
生活家居
健康养生
运动户外
职场理财
情感交际
母婴教育
时尚美容
知识问答
生活知识
搜索
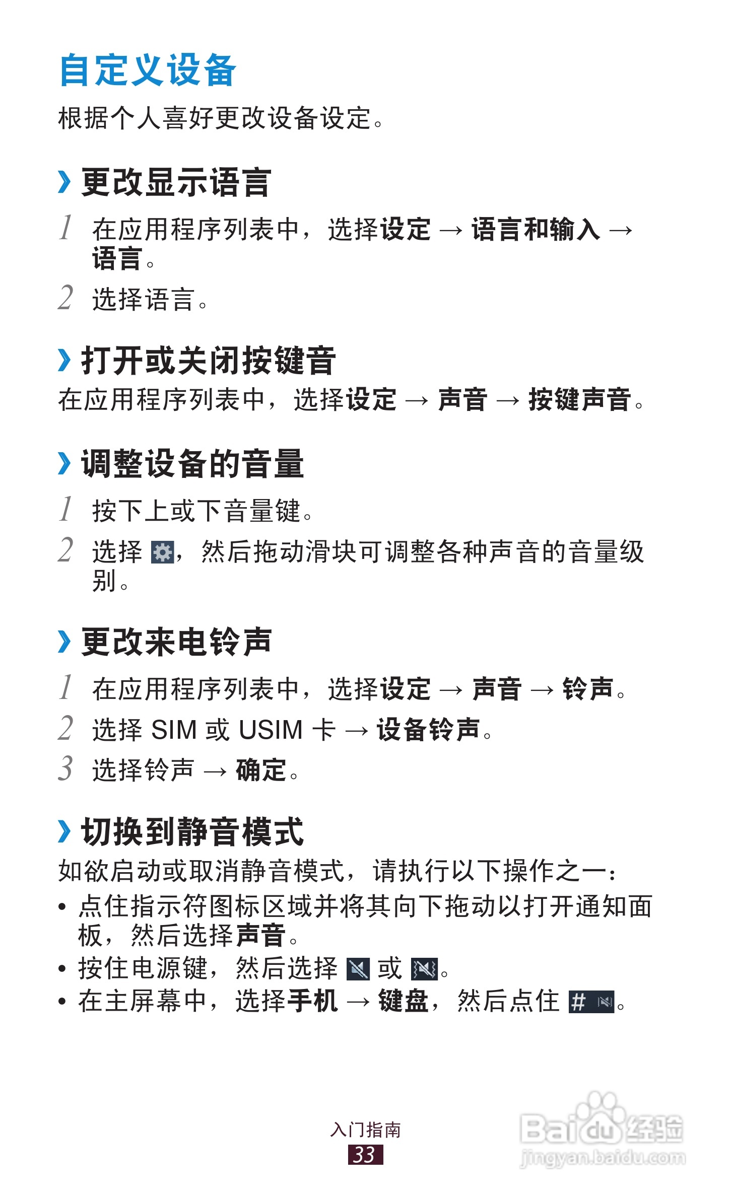
三星GT-S7562i手机说明书:[4]
2025-12-27 03:01:10
(共篇)
上一篇:
|
下一篇:
声明:
本网站引用、摘录或转载内容仅供网站访问者交流或参考,不代表本站立场,如存在版权或非法内容,请联系站长删除,联系邮箱:site.kefu@qq.com。
相关推荐
三星GT-S7562i手机说明书:[10]
阅读量:38
给三星GT-S7562i的手机设置百度输入法
阅读量:173
#首晒#GT-s7562i三星手机开箱晒物
阅读量:69
手机6g和8g的区别
阅读量:180
手机如何查看已连接wifi的密码
阅读量:77
猜你喜欢
宝宝鼻塞流鼻涕怎么办
四级怎么报名
手机nfc功能怎么用
英国人用英语怎么说
纸花怎么做
上菱冰箱质量怎么样
颈椎不好怎么办
ppt背景怎么设置
锦鲤怎么分公母
网上怎么交电费
猜你喜欢
怎么发财
英雄杀怎么玩
迷路了怎么办
许攸怎么死的
qq群怎么转让群主
发热怎么办
怎么查自己手机号码
怎么样快速减肥
电信卡怎么查流量
宝马1系怎么样