小度生活
首页
美食营养
手工爱好
生活家居
返回
小度生活
首页
美食营养
游戏数码
手工爱好
生活家居
健康养生
运动户外
职场理财
情感交际
母婴教育
时尚美容
知识问答
生活知识
搜索
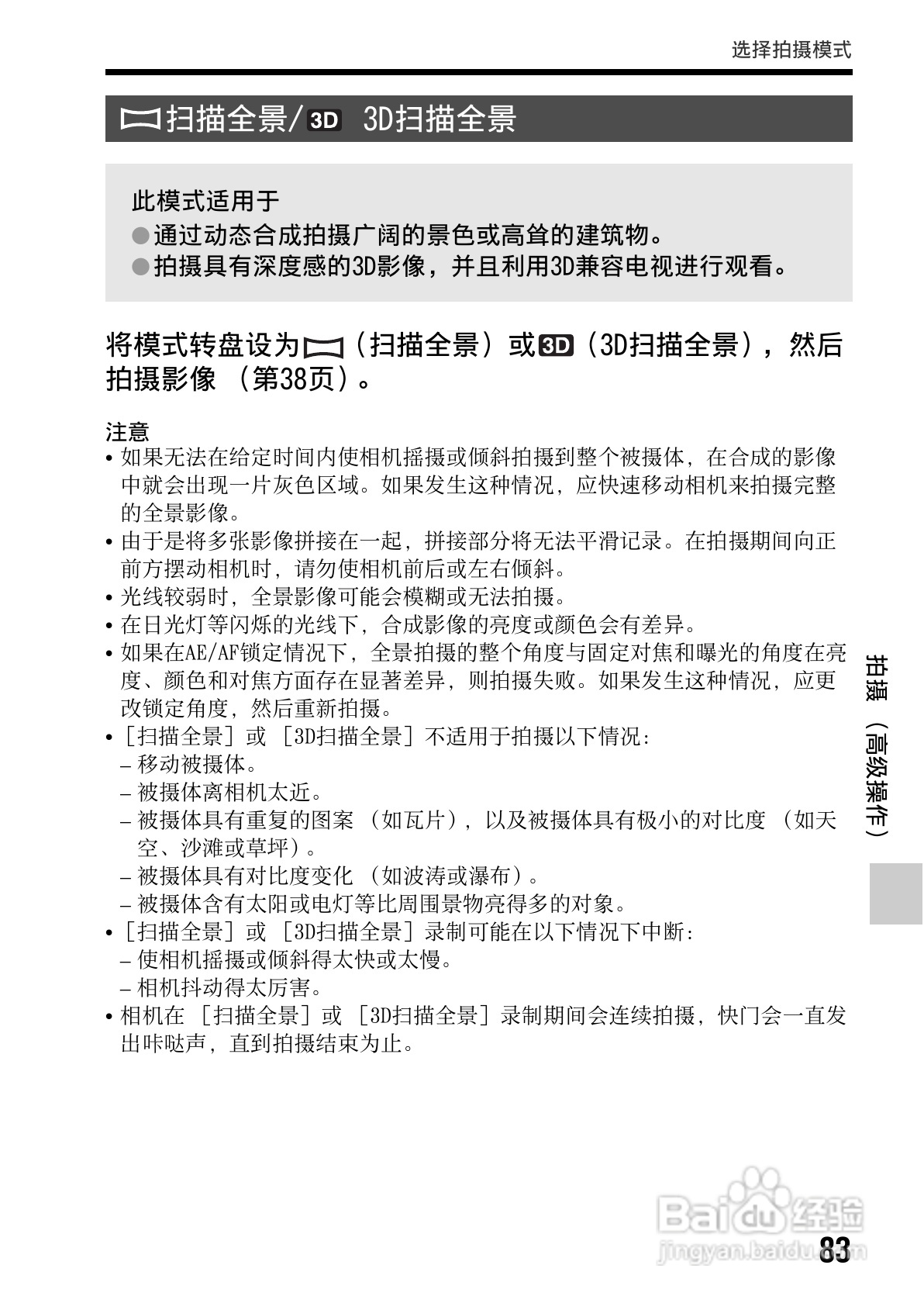
索尼SLT-A65数码摄像机使用说明书:[9]
2026-02-05 12:16:32
本篇为《索尼SLT-A65数码摄像机使用说明书》,主要介绍该产品的使用方法以及常见故障解决方案。
(共篇)
上一篇:
|
下一篇:
声明:
本网站引用、摘录或转载内容仅供网站访问者交流或参考,不代表本站立场,如存在版权或非法内容,请联系站长删除,联系邮箱:site.kefu@qq.com。
相关推荐
索尼SLT-A65数码摄像机使用说明书:[16]
阅读量:65
索尼SLT-A65数码摄像机使用说明书:[20]
阅读量:184
索尼耳机煲机方法
阅读量:28
索尼a6000新手教程
阅读量:180
索尼a6000肩带怎么装
阅读量:69
猜你喜欢
相王是什么意思
运动会加油词
水床是什么
exo是什么意思
听证会是什么
什么是房改房
文竹的养殖方法和注意事项
运动会开幕词
一碧千里是什么意思
养殖什么好养又赚钱
猜你喜欢
背胶是什么
就把这首歌送给失意的你是什么歌
cpc是什么意思
正月初二是什么星座
叹为观止的意思是什么
interview是什么意思
肉鸡养殖
运动会拔河加油稿
feeling是什么意思
运动会报道稿