小度生活
首页
美食营养
手工爱好
生活家居
返回
小度生活
首页
美食营养
游戏数码
手工爱好
生活家居
健康养生
运动户外
职场理财
情感交际
母婴教育
时尚美容
知识问答
生活知识
搜索
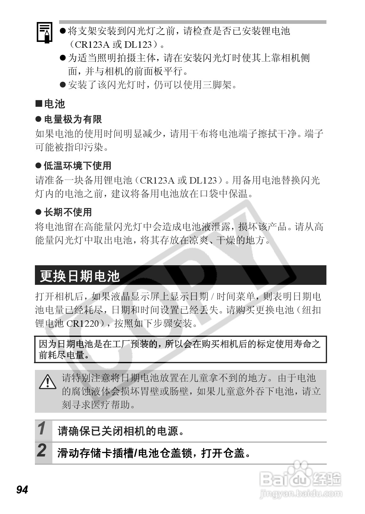
佳能PowerShot A560数码相机使用说明书:[10]
2026-02-05 14:41:44
本篇为《佳能PowerShot A560数码相机使用说明书》,主要介绍该产品的使用方法以及常见故障解决方案。
(共篇)
上一篇:
|
下一篇:
声明:
本网站引用、摘录或转载内容仅供网站访问者交流或参考,不代表本站立场,如存在版权或非法内容,请联系站长删除,联系邮箱:site.kefu@qq.com。
相关推荐
装修前应该知道的东西
阅读量:49
匡国文冠广禄阙东五笔拼音编码
阅读量:185
记忆力方法训练
阅读量:124
芒果视频怎么划定一个时间段期间不会有消息
阅读量:189
喝玫瑰花茶有什么好处?
阅读量:166
猜你喜欢
猪脚怎么做好吃
我的世界怎么做梯子
小青菜怎么炒好吃
包子做法大全
鲫鱼汤的家常做法
小狗简笔画图片大全
10个小方法缓解喉咙痛
现金流量表的编制方法
abac式词语大全
怎么让脸变瘦
猜你喜欢
鲜猴头菇的家常做法
cs1.6中文版怎么加电脑人
输卵管堵塞的治疗方法
黄页网址大全
腌肉的腌制方法
胡思乱想怎么办
wlan怎么用
排骨炖什么好吃又有营养
闭嘴英语怎么说
早孕怎么办