小度生活
首页
美食营养
手工爱好
生活家居
返回
小度生活
首页
美食营养
游戏数码
手工爱好
生活家居
健康养生
运动户外
职场理财
情感交际
母婴教育
时尚美容
知识问答
生活知识
生活百科
搜索
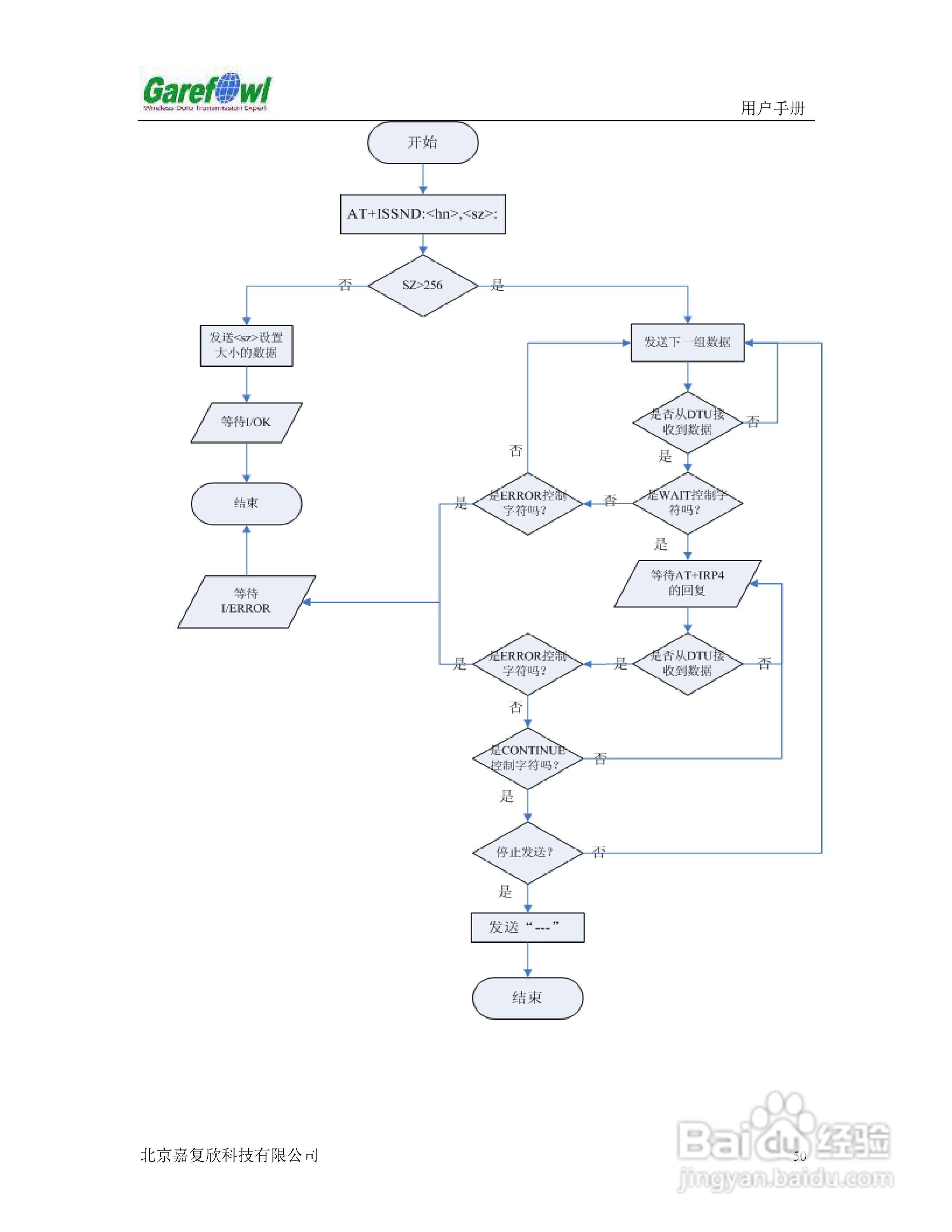
GF-2008BN外置式GPRS IP调制解调器用户手册:[6]
2026-04-04 03:08:47
本篇为《GF-2008BN外置式GPRS IP调制解调器用户手册》,主要介绍该产品的使用方法以及常见故障解决方案。
(共篇)
上一篇:
声明:
本网站引用、摘录或转载内容仅供网站访问者交流或参考,不代表本站立场,如存在版权或非法内容,请联系站长删除,联系邮箱:site.kefu@qq.com。
相关推荐
GF-2008BN外置式GPRS IP调制解调器用户手册:[5]
阅读量:83
LT760-388外置式GSM/GPRS调制解调器使用说明书:[1]
阅读量:179
调制解调器如何设置连接电脑
阅读量:134
美国FUTEK 5690NMS机架式调制解调器用户手册:[3]
阅读量:41
美国FUTEK 5690NMS机架式调制解调器用户手册:[4]
阅读量:45
猜你喜欢
purple是什么颜色
it行业是做什么的
头发掉的厉害是什么原因
高粱是什么
piece是什么意思
cookie是什么
see you是什么意思
白醋泡脚有什么好处
梦见血是什么预兆
吃生花生有什么好处
猜你喜欢
恍然大悟是什么意思
accept什么意思
宾语是什么
课长是什么职位
天赋异禀是什么意思
十九大什么时候召开
117是什么电话
太子龙男装什么档次
1974年是什么命
什么是癔症