小度生活
首页
美食营养
手工爱好
生活家居
返回
小度生活
首页
美食营养
游戏数码
手工爱好
生活家居
健康养生
运动户外
职场理财
情感交际
母婴教育
时尚美容
知识问答
生活知识
生活百科
搜索
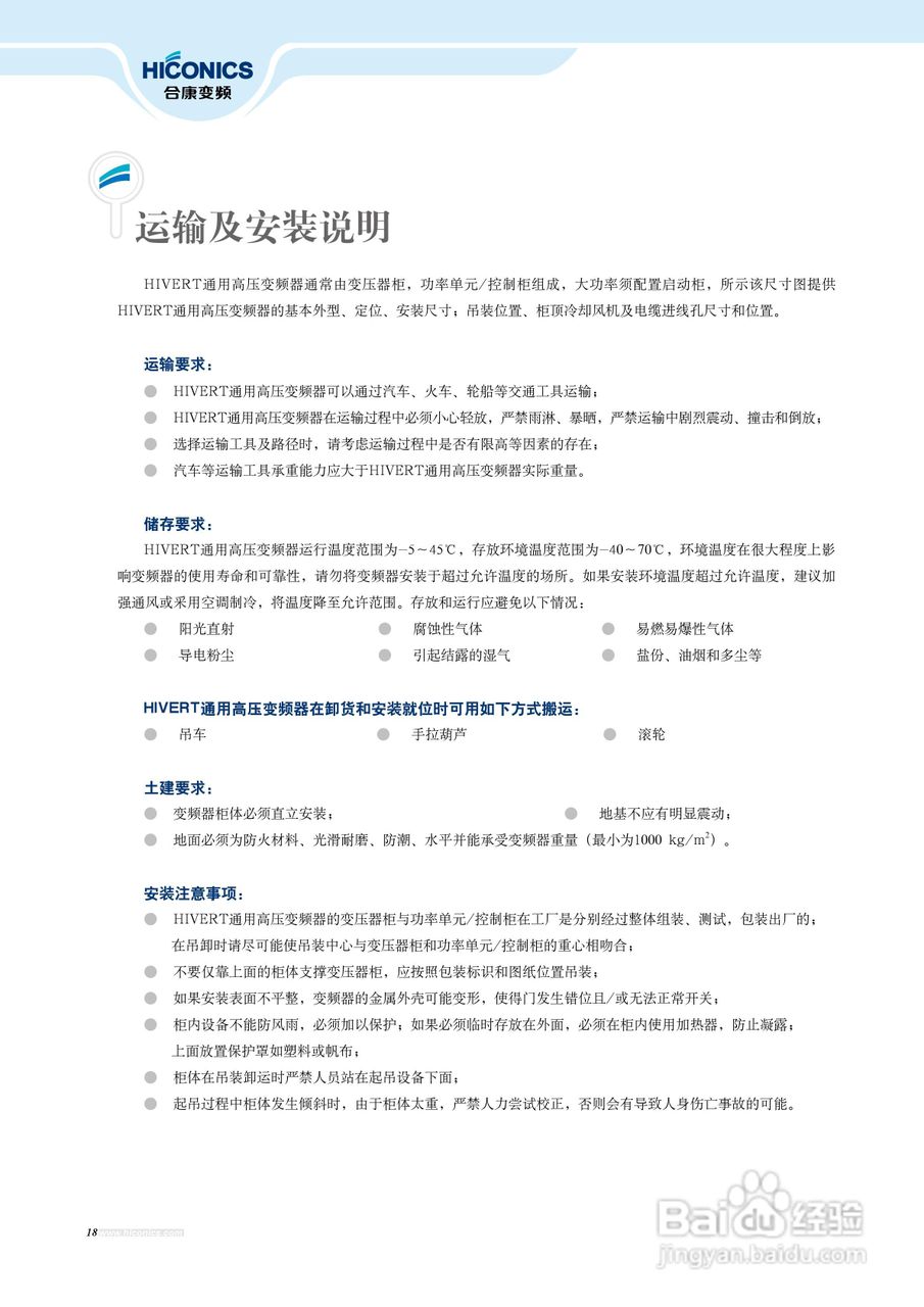
合康HIVERT-Y301型通用高压变频器手册:[2]
2026-03-30 05:23:30
本篇为《合康HIVERT-Y301型通用高压变频器手册》,主要介绍该产品的使用方法以及常见故障解决方案。
(共篇)
上一篇:
|
下一篇:
声明:
本网站引用、摘录或转载内容仅供网站访问者交流或参考,不代表本站立场,如存在版权或非法内容,请联系站长删除,联系邮箱:site.kefu@qq.com。
相关推荐
合康HIVERT-Y301型通用高压变频器手册:[3]
阅读量:104
怎样调试变频器之五
阅读量:188
高压变频器的选购
阅读量:63
肺癌转移后有什么症状盛康合医药
阅读量:60
高压变频器对温度的要求
阅读量:158
猜你喜欢
凉拌皮蛋的做法
动画图片怎么制作
毛孔变大怎么办
凉拌西兰花的家常做法
西安旅游攻略5天
来月经可以吃什么水果
可以兑换的棋牌
云南腾冲旅游攻略
睡觉不好怎么办
怎么使鼻头变小
猜你喜欢
孕妇可以喝苹果醋吗
湖北警官学院怎么样
桂林旅游学院官网
凉拌荆芥
框架结构的特点
旅游服务与管理
青岛旅游自由行攻略
庆阳旅游
石花洞景区
糯米粉可以做什么