小度生活
首页
美食营养
手工爱好
生活家居
返回
小度生活
首页
美食营养
游戏数码
手工爱好
生活家居
健康养生
运动户外
职场理财
情感交际
母婴教育
时尚美容
知识问答
生活知识
搜索
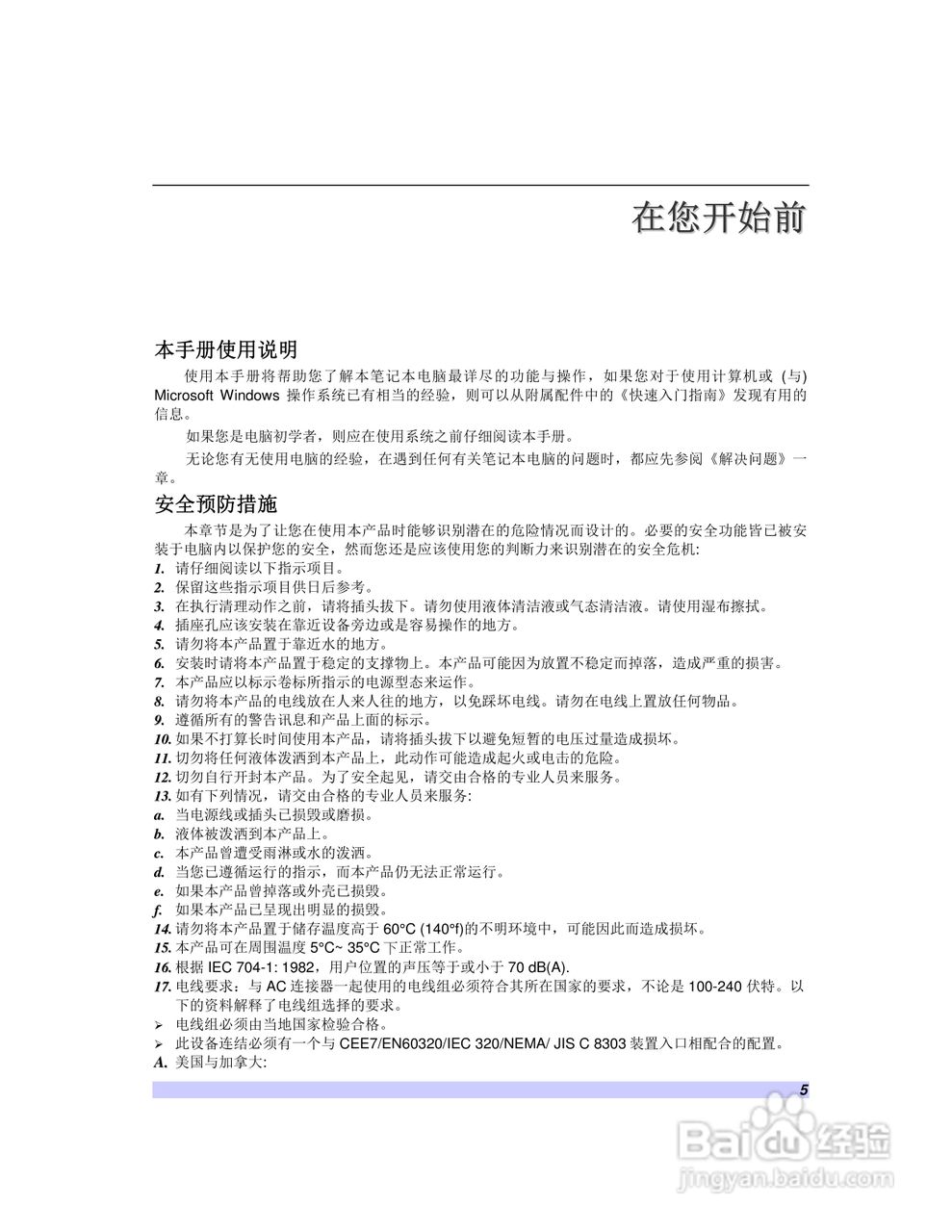
海尔C410笔记本电脑使用说明书:[1]
2026-01-13 09:42:38
本篇为《海尔C410笔记本电脑使用说明书》,主要介绍该产品的使用方法以及常见故障解决方案。
(共篇)
下一篇:
声明:
本网站引用、摘录或转载内容仅供网站访问者交流或参考,不代表本站立场,如存在版权或非法内容,请联系站长删除,联系邮箱:site.kefu@qq.com。
相关推荐
企业数据备份流程
阅读量:162
胎压监测装置可以加装吗
阅读量:191
加油站的油罐设置应符合什么要求?
阅读量:165
火狐浏览器设置拖拽搜索
阅读量:190
上网行为管理软件是怎么实现对电脑行为管理的?
阅读量:148
猜你喜欢
蛔虫药什么时候吃
refuse是什么意思
气势汹汹的意思
车子年检需要什么资料
小萝莉是什么意思
抽油烟机什么品牌好
什么什么一什么成语
名媛是什么意思呢
什么是连续梁
手机积分什么时候清零
猜你喜欢
举世瞩目的意思
有什么好看的日剧
什么叫丹凤眼
矫健的意思
中国位于什么半球
股本是什么意思
什么叫信息技术
伶仃的意思
无辜的意思
人次是什么意思