小度生活
首页
美食营养
手工爱好
生活家居
返回
小度生活
首页
美食营养
游戏数码
手工爱好
生活家居
健康养生
运动户外
职场理财
情感交际
母婴教育
时尚美容
知识问答
生活知识
生活百科
搜索
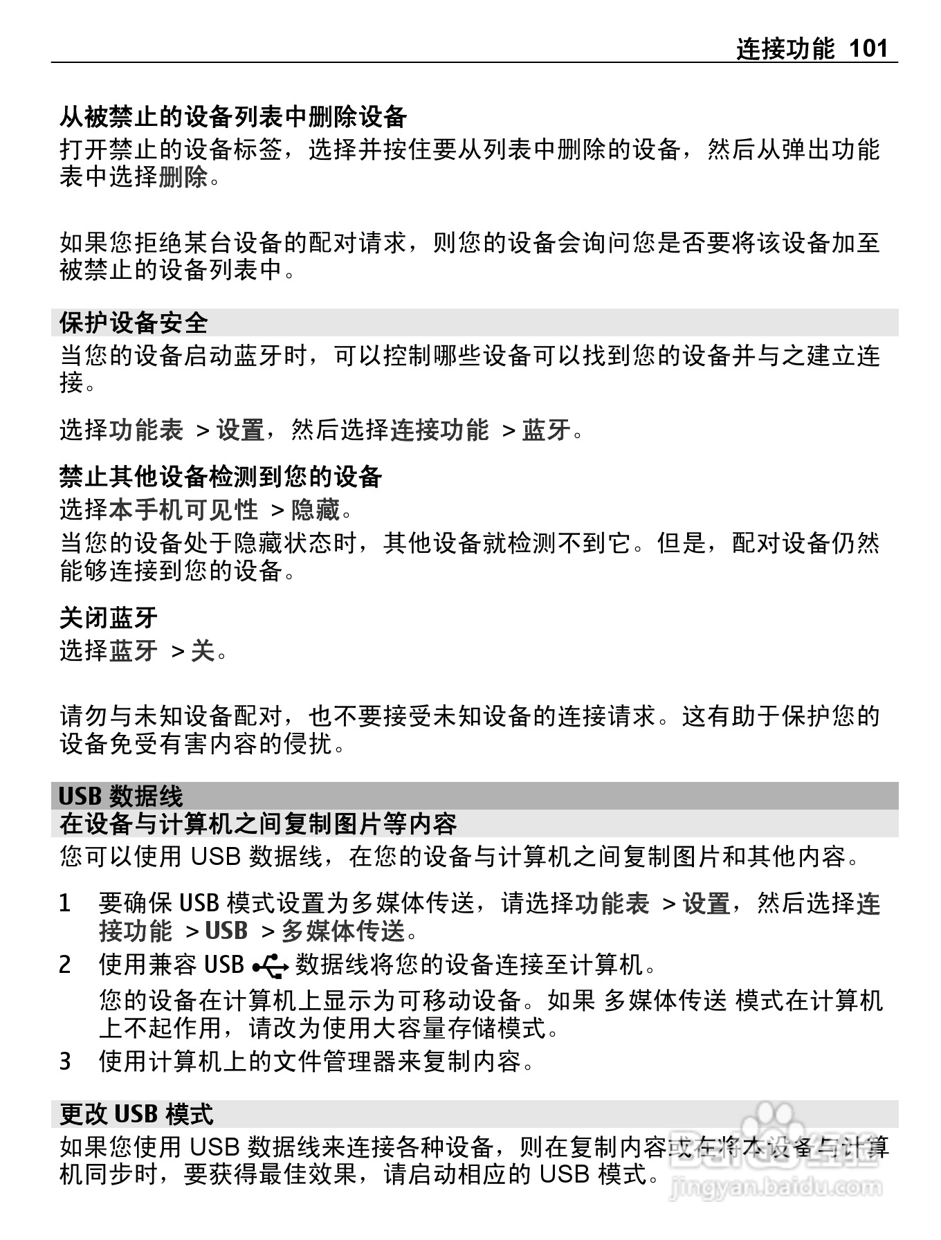
诺基亚E7-00手机使用说明书:[11]
2026-05-11 12:21:09
(共篇)
上一篇:
|
下一篇:
声明:
本网站引用、摘录或转载内容仅供网站访问者交流或参考,不代表本站立场,如存在版权或非法内容,请联系站长删除,联系邮箱:site.kefu@qq.com。
相关推荐
昂立ONLLY系列微机型继电保护测试系统用户手册:[1]
阅读量:27
斗罗大陆斗罗之路落日森林之地穴魔蛛攻略
阅读量:55
全民飞机大战宠物搭配推荐攻略
阅读量:108
最简单擦玻璃方法一遍就把玻璃擦干净
阅读量:111
松果墙饰怎么做?
阅读量:81
猜你喜欢
资深的意思
婴幼儿补钙什么牌子好
towel是什么意思
zero是什么意思
母亲节贺卡祝福语大全
去韩国买什么
求大神这是什么歌
泛滥是什么意思
什么是微课教学
忽略是什么意思
猜你喜欢
婚庆祝福语
淳淳教诲的意思
最近有什么军事新闻
main是什么意思
pond是什么意思
埋伏的意思
画蛇添足意思
竭力的意思
置若罔闻的意思
前打竿什么牌子好