小度生活
首页
美食营养
手工爱好
生活家居
返回
小度生活
首页
美食营养
游戏数码
手工爱好
生活家居
健康养生
运动户外
职场理财
情感交际
母婴教育
时尚美容
知识问答
生活知识
生活百科
搜索
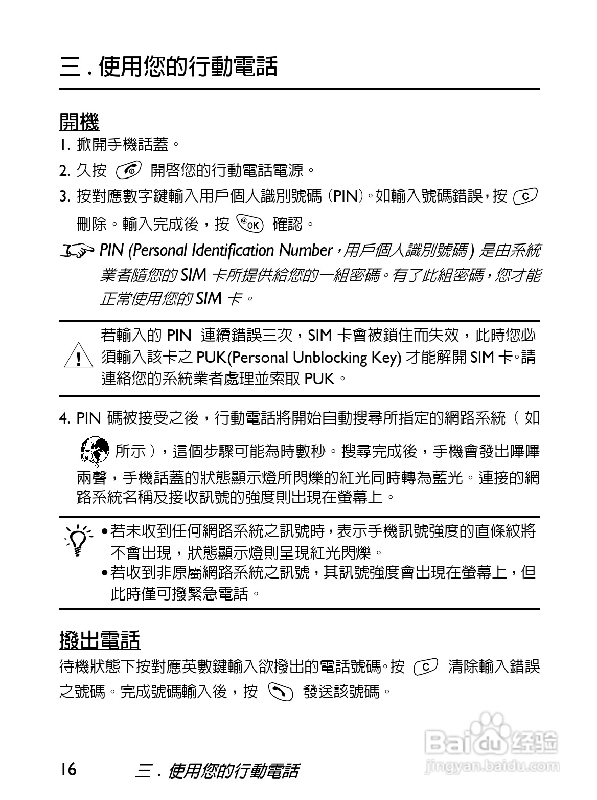
BenQ-Siemens S620i手机使用说明书:[3]
2026-04-26 15:43:35
(共篇)
上一篇:
|
下一篇:
声明:
本网站引用、摘录或转载内容仅供网站访问者交流或参考,不代表本站立场,如存在版权或非法内容,请联系站长删除,联系邮箱:site.kefu@qq.com。
相关推荐
BenQ-Siemens S620i手机使用说明书:[10]
阅读量:130
BenQ-Siemens S620i手机使用说明书:[11]
阅读量:83
BenQ-Siemens S68手机使用说明书:[3]
阅读量:69
BenQ-Siemens C30手机使用说明书:[3]
阅读量:167
BenQ-Siemens E55手机使用说明书:[3]
阅读量:187
猜你喜欢
白羊座女生和什么座最配
葱头的功效与作用
糯米酒的功效与作用
防风的功效与作用
运动明星
干姜的功效与作用
宽筋藤的功效与作用
法律知识讲座
猫的胡子有什么作用
减水剂的作用
猜你喜欢
健康育儿知识
炒薏米的功效与作用
悸动什么意思
儿童安全知识
表达方式有哪些及作用
脑力运动
电容补偿柜的作用
晚上运动的最佳时间
磨豆腐什么意思
rita什么意思