小度生活
首页
美食营养
手工爱好
生活家居
返回
小度生活
首页
美食营养
游戏数码
手工爱好
生活家居
健康养生
运动户外
职场理财
情感交际
母婴教育
时尚美容
知识问答
生活知识
生活百科
搜索
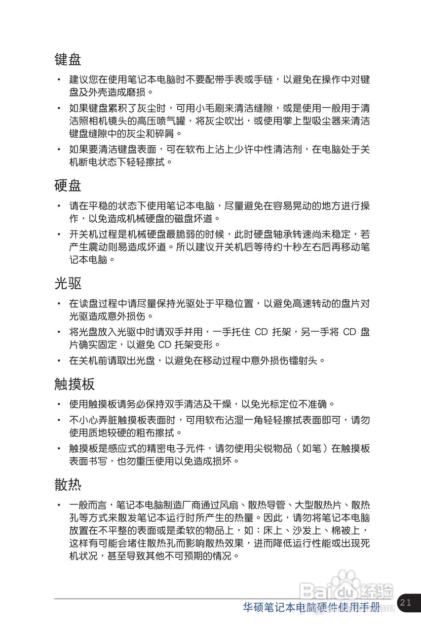
华硕K46CA笔记本电脑使用说明书:[3]
2026-04-25 18:02:21
本篇为《华硕K46CA笔记本电脑使用说明书》,主要介绍该产品的使用方法以及常见故障解决方案。
(共篇)
上一篇:
|
下一篇:
声明:
本网站引用、摘录或转载内容仅供网站访问者交流或参考,不代表本站立场,如存在版权或非法内容,请联系站长删除,联系邮箱:site.kefu@qq.com。
相关推荐
华硕K46CA笔记本电脑使用说明书:[2]
阅读量:172
华硕W3000N笔记本电脑使用说明书:[3]
阅读量:49
笔记本电脑如何连接wifi
阅读量:58
笔记本电脑键盘锁住了怎么解锁
阅读量:66
笔记本电脑摄像头如何打开
阅读量:33
猜你喜欢
告别的近义词是什么
hour是什么意思
away什么意思
假如你不曾养育我是什么歌
11月11日是什么节
四个意识指的是什么
information是什么意思
咪咕特级会员是什么
twitter是什么
战无不胜是什么意思
猜你喜欢
twitter是什么意思
莱姆病是什么病
6212开头是什么银行
gpa是什么
champion是什么意思
小三是什么意思
祈使句是什么
什么时候断奶最合适
京东的京豆有什么用
send是什么意思