AI字体设计创意教程-张家佳设计
1、字体创意第一步介绍

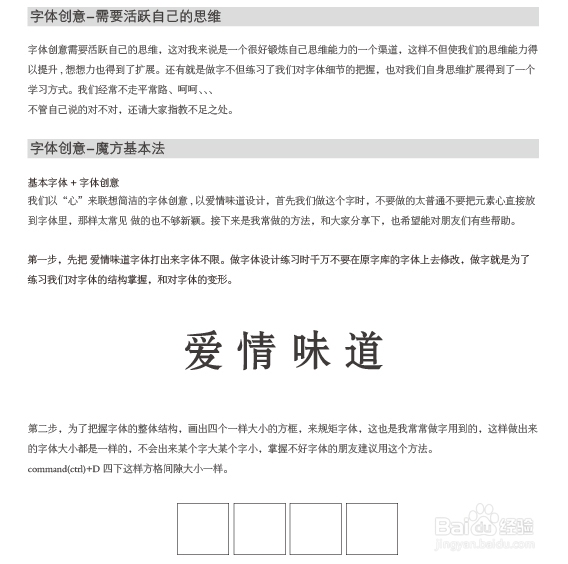
2、第二步介绍字体结构构造


3、第三步字体设计创意变形


4、第四步字体设计创意变形细节修改


5、第五步字体设计创意-延展


声明:本网站引用、摘录或转载内容仅供网站访问者交流或参考,不代表本站立场,如存在版权或非法内容,请联系站长删除,联系邮箱:site.kefu@qq.com。
阅读量:139
阅读量:80
阅读量:113
阅读量:112
阅读量:86
1、字体创意第一步介绍

2、第二步介绍字体结构构造


3、第三步字体设计创意变形


4、第四步字体设计创意变形细节修改


5、第五步字体设计创意-延展

