小度生活
首页
美食营养
手工爱好
生活家居
返回
小度生活
首页
美食营养
游戏数码
手工爱好
生活家居
健康养生
运动户外
职场理财
情感交际
母婴教育
时尚美容
知识问答
生活知识
生活百科
搜索
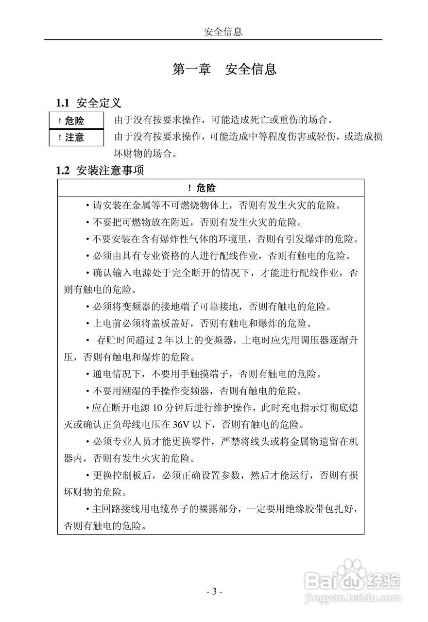
晟欣SFS3000-4T4000G变频器用户手册:[1]
2026-05-08 06:37:23
本篇为《晟欣SFS3000-4T4000G变频器用户手册》,主要介绍该产品的使用方法以及常见故障解决方案。
(共篇)
下一篇:
声明:
本网站引用、摘录或转载内容仅供网站访问者交流或参考,不代表本站立场,如存在版权或非法内容,请联系站长删除,联系邮箱:site.kefu@qq.com。
相关推荐
晟欣SFS3000-4T4000G变频器用户手册:[5]
阅读量:192
三晶8000B-4T400G增强型变频器用户手册:[4]
阅读量:27
三晶8000B-4T400G增强型变频器用户手册:[3]
阅读量:131
三晶8000B-4T400G增强型变频器用户手册:[5]
阅读量:133
三晶8000B-4T400G增强型变频器用户手册:[2]
阅读量:162
猜你喜欢
lead是什么意思
微商是什么意思
孕妇能吃什么水果
掌中宝是什么
gift是什么意思
眼袋大是什么原因
天蝎座和什么座最配
瑜伽垫什么材质好
闻鸡起舞是什么意思
麦子什么时候成熟
猜你喜欢
polo衫配什么裤子
我想藏在温柔月光里是什么歌
巴西语言是什么
苏州有什么好玩的地方
皮秒是什么
清明节什么时候
什么是封闭针
市现率是什么意思
什么苗助长
什么是月子病