小度生活
首页
美食营养
手工爱好
生活家居
返回
小度生活
首页
美食营养
游戏数码
手工爱好
生活家居
健康养生
运动户外
职场理财
情感交际
母婴教育
时尚美容
知识问答
生活知识
搜索
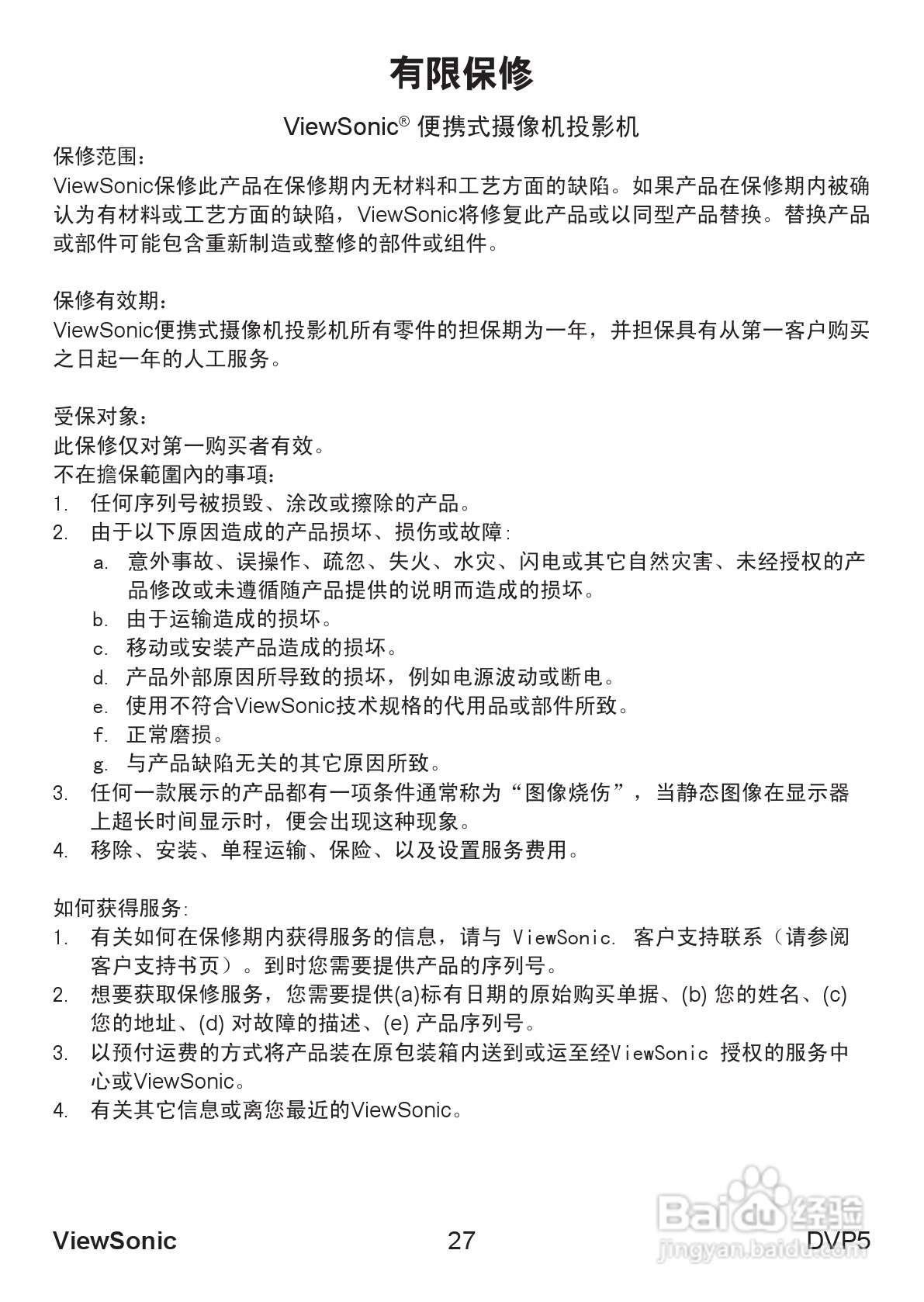
优派DVP5投影机使用说明书:[4]
2025-10-08 23:20:24
本篇为《优派DVP5投影机使用说明书》,主要介绍该产品的使用方法以及常见故障解决方案。
(共篇)
上一篇:
声明:
本网站引用、摘录或转载内容仅供网站访问者交流或参考,不代表本站立场,如存在版权或非法内容,请联系站长删除,联系邮箱:site.kefu@qq.com。
相关推荐
优派DVP5投影机使用说明书:[3]
阅读量:67
优派PJ568D投影机使用说明书:[5]
阅读量:152
优派PJ588D投影机使用说明书:[5]
阅读量:75
优派PJ508D投影机使用说明书:[5]
阅读量:136
优派PJD7383i投影机使用说明书:[5]
阅读量:183
猜你喜欢
哀鸿遍野的意思
导航一体机什么牌子好
来自星星的你2什么时候上映
火眼金睛的意思
秉烛夜游是什么意思
祝福的句子
婵娟的意思
拾人牙慧是什么意思
users是什么意思
叶酸片什么作用
猜你喜欢
美国代购什么便宜
农转非有什么好处
周三祝福短信
app store是什么意思
名不虚传是什么意思
见利忘义的意思
at all是什么意思
airport是什么意思
国家公务员什么时候报名
保暖内衣什么牌子的好