小度生活
首页
美食营养
手工爱好
生活家居
返回
小度生活
首页
美食营养
游戏数码
手工爱好
生活家居
健康养生
运动户外
职场理财
情感交际
母婴教育
时尚美容
知识问答
生活知识
生活百科
搜索
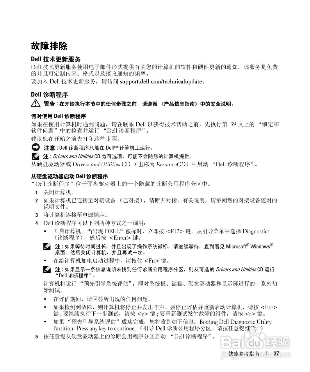
戴尔Precision M65笔记本电脑使用说明书:[4]
2026-03-31 01:34:13
本篇为《戴尔Precision M65笔记本电脑使用说明书》,主要介绍该产品的使用方法以及常见故障解决方案。
(共篇)
上一篇:
|
下一篇:
声明:
本网站引用、摘录或转载内容仅供网站访问者交流或参考,不代表本站立场,如存在版权或非法内容,请联系站长删除,联系邮箱:site.kefu@qq.com。
相关推荐
戴尔Precision M65笔记本电脑使用说明书:[6]
阅读量:144
戴尔Precision M65笔记本电脑使用说明书:[9]
阅读量:22
戴尔Precision M90笔记本电脑使用说明书:[4]
阅读量:67
戴尔Inspiron 630m笔记本电脑使用说明书:[4]
阅读量:58
笔记本电脑如何连接wifi
阅读量:176
猜你喜欢
3月14日是什么日子
value是什么意思
辰时是什么时候
5月31日是什么日子
snowy是什么意思中文
什么是人鱼线
绣球花的养殖方法和注意事项
上环后要注意什么
一边是友情一边是爱情是什么歌
caco3是什么
猜你喜欢
我爱你无畏人海的拥挤是什么歌
什么叫猥亵
牙齿发黄是什么原因
blind是什么意思
缺维生素d的症状
什么是古体诗
体香是什么
钙铁锌硒维生素
trace是什么意思
心悦会员有什么用