小度生活
首页
美食营养
手工爱好
生活家居
返回
小度生活
首页
美食营养
游戏数码
手工爱好
生活家居
健康养生
运动户外
职场理财
情感交际
母婴教育
时尚美容
知识问答
生活知识
生活百科
搜索
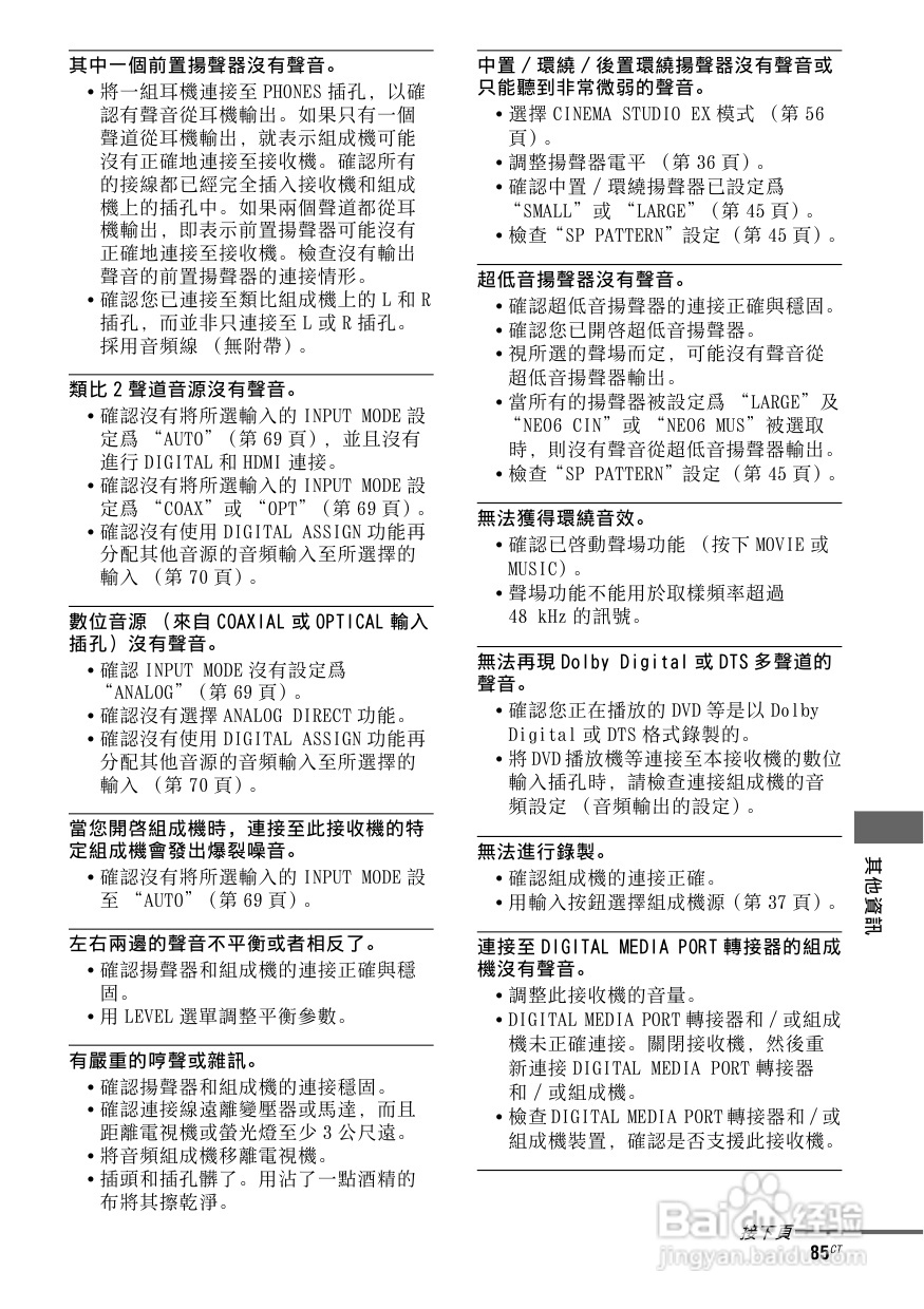
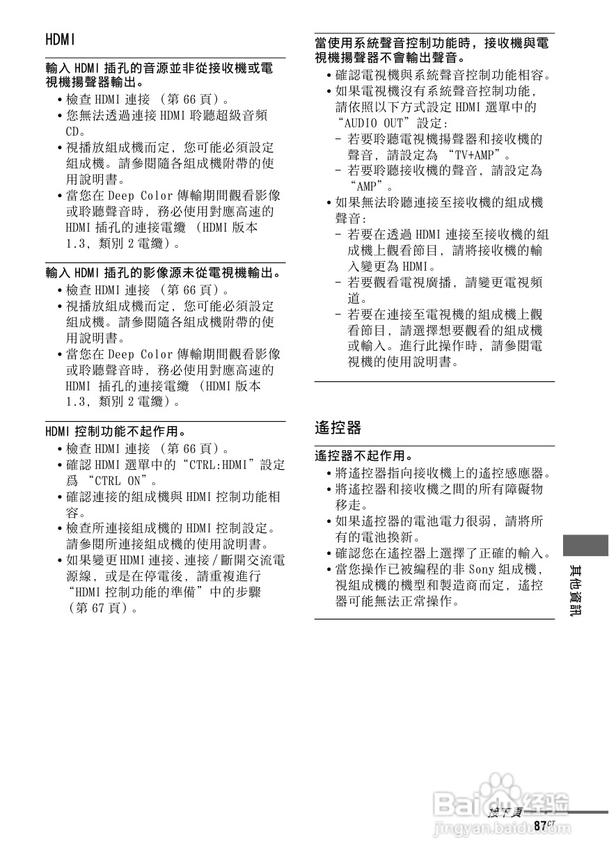
SONY STR-DG820功放使用说明书:[5]
2026-05-07 23:58:38
(共篇)
上一篇:
声明:
本网站引用、摘录或转载内容仅供网站访问者交流或参考,不代表本站立场,如存在版权或非法内容,请联系站长删除,联系邮箱:site.kefu@qq.com。
相关推荐
SONY STR-DG820功放使用说明书:[4]
阅读量:103
索尼STR-DE590功放使用说明书:[5]
阅读量:69
索尼STR-DE685功放使用说明书:[5]
阅读量:163
索尼STR-DE590功放使用说明书:[2]
阅读量:123
SONY STR-DG520功放使用说明书:[1]
阅读量:138
猜你喜欢
pronunciation是什么意思
鹿茸是什么
kb什么意思
carrots是什么意思
充气娃娃什么牌子好
疥疮用什么药
什么是团队精神
六安瓜片是什么茶
hummer是什么车
教师节送什么礼物给老师
猜你喜欢
lpg是什么意思
同人小说是什么意思
有什么好玩的手游
cad是什么软件
欧尼酱什么意思
voice是什么意思
脚冷是什么原因
水猴子是什么
司法局是干什么的
什么是科技