小度生活
首页
美食营养
手工爱好
生活家居
返回
小度生活
首页
美食营养
游戏数码
手工爱好
生活家居
健康养生
运动户外
职场理财
情感交际
母婴教育
时尚美容
知识问答
生活知识
搜索
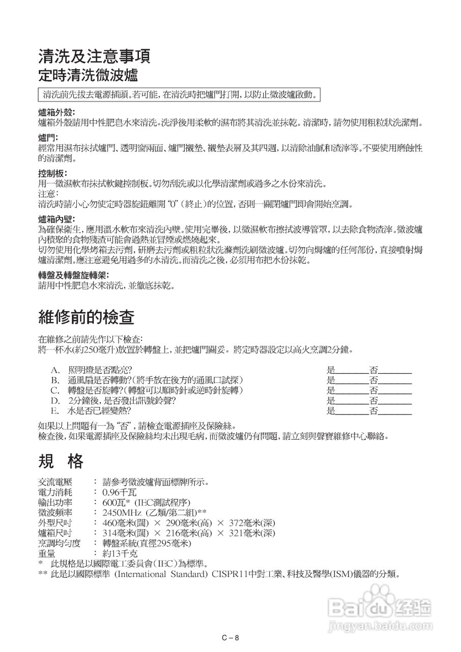
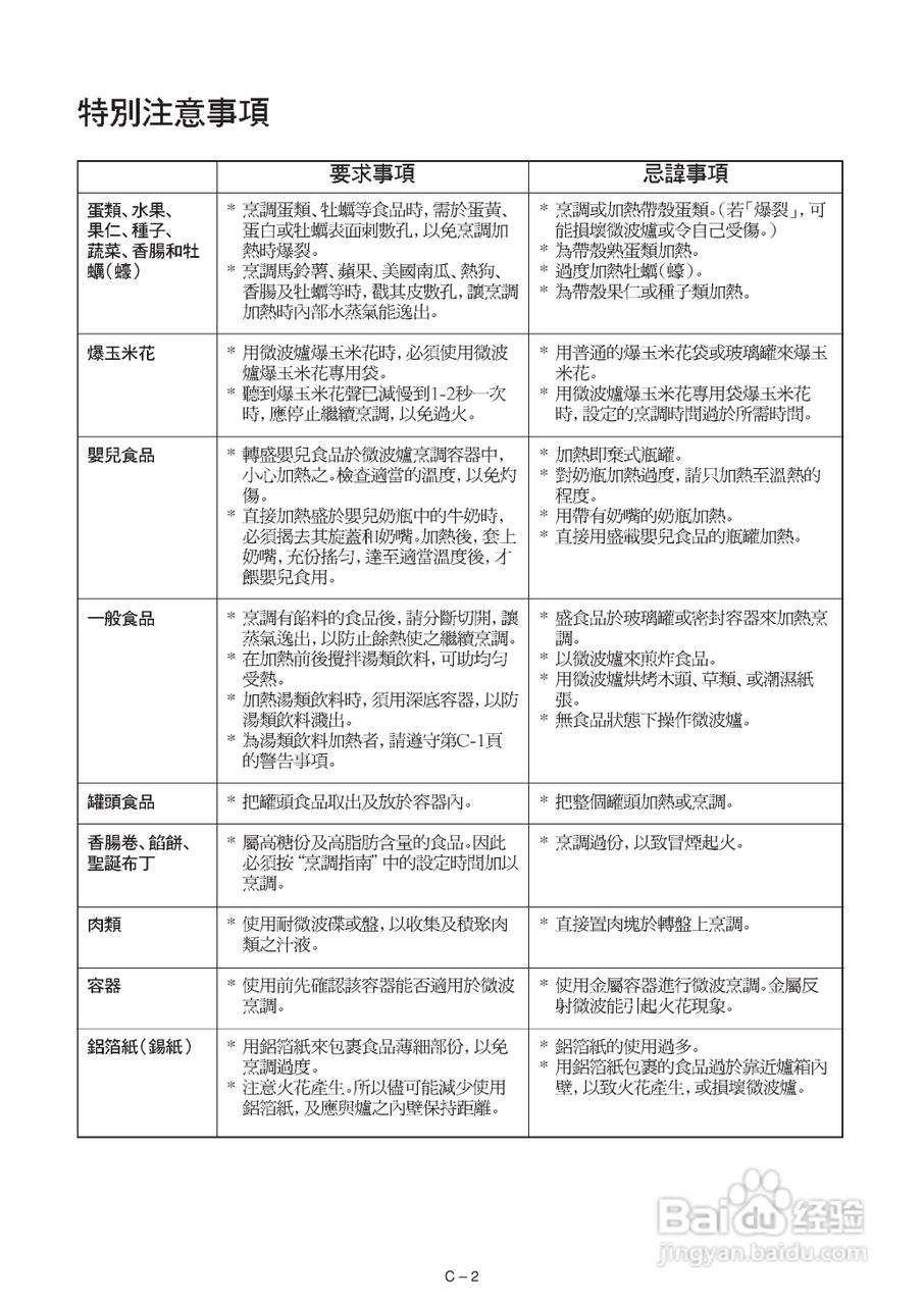
声宝R-202E型微波炉说明书:[1]
2025-10-27 17:44:45
/>
/>
/>
/>
/>
/>
(共篇)
下一篇:
声明:
本网站引用、摘录或转载内容仅供网站访问者交流或参考,不代表本站立场,如存在版权或非法内容,请联系站长删除,联系邮箱:site.kefu@qq.com。
相关推荐
声宝R-202E型微波炉说明书:[2]
阅读量:182
声宝R-222E型微波炉说明书:[2]
阅读量:101
声宝R-292R(S)型微波炉说明书:[1]
阅读量:124
声宝R-342D型微波炉说明书:[1]
阅读量:39
微波炉使用注意事项
阅读量:89
猜你喜欢
那一天我与什么相遇
复婚需要什么证件
disappear什么意思
石斛花的功效与作用
薏仁粉的功效与作用
当归的作用与功效
红玛瑙的功效与作用
全国大学生知识竞赛
微信运动怎么不显示步数
盐酸地芬尼多片的作用
猜你喜欢
青黛的功效与作用
爬山什么梗
大学生心理健康知识
it是做什么的
中间继电器的作用
数学知识点
黄花菜的功效与作用
运动会口号霸气押韵
中国知识产权局
黄瓜的功效与作用