小度生活
首页
美食营养
手工爱好
生活家居
返回
小度生活
首页
美食营养
游戏数码
手工爱好
生活家居
健康养生
运动户外
职场理财
情感交际
母婴教育
时尚美容
知识问答
生活知识
生活百科
搜索
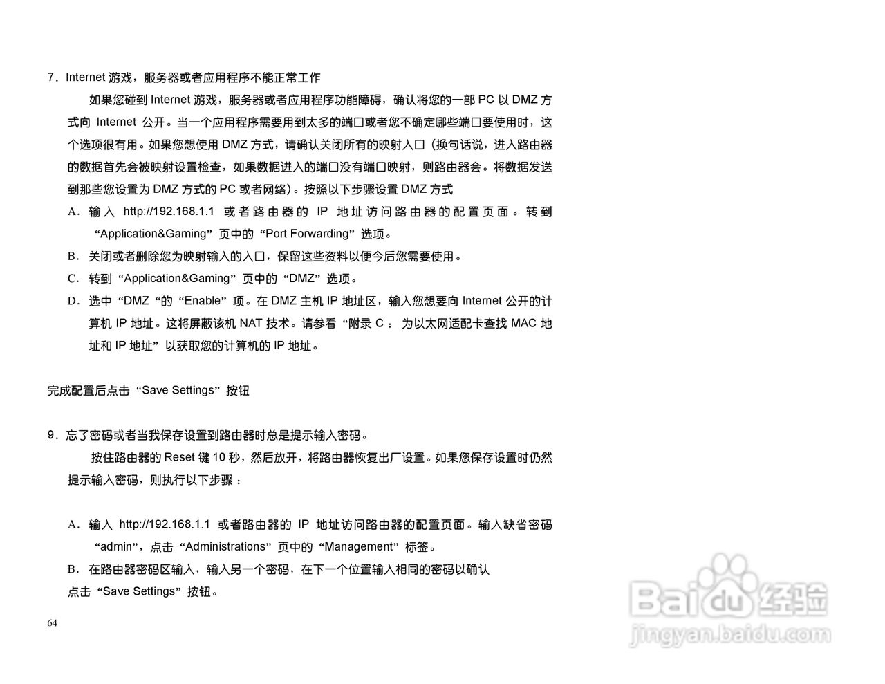
思科交换机BEFSX41型使用说明书:[7]
2026-04-13 04:10:40
本篇为《思科交换机BEFSX41型使用说明书》,主要介绍该产品的使用方法以及常见故障解决方案。
(共篇)
上一篇:
|
下一篇:
声明:
本网站引用、摘录或转载内容仅供网站访问者交流或参考,不代表本站立场,如存在版权或非法内容,请联系站长删除,联系邮箱:site.kefu@qq.com。
相关推荐
思科交换机BEFSX41型使用说明书:[10]
阅读量:119
思科交换机BEFSR41型使用说明书:[7]
阅读量:32
思科交换机BEFSR41型使用说明书:[4]
阅读量:95
思科交换机BEFSR41型使用说明书:[3]
阅读量:88
思科交换机BEFSR41型使用说明书:[1]
阅读量:147
猜你喜欢
淘宝旺旺名是什么
上纲上线是什么意思
ptfe是什么材料
老司机是什么意思
小可爱是什么意思
烧碱是什么
together是什么意思
廿是什么意思
悟性是什么意思
蚊子喜欢咬什么人
猜你喜欢
android什么意思
什么电烤箱好
包浆是什么意思
幽禽指的是什么鸟
10月14日是什么星座
天然气是什么
心猿意马什么意思
三伏天从什么时候开始
睡觉多梦是什么原因
木薯是什么