小度生活
首页
美食营养
手工爱好
生活家居
返回
小度生活
首页
美食营养
游戏数码
手工爱好
生活家居
健康养生
运动户外
职场理财
情感交际
母婴教育
时尚美容
知识问答
生活知识
生活百科
搜索
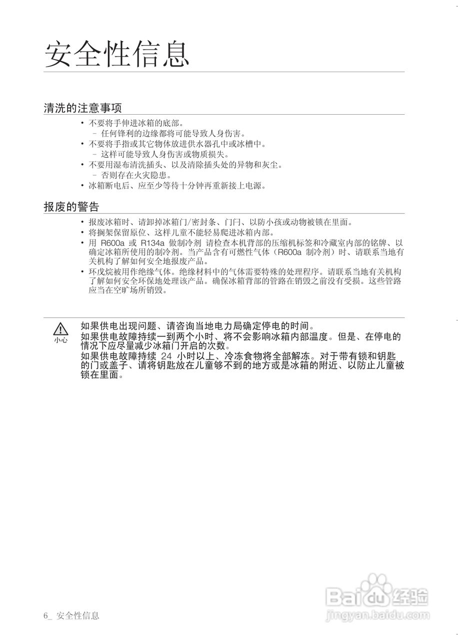
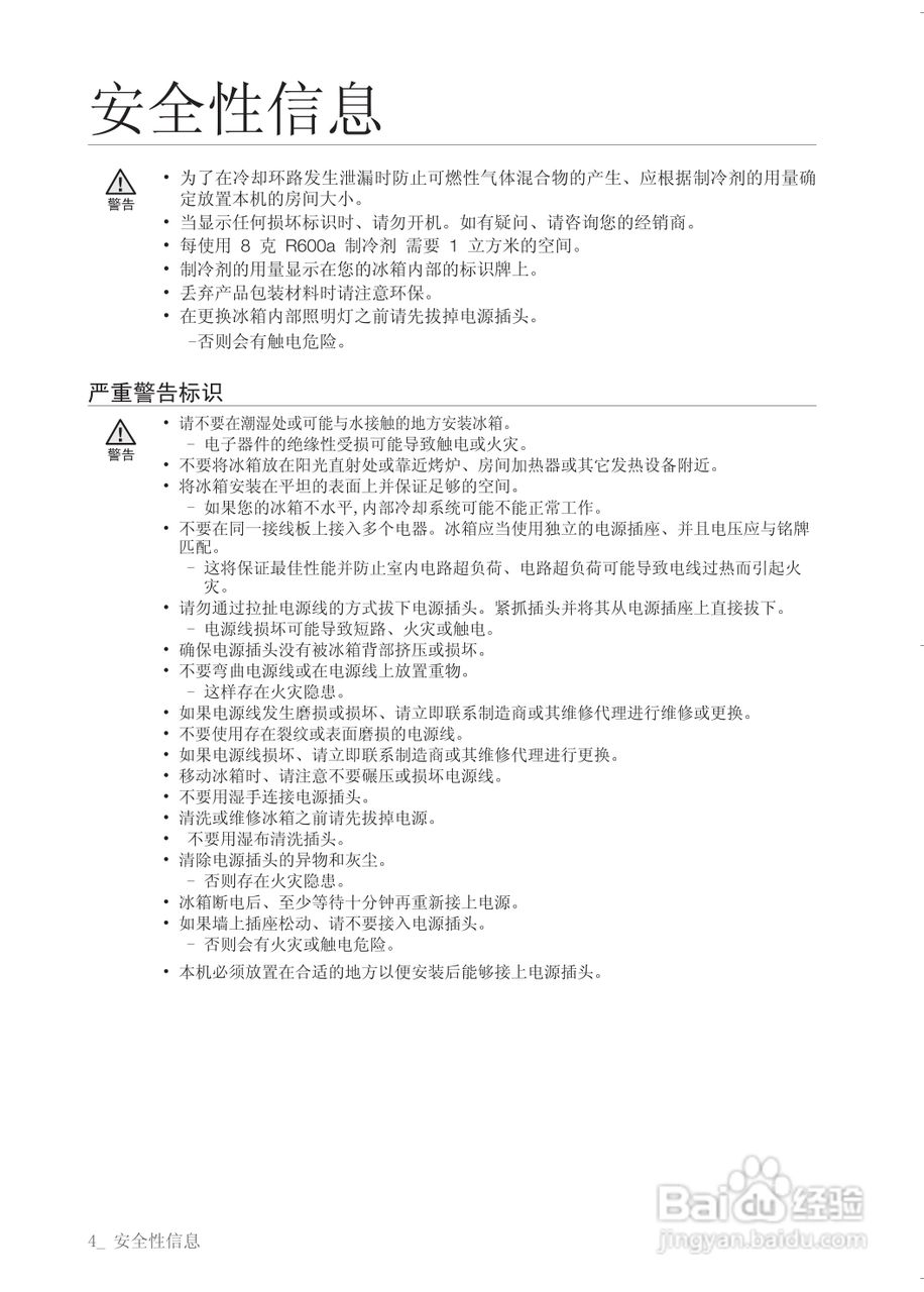
三星RSH1VTPE电冰箱使用说明书:[1]
2026-03-31 02:17:32
(共篇)
下一篇:
声明:
本网站引用、摘录或转载内容仅供网站访问者交流或参考,不代表本站立场,如存在版权或非法内容,请联系站长删除,联系邮箱:site.kefu@qq.com。
相关推荐
E派 U5583不开机 定屏 重启 无法开机解决方法
阅读量:72
为什么空调要定期清洁
阅读量:136
发动机LC2V78F使用说明书:[2]
阅读量:174
怎样做泡椒澳洲牛肉粒
阅读量:54
如何用自定义报表工具制作自由报表
阅读量:62
猜你喜欢
h皮带是什么牌子
mcn是什么意思
爱的含义是什么
pubg是什么游戏
truelove什么意思
芥菜丝的腌制方法大全
thick是什么意思
mips是什么意思
学习c语言用什么软件
丹青是什么意思
猜你喜欢
趣味运动会项目
盆栽茉莉的养殖方法和注意事项
什么是夜店
雪是什么物态变化
赛尔号闪光皮皮什么时候出现
运动会加油稿50字
儿童磨牙是什么原因
奉献的反义词是什么
蚊虫叮咬用什么药
钓鱼执法是什么意思