小度生活
首页
美食营养
手工爱好
生活家居
返回
小度生活
首页
美食营养
游戏数码
手工爱好
生活家居
健康养生
运动户外
职场理财
情感交际
母婴教育
时尚美容
知识问答
生活知识
生活百科
搜索
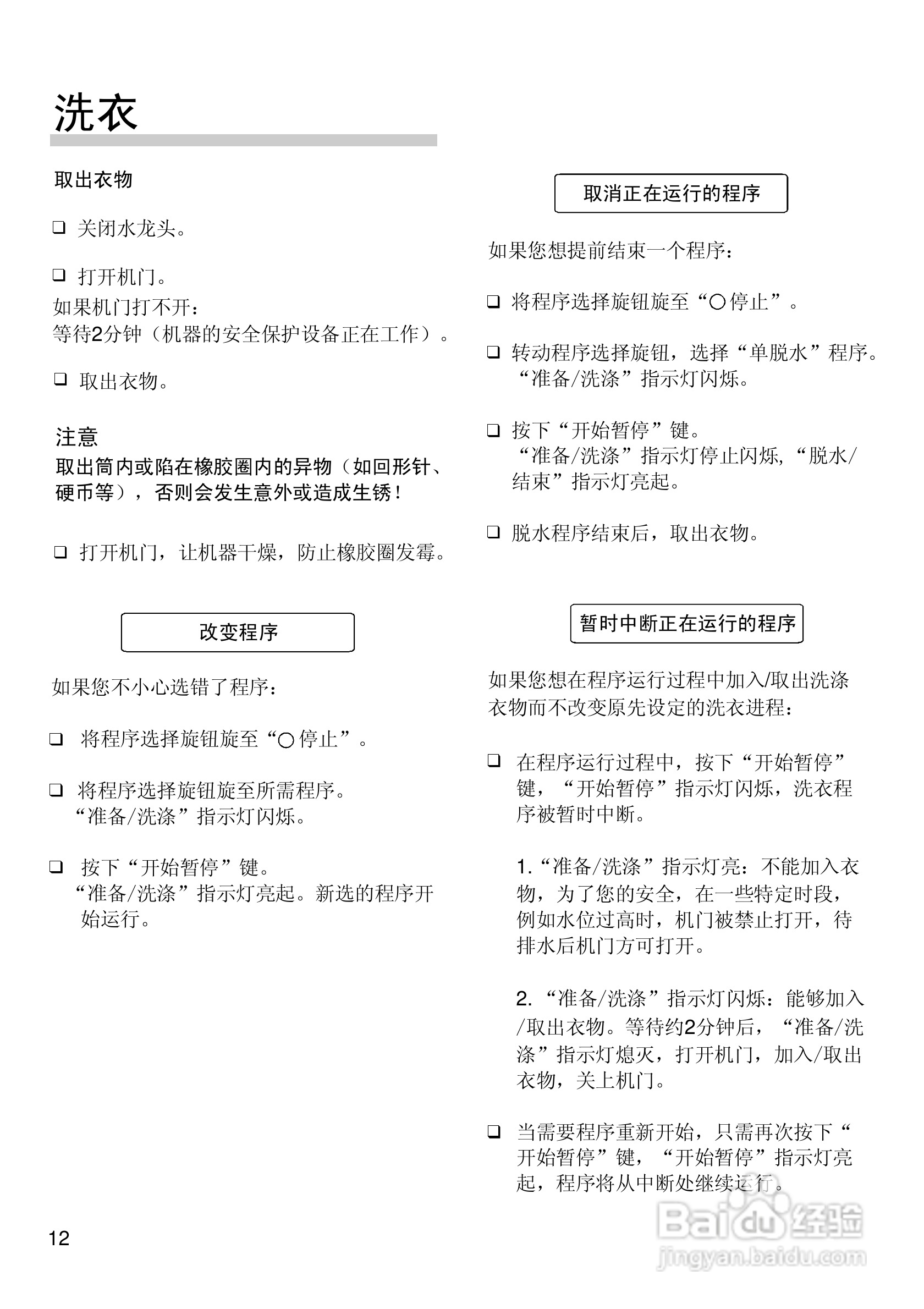
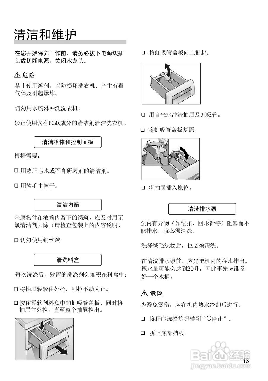
西门子XQG52-175全自动滚筒式洗衣机使用及安装说明书:[2]
2026-03-28 17:37:41
(共篇)
上一篇:
|
下一篇:
声明:
本网站引用、摘录或转载内容仅供网站访问者交流或参考,不代表本站立场,如存在版权或非法内容,请联系站长删除,联系邮箱:site.kefu@qq.com。
相关推荐
西门子XQG52-175全自动滚筒式洗衣机使用及安装说明书:[1]
阅读量:105
米家怎么查看插座类商品售后常见问题解答?
阅读量:88
打开网页游戏网站总是跳到了一个指定网站?
阅读量:67
51单片机C语言入门教程
阅读量:126
迅雷软件怎样修改昵称
阅读量:37
猜你喜欢
1986年属虎是什么命
地方专项是什么意思
两个木一个耳朵旁是什么字
1946年属什么生肖
破太岁是什么意思
杏花是什么颜色
蜂蜡是什么
邯郸学步告诉我们什么道理
崩漏是什么意思
t波异常是什么意思
猜你喜欢
什么是中位数
then是什么意思
办银行卡需要什么
rar是什么格式
搁浅是什么意思
马甲是什么
物联网是什么
榛子是什么
得瑟是什么意思
ct是检查什么的