小度生活
首页
美食营养
手工爱好
生活家居
返回
小度生活
首页
美食营养
游戏数码
手工爱好
生活家居
健康养生
运动户外
职场理财
情感交际
母婴教育
时尚美容
知识问答
生活知识
生活百科
搜索
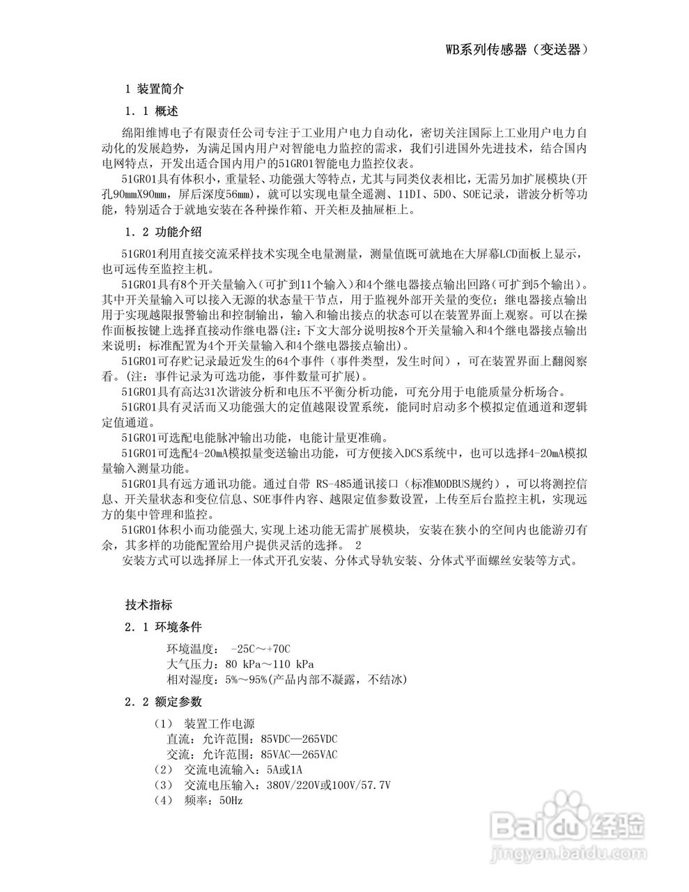
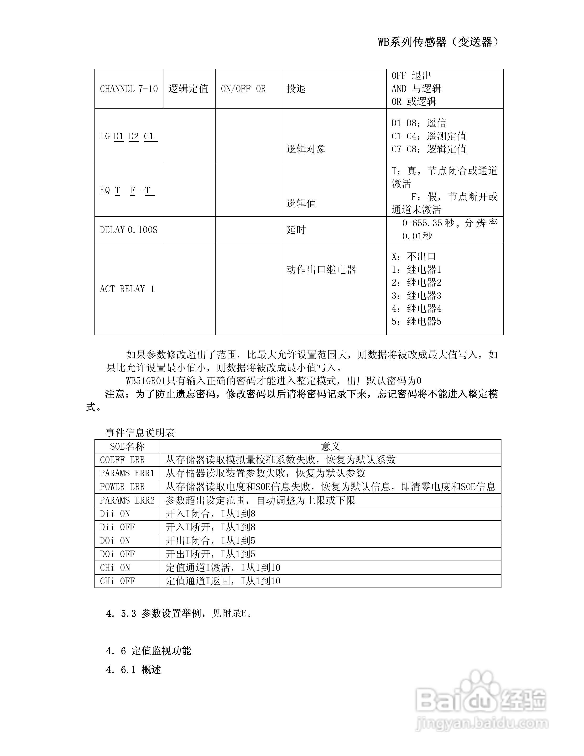
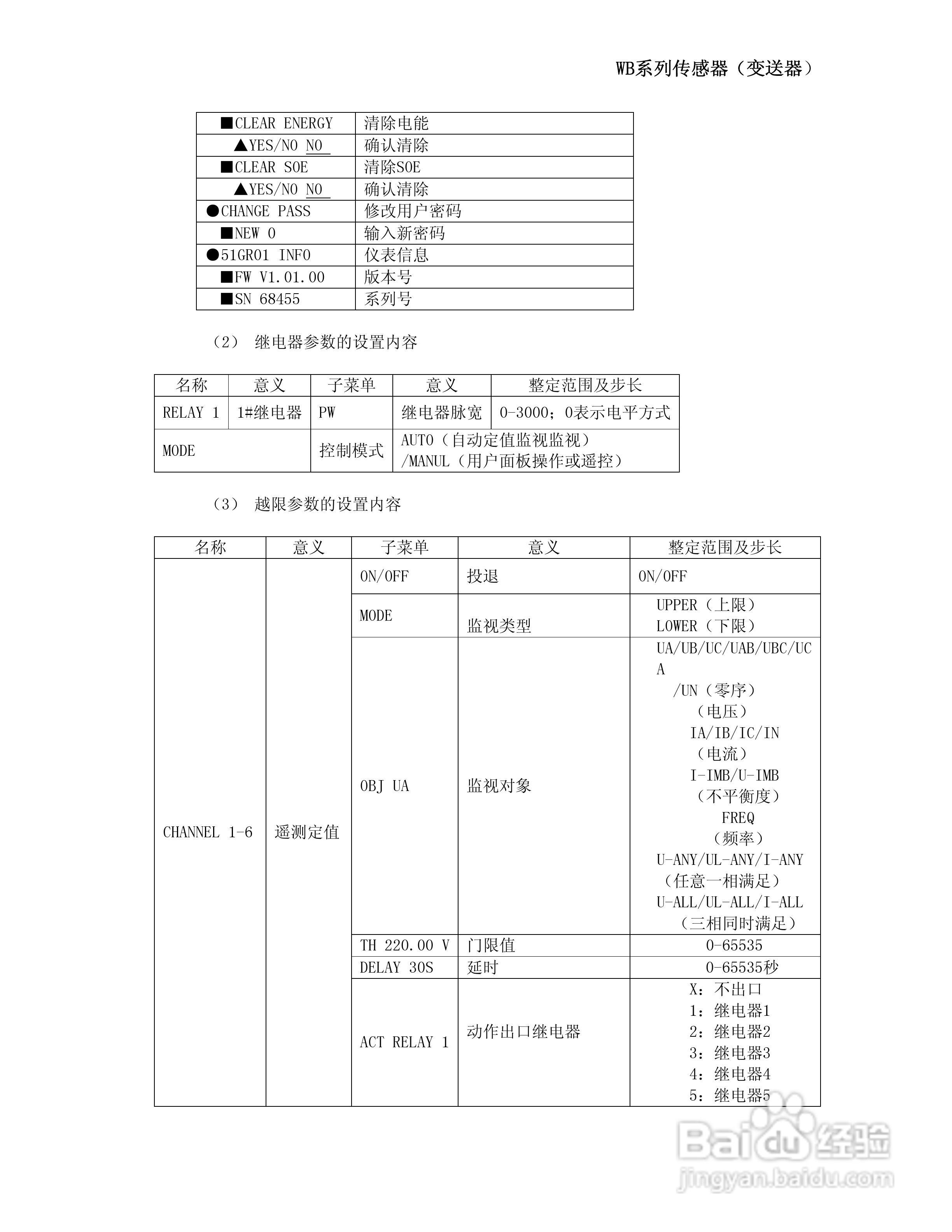
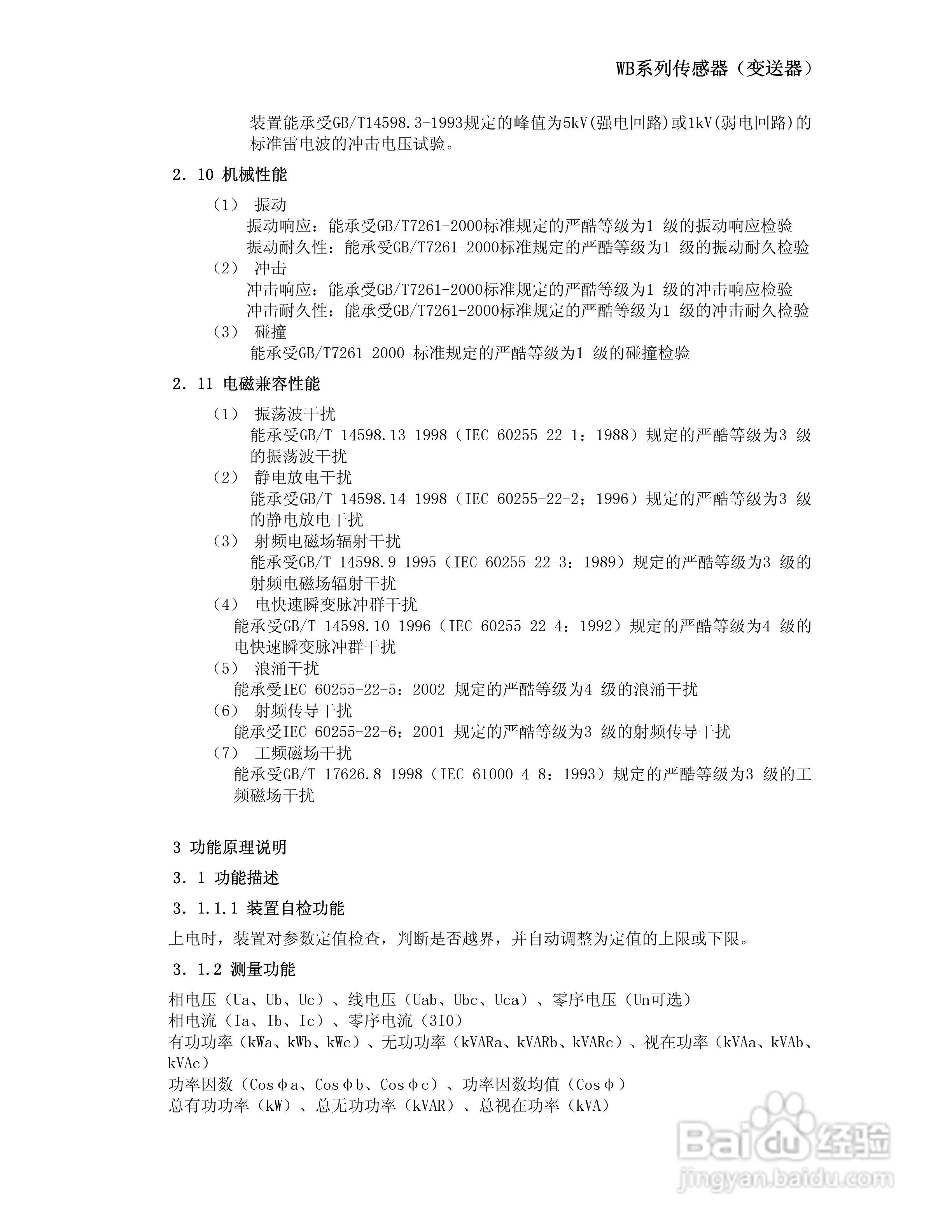
WB51GR01系列智能电力监控仪使用说明书:[1]
2026-05-10 23:45:34
本篇为《WB51GR01系列智能电力监控仪使用说明书》,主要介绍该产品的使用方法以及常见故障解决方案。
(共篇)
下一篇:
声明:
本网站引用、摘录或转载内容仅供网站访问者交流或参考,不代表本站立场,如存在版权或非法内容,请联系站长删除,联系邮箱:site.kefu@qq.com。
相关推荐
WB51GR01系列智能电力监控仪使用说明书:[3]
阅读量:104
监控密码一般是多少
阅读量:58
WB51GR01系列智能电力监控仪使用说明书:[2]
阅读量:137
如何绑定网络监控设定,监控映射(初级)
阅读量:150
如何监控USB接口的使用
阅读量:188
猜你喜欢
济南旅游团
网宿科技怎么样
最新旅游新闻
如何有效祛斑
tplink路由器怎么设置
北京冬季旅游攻略
如何修改路由器密码
怎么跑步跑得快
如何正确减肥
满脸痤疮怎么办
猜你喜欢
阿尔卑斯山旅游
带圆圈的数字怎么打
宝宝怎么添加辅食
迅捷路由器
青海的省会是哪里
如何处理婆媳关系
丰胸哪里好
天天基金网怎么样
皮肤如何补充胶原蛋白
如何做好销售