小度生活
首页
美食营养
手工爱好
生活家居
返回
小度生活
首页
美食营养
游戏数码
手工爱好
生活家居
健康养生
运动户外
职场理财
情感交际
母婴教育
时尚美容
知识问答
生活知识
生活百科
搜索
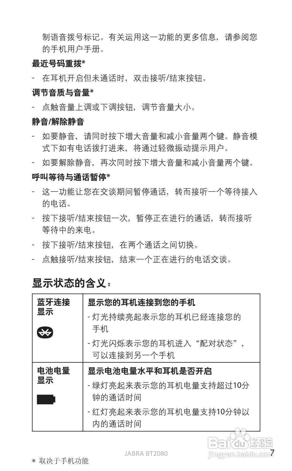
捷波朗BT2080蓝牙耳机使用说明书:[41]
2026-03-29 16:39:08
本篇为《捷波朗BT2080蓝牙耳机使用说明书》,主要介绍该产品的使用方法以及常见故障解决方案。
(共篇)
上一篇:
|
下一篇:
声明:
本网站引用、摘录或转载内容仅供网站访问者交流或参考,不代表本站立场,如存在版权或非法内容,请联系站长删除,联系邮箱:site.kefu@qq.com。
相关推荐
捷波朗BT2080蓝牙耳机使用说明书:[43]
阅读量:175
捷波朗BT2080蓝牙耳机使用说明书:[25]
阅读量:116
使用说明书wf2651使用指南
阅读量:38
使用说明书封面怎么做
阅读量:41
捷波朗BT2080蓝牙耳机使用说明书:[6]
阅读量:68
猜你喜欢
木须肉的家常做法
祛痘印的方法
征婚启事怎么写
网上最靠谱的赚钱方法
定时开关机怎么设置
虾仁炒什么好吃
半夜出汗是怎么回事
腰背肌锻炼方法
干咳嗽怎么办
莲藕怎么做好吃
猜你喜欢
太原富士康怎么样
减肥运动方法
康乃馨的养殖方法
偏头痛的原因和治疗方法
膝关节炎治疗方法
西安有什么好吃的
电脑太卡怎么解决
肘子怎么做好吃
发糕的做法松软又好吃
马蹄怎么做好吃