小度生活
首页
美食营养
手工爱好
生活家居
返回
小度生活
首页
美食营养
游戏数码
手工爱好
生活家居
健康养生
运动户外
职场理财
情感交际
母婴教育
时尚美容
知识问答
生活知识
生活百科
搜索
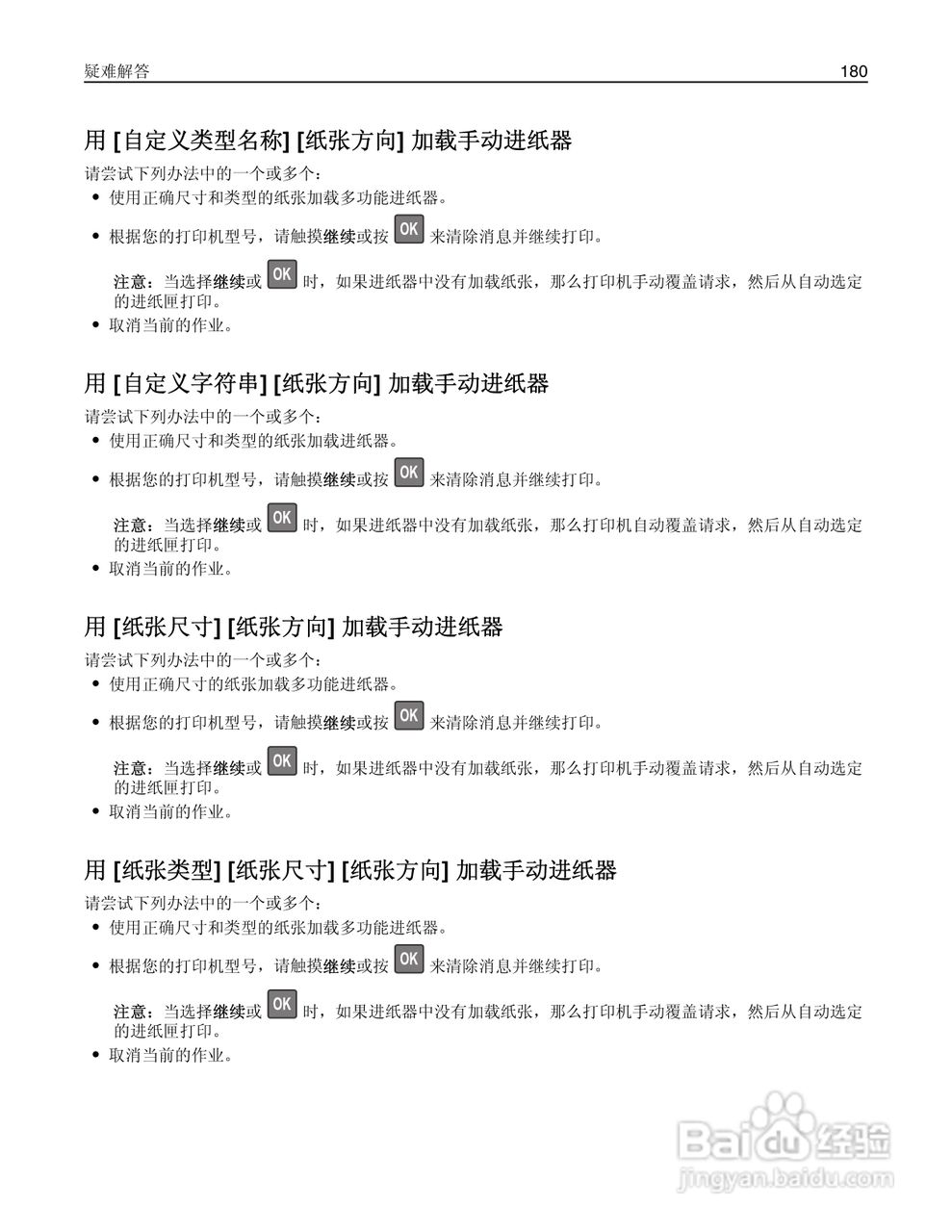
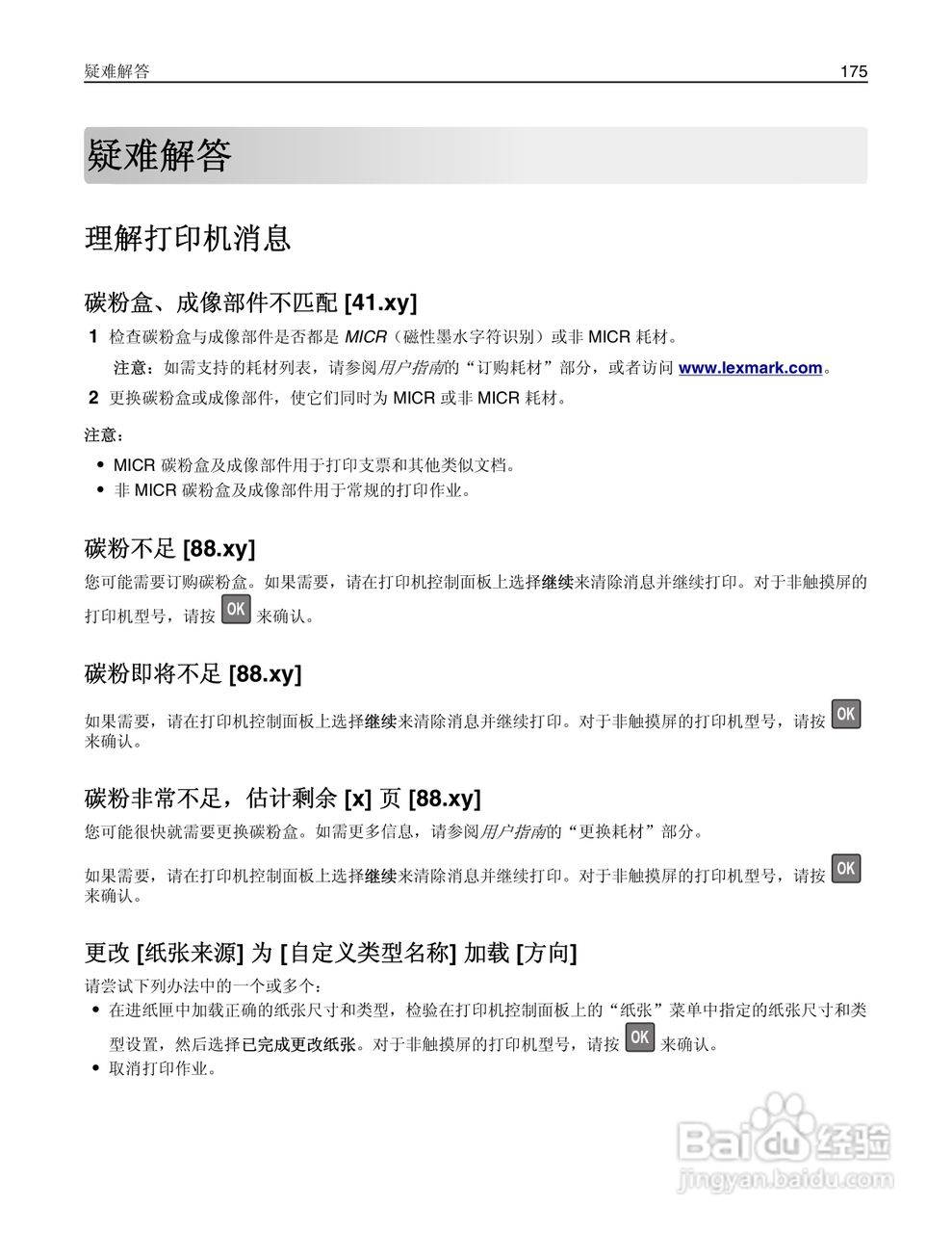
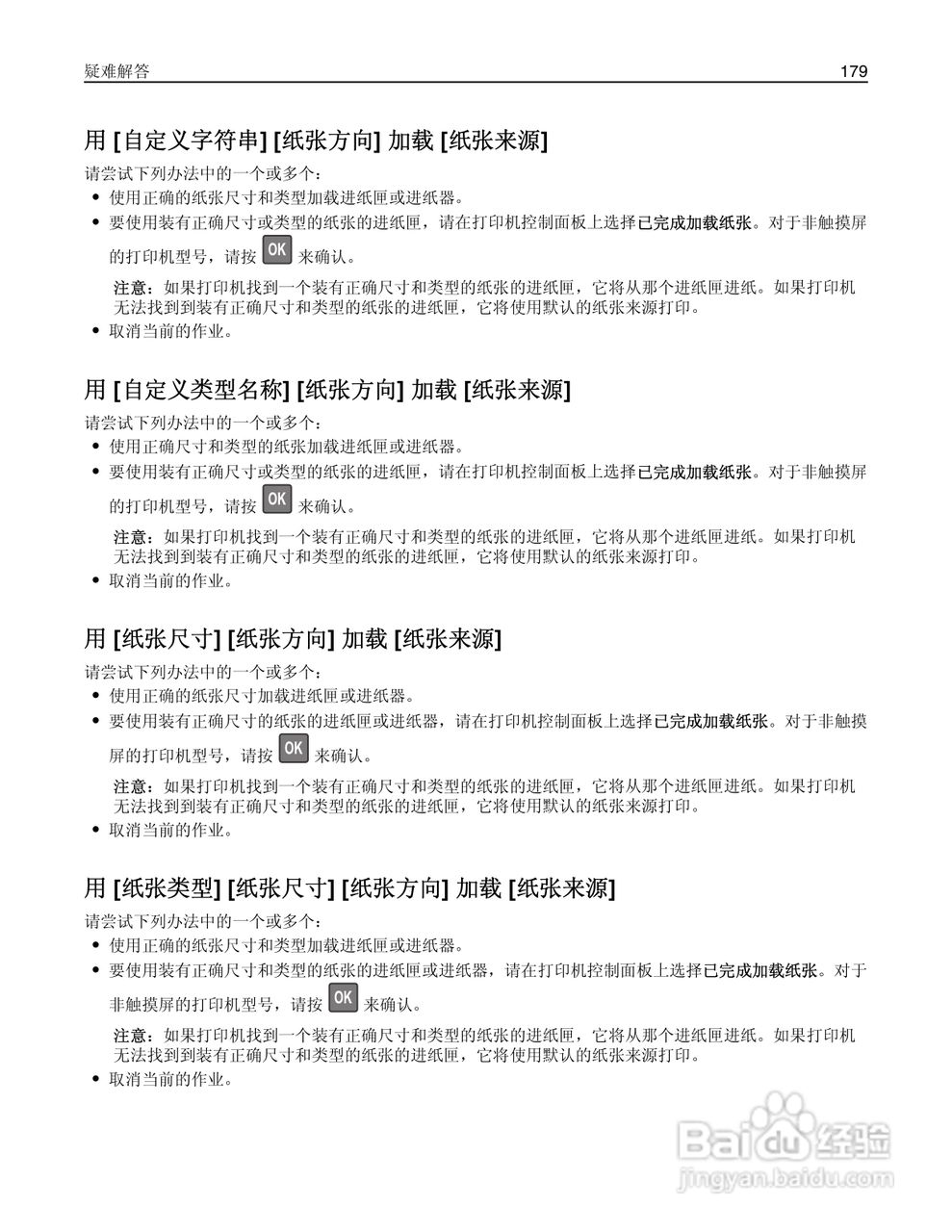
利盟Lexmark MS610de打印机说明书:[18]
2026-05-10 11:58:22
本篇为《利盟Lexmark MS610de打印机说明书》,主要介绍该产品的使用方法以及常见故障解决方案。
(共篇)
上一篇:
|
下一篇:
声明:
本网站引用、摘录或转载内容仅供网站访问者交流或参考,不代表本站立场,如存在版权或非法内容,请联系站长删除,联系邮箱:site.kefu@qq.com。
相关推荐
利盟Lexmark MS610de打印机说明书:[17]
阅读量:26
利盟Lexmark MS610de打印机说明书:[14]
阅读量:145
打印机状态错误怎么办
阅读量:72
打印机连不上电脑怎么办
阅读量:126
打印机驱动程序如何安装
阅读量:52
猜你喜欢
家庭养什么花风水好
ep是什么意思
烦躁的意思
九出十三归是什么意思
gmt是什么意思
ecm是什么意思
伪娘是什么意思
并行不悖的意思
魑魅魍魉是什么意思
不忍卒读的意思
猜你喜欢
意象是什么意思
闪闪发光的意思
快捷支付是什么意思
什么是三级分销
道的意思
二手车买什么好
s925是什么意思
卧薪尝胆是什么意思
旗舰店是什么意思
万般无奈的意思