小度生活
首页
美食营养
手工爱好
生活家居
返回
小度生活
首页
美食营养
游戏数码
手工爱好
生活家居
健康养生
运动户外
职场理财
情感交际
母婴教育
时尚美容
知识问答
生活知识
生活百科
搜索
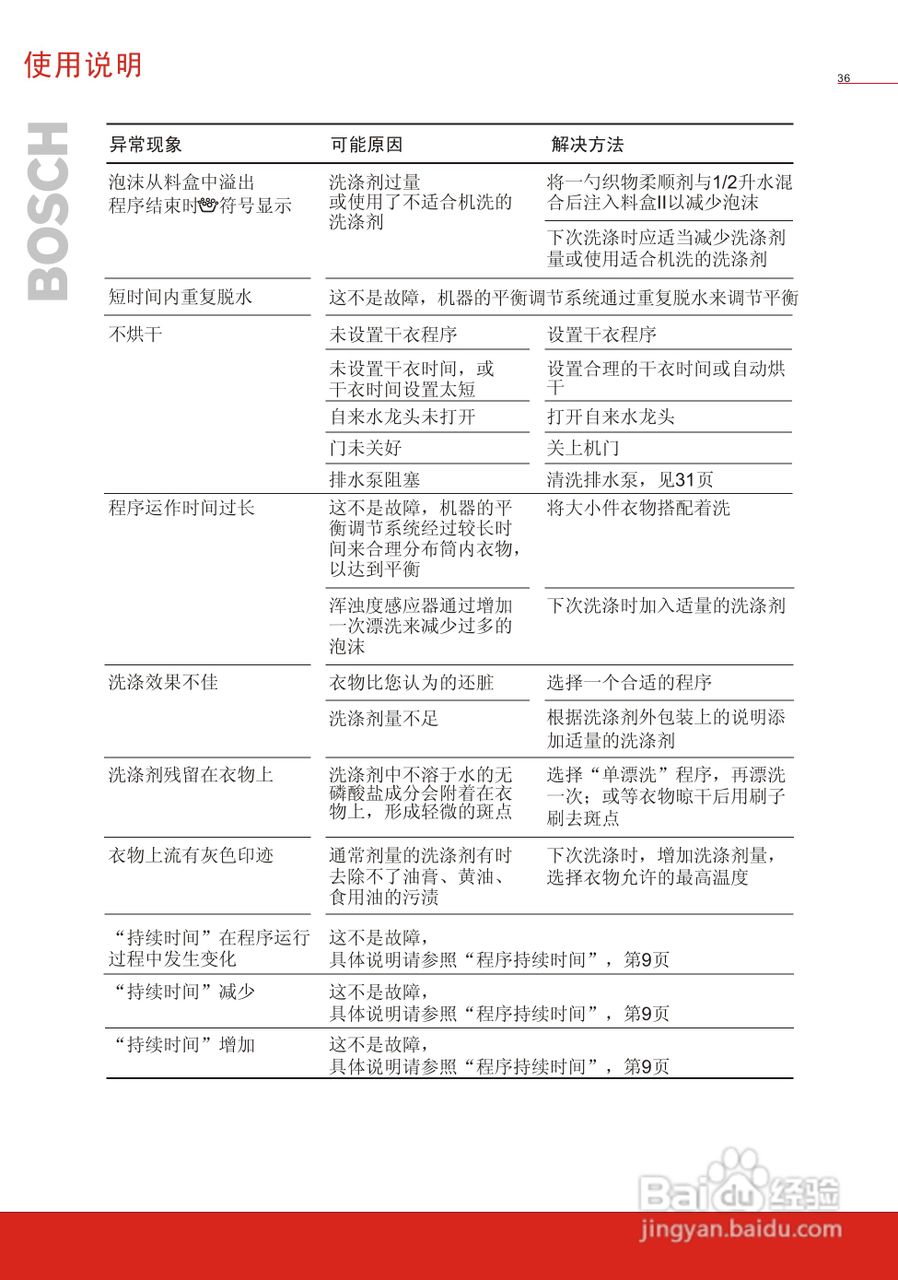
博世WVG24568TI全自动滚筒式洗衣干衣机使用及安装说明:[4]
2026-04-01 05:36:23
(共篇)
上一篇:
|
下一篇:
声明:
本网站引用、摘录或转载内容仅供网站访问者交流或参考,不代表本站立场,如存在版权或非法内容,请联系站长删除,联系邮箱:site.kefu@qq.com。
相关推荐
干衣机怎么装
阅读量:159
博世WVG20560TI全自动滚筒式洗衣干衣机使用及安装说明:[1]
阅读量:167
博世WVG20460TI全自动滚筒洗衣干衣机使用及安装说明书:[3]
阅读量:22
博世WVG20460TI全自动滚筒洗衣干衣机使用及安装说明书:[4]
阅读量:129
博世WVG20560TI全自动滚筒式洗衣干衣机使用及安装说明:[2]
阅读量:59
猜你喜欢
哈尔滨医科大学怎么样
amd的cpu怎么样
更年期失眠怎么办
怎么把字写好看
怎么吃都不胖
孩子不吃饭怎么办
西装怎么洗
dnf闪退怎么解决
出库单怎么填写
反复发烧是怎么回事
猜你喜欢
男人出轨怎么办
哑铃怎么练胸肌
死飞怎么刹车
怎么修改图片
鱼怎么做才好吃
公司拖欠工资怎么办
茶油怎么吃
龙五笔怎么打
黑眼圈很重怎么办
眼部脂肪粒怎么去除