小度生活
首页
美食营养
手工爱好
生活家居
返回
小度生活
首页
美食营养
游戏数码
手工爱好
生活家居
健康养生
运动户外
职场理财
情感交际
母婴教育
时尚美容
知识问答
生活知识
搜索
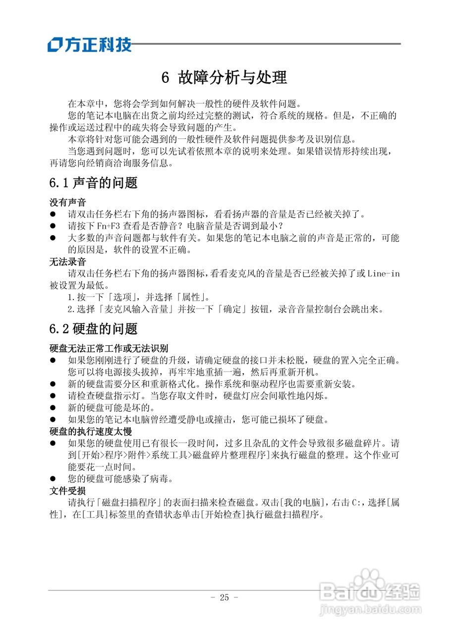
方正S230笔记本电脑使用说明书:[3]
2026-01-30 09:24:08
本篇为《方正S230笔记本电脑使用说明书》,主要介绍该产品的使用方法以及常见故障解决方案。
(共篇)
上一篇:
声明:
本网站引用、摘录或转载内容仅供网站访问者交流或参考,不代表本站立场,如存在版权或非法内容,请联系站长删除,联系邮箱:site.kefu@qq.com。
相关推荐
方正S230笔记本电脑使用说明书:[2]
阅读量:181
宏基Aspire S3-951笔记本电脑使用说明书:[3]
阅读量:107
ThinkPad X230 Tablet笔记本电脑说明书:[3]
阅读量:189
宏基Aspire S3-951笔记本电脑使用说明书:[4]
阅读量:123
宏基Aspire S3-951笔记本电脑使用说明书:[1]
阅读量:130
猜你喜欢
有教无类什么意思
3月15日是什么星座
肛门瘙痒用什么药
嘴巴苦是什么原因
心脏疼痛是什么原因
经常抽筋是什么原因
爱因斯坦发明了什么
免职是什么意思
2017年属什么生肖
94年属什么今年多大
猜你喜欢
备皮是什么意思啊
宇宙外面是什么
爱就像蓝天白云晴空万里是什么歌
打牌一直输有什么预兆
水痘疫苗什么时候打
商誉是什么意思
visio是什么软件
hbsag是什么意思
杀马特是什么意思
囿是什么意思