小度生活
首页
美食营养
手工爱好
生活家居
返回
小度生活
首页
美食营养
游戏数码
手工爱好
生活家居
健康养生
运动户外
职场理财
情感交际
母婴教育
时尚美容
知识问答
生活知识
生活百科
搜索
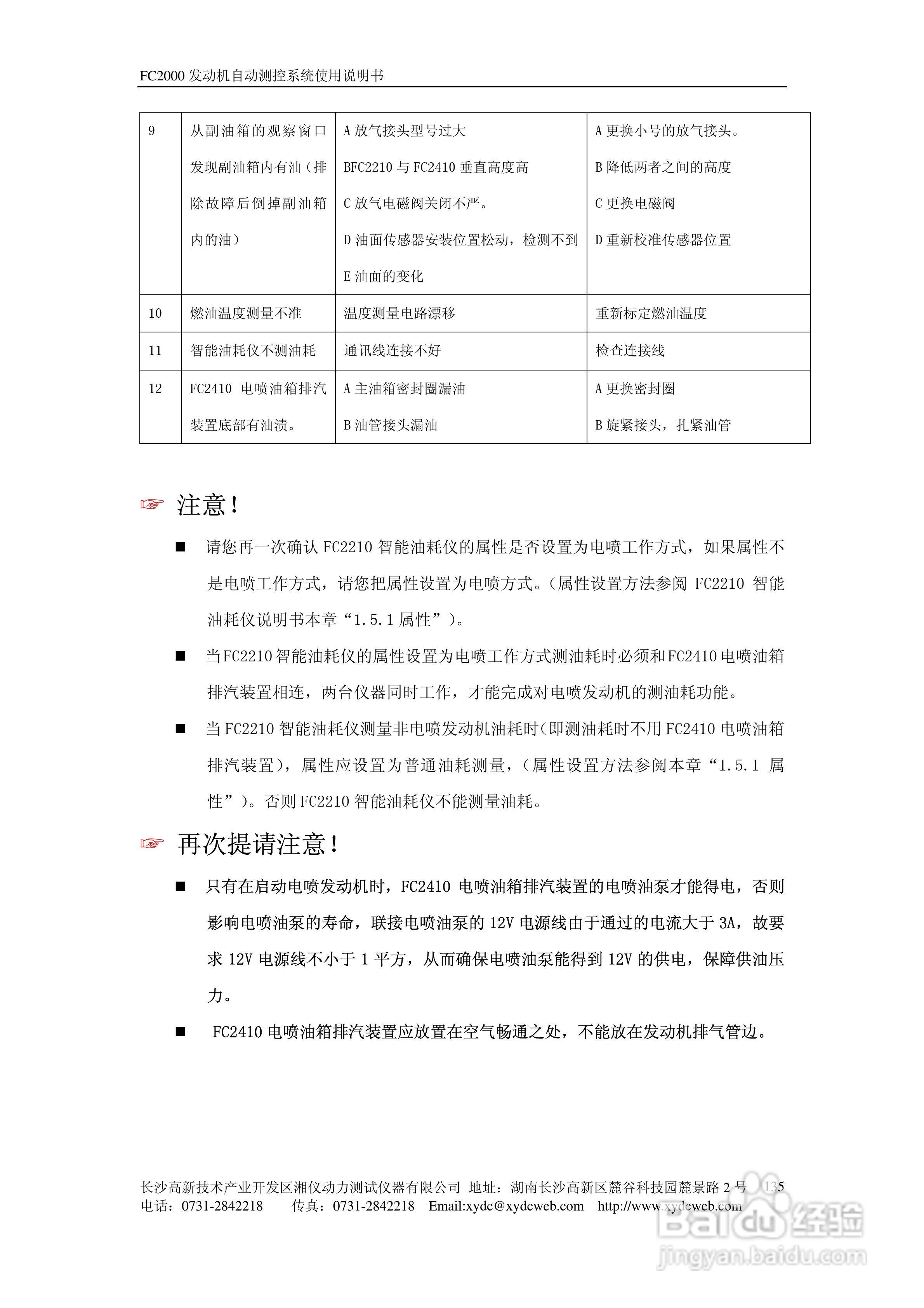
FC2000发动机自动测控系统使用说明书:[14]
2026-05-08 02:05:21
本篇为《FC2000发动机自动测控系统使用说明书》,主要介绍该产品的使用方法以及常见故障解决方案。
(共篇)
上一篇:
|
下一篇:
声明:
本网站引用、摘录或转载内容仅供网站访问者交流或参考,不代表本站立场,如存在版权或非法内容,请联系站长删除,联系邮箱:site.kefu@qq.com。
相关推荐
FC2000发动机自动测控系统使用说明书:[15]
阅读量:88
FC2000发动机自动测控系统使用说明书:[16]
阅读量:68
发动机气门间隙怎样调整
阅读量:80
发动机故障灯亮怎么解决
阅读量:33
发动机故障灯亮怎么办
阅读量:45
猜你喜欢
科学的减肥方法
黑猫男友的哭泣方法
清炖羊肉怎么做好吃
不的繁体字怎么写
怎么让ppt自动播放
鸭蛋怎么腌
怎么让头发变直
经期减肥法最快方法
怎么更改无线网密码
dnf炽星魔盒怎么开
猜你喜欢
鲫鱼怎么做好吃又简单
工厂方法模式
厦门大学嘉庚学院怎么样
接吻的方法
音符符号图案大全
家常面
煮方便面怎么做好吃
最好吃的泡面
怀孕呕吐怎么缓解
姜的种植方法