小度生活
首页
美食营养
手工爱好
生活家居
返回
小度生活
首页
美食营养
游戏数码
手工爱好
生活家居
健康养生
运动户外
职场理财
情感交际
母婴教育
时尚美容
知识问答
生活知识
搜索
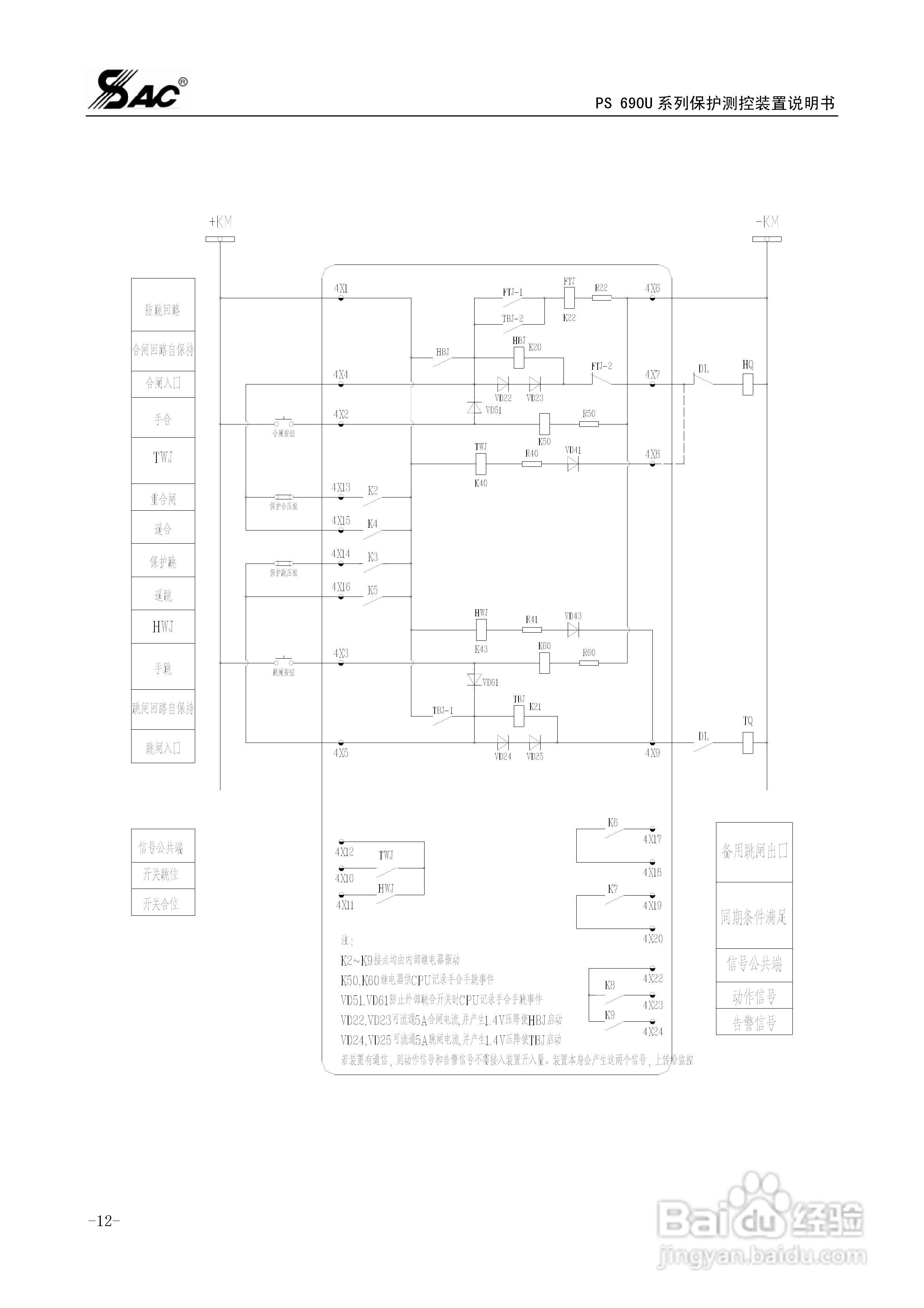
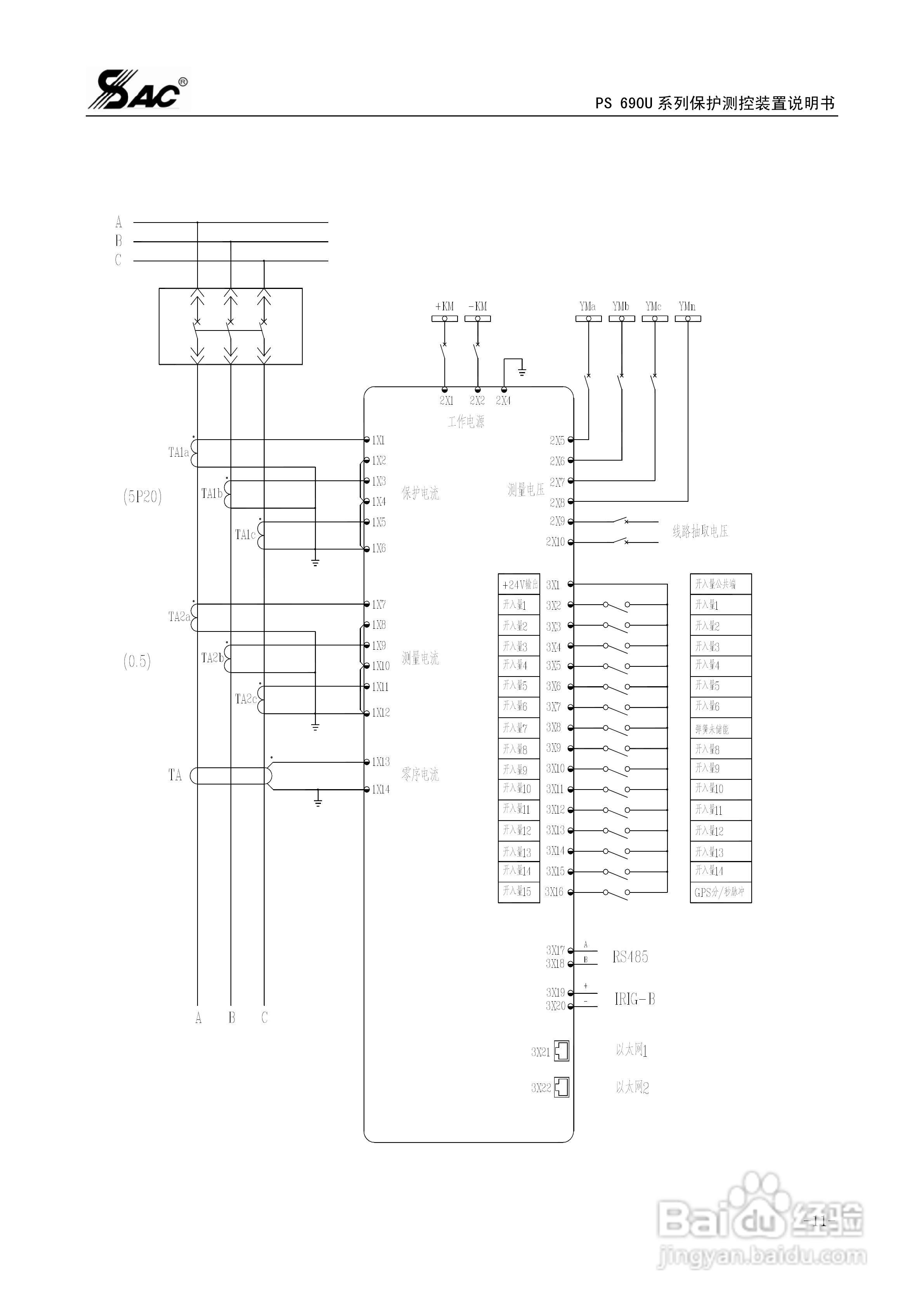
PSM691U电动机差动综合保护装置说明书:[2]
2025-10-09 09:27:10
本篇为《PSM691U电动机差动综合保护装置说明书》,主要介绍该产品的使用方法以及常见故障解决方案。
(共篇)
上一篇:
|
下一篇:
声明:
本网站引用、摘录或转载内容仅供网站访问者交流或参考,不代表本站立场,如存在版权或非法内容,请联系站长删除,联系邮箱:site.kefu@qq.com。
相关推荐
电动机三相电流不平衡的原因及表现
阅读量:170
PSM691U电动机差动综合保护装置说明书:[11]
阅读量:182
PSM691U电动机差动综合保护装置说明书:[12]
阅读量:133
PSM669B数字式电动机保护装置技术说明书:[3]
阅读量:171
PSM669B数字式电动机保护装置技术说明书:[4]
阅读量:170
猜你喜欢
失恋听什么歌
红枣茶的功效与作用
桑黄的功效与作用
重阳节喝什么酒
交换机的作用
应届毕业生什么意思
荠菜的功效与作用
薏仁的功效与作用
羽毛球什么牌子好
白英的功效与作用
猜你喜欢
蜂胶的作用
川牛膝的功效与作用
运动会歌曲有哪些
床垫什么样的好
猪苓的功效与作用
碳水化合物的作用
论证方法及其作用
网络安全知识内容
幼儿园安全小知识
牛肉的功效与作用