小度生活
首页
美食营养
手工爱好
生活家居
返回
小度生活
首页
美食营养
游戏数码
手工爱好
生活家居
健康养生
运动户外
职场理财
情感交际
母婴教育
时尚美容
知识问答
生活知识
生活百科
搜索
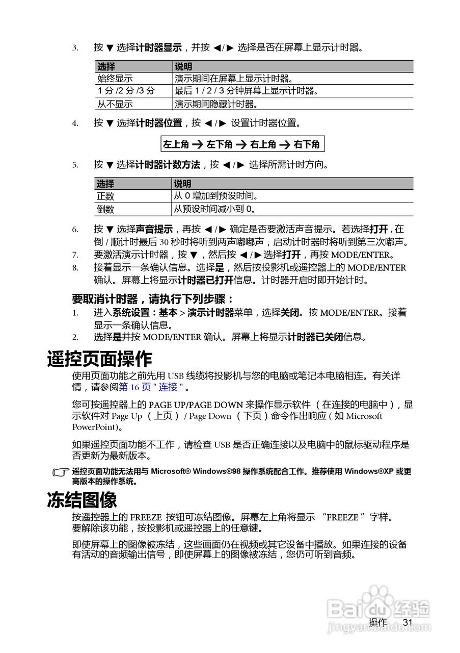
明基MX711投影机使用说明书:[4]
2026-03-25 18:45:21
本篇为《明基MX711投影机使用说明书》,主要介绍该产品的使用方法以及常见故障解决方案。
(共篇)
上一篇:
|
下一篇:
声明:
本网站引用、摘录或转载内容仅供网站访问者交流或参考,不代表本站立场,如存在版权或非法内容,请联系站长删除,联系邮箱:site.kefu@qq.com。
相关推荐
明基MX711投影机使用说明书:[7]
阅读量:51
明基MX711投影机使用说明书:[8]
阅读量:180
明基MX660投影机使用说明书:[4]
阅读量:120
明基MX615投影机使用说明书:[4]
阅读量:150
明基MX613ST投影机使用说明书:[4]
阅读量:73
猜你喜欢
小样是什么意思
放量下跌意味着什么
脑残粉是什么意思
运动会黑板报内容
bitch什么意思
cos数学是什么意思
运动手抄报
爬是什么结构
水产养殖网
cycle是什么意思
猜你喜欢
鸡你太美什么意思
什么是人口红利
三文鱼养殖
幼儿园亲子运动会
五官指的是什么
一蹴而就什么意思
超a是什么意思
母夜叉是什么意思
萍水相逢什么意思
什么是企业管理