小度生活
首页
美食营养
手工爱好
生活家居
返回
小度生活
首页
美食营养
游戏数码
手工爱好
生活家居
健康养生
运动户外
职场理财
情感交际
母婴教育
时尚美容
知识问答
生活知识
生活百科
搜索
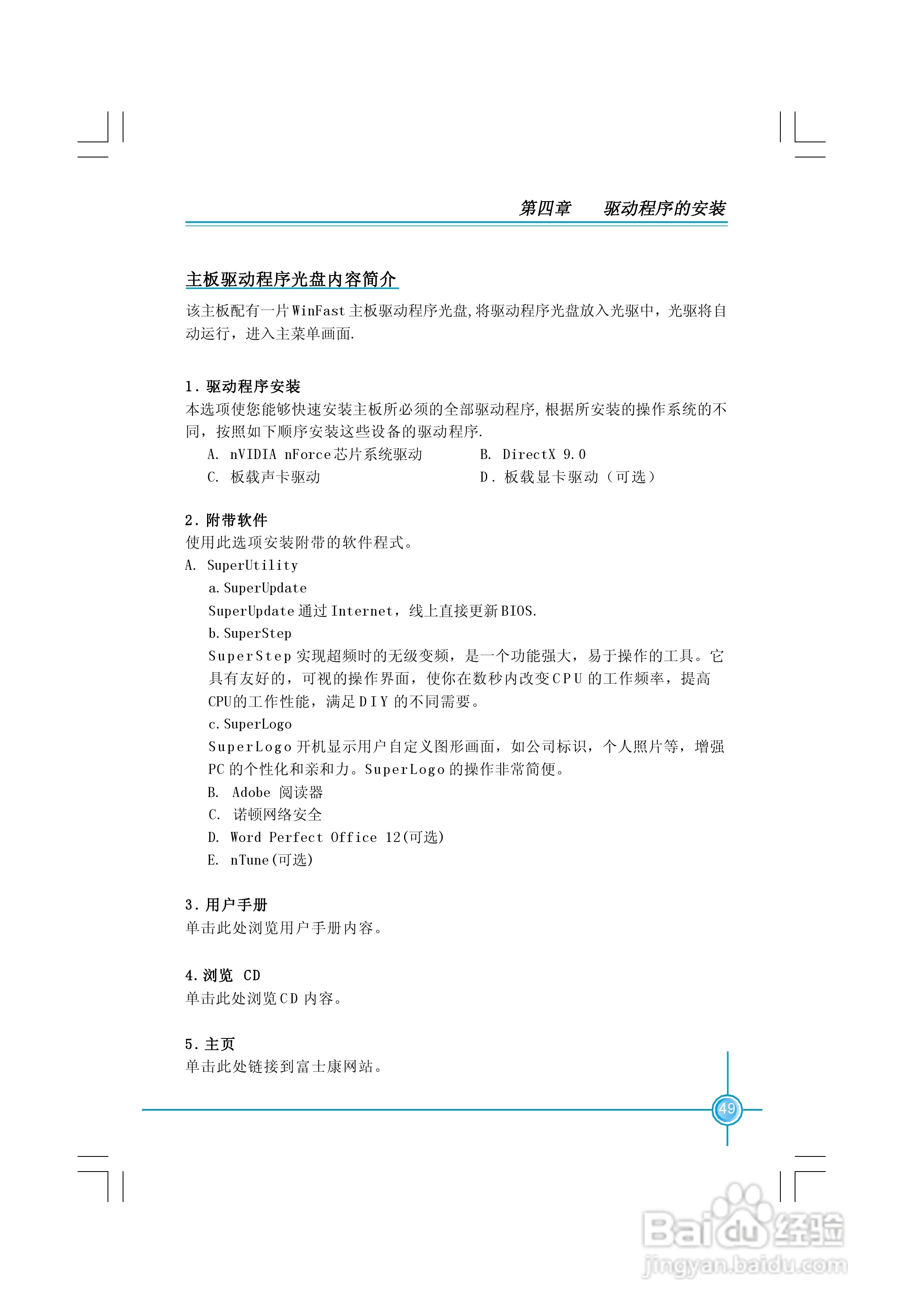
富士康761GXK8MC-RS型主板使用手册:[6]
2026-04-07 15:05:15
本篇为《富士康761GXK8MC-RS型主板使用手册》,主要介绍该产品的使用方法以及常见故障解决方案。
(共篇)
上一篇:
声明:
本网站引用、摘录或转载内容仅供网站访问者交流或参考,不代表本站立场,如存在版权或非法内容,请联系站长删除,联系邮箱:site.kefu@qq.com。
相关推荐
富士康761GXK8MC-RS型主板使用手册:[4]
阅读量:118
富士康761GXK8MB-RS型主板使用手册:[4]
阅读量:193
富士康爱口袋怎么下载
阅读量:23
富士康爱口袋电脑版怎么下载
阅读量:155
富士康自离流程是什么
阅读量:133
猜你喜欢
幸灾乐祸什么意思
via是什么意思
小娘惹是什么意思
意犹未尽是什么意思
佣金是什么意思
翡翠原石什么样的好
风平浪静是什么意思
kill是什么意思
出水芙蓉的意思
什么叫系统软件
猜你喜欢
一塌糊涂的意思
英文祝福语
冬天跑步穿什么衣服
三相四线是什么意思
誉满天下的意思
人迹罕至是什么意思
录音机什么牌子好
难能可什么春白雪
可见一斑的意思
畏首畏尾的意思