小度生活
首页
美食营养
手工爱好
生活家居
返回
小度生活
首页
美食营养
游戏数码
手工爱好
生活家居
健康养生
运动户外
职场理财
情感交际
母婴教育
时尚美容
知识问答
生活知识
生活百科
搜索
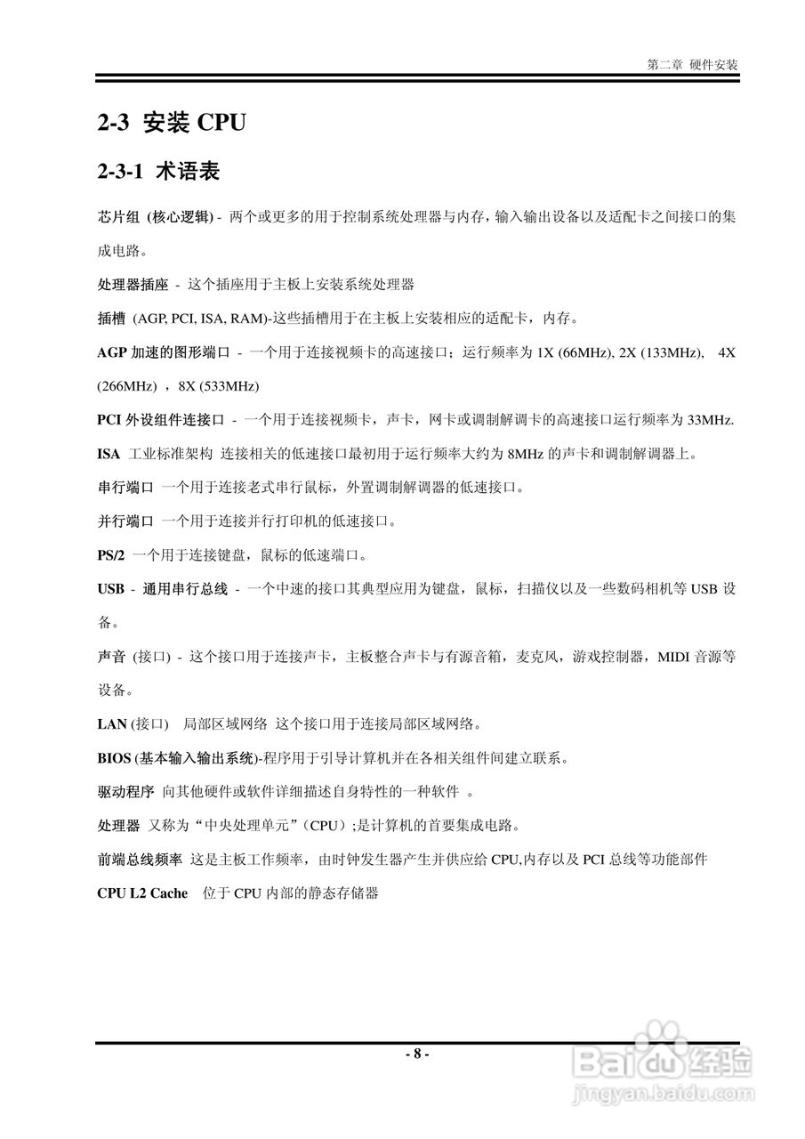
捷波 K8B8G主板说明书:[2]
2026-04-26 08:23:32
本篇为《捷波 K8B8G主板说明书》,主要介绍该产品的使用方法以及常见故障解决方案。
(共篇)
下一篇:
声明:
本网站引用、摘录或转载内容仅供网站访问者交流或参考,不代表本站立场,如存在版权或非法内容,请联系站长删除,联系邮箱:site.kefu@qq.com。
相关推荐
捷波 K8B8G主板说明书:[4]
阅读量:50
捷波 K8B8G主板说明书:[6]
阅读量:114
捷波主板怎么用u盘安装win7系统
阅读量:169
捷波 K8B8G主板说明书:[5]
阅读量:51
捷波 K8B8G主板说明书:[3]
阅读量:117
猜你喜欢
对戒什么牌子好
宝宝满月祝福语
梳子断了什么征兆
什么是信息技术?
冉冉升起的意思
梦见情人是什么意思
媛交是什么意思
什么是三厢车和两厢车
tick是什么意思
meeting是什么意思
猜你喜欢
汽车按揭需要什么手续
我的世界岩浆有什么用
绕指柔是什么意思
余事勿取是什么意思
桔色配什么颜色好看
媛是什么意思
有眼不识泰山是什么意思
根目录什么意思
防不胜防的意思
可歌可泣意思