小度生活
首页
美食营养
手工爱好
生活家居
返回
小度生活
首页
美食营养
游戏数码
手工爱好
生活家居
健康养生
运动户外
职场理财
情感交际
母婴教育
时尚美容
知识问答
生活知识
搜索
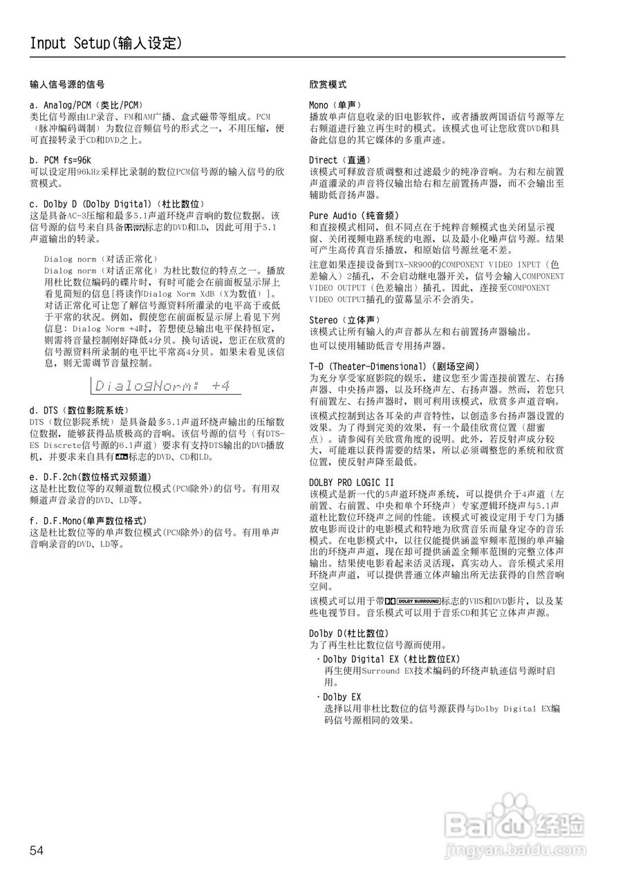
安桥AV接收机TX-NR900型使用说明书:[3]
2026-02-24 23:15:49
(共篇)
上一篇:
|
下一篇:
声明:
本网站引用、摘录或转载内容仅供网站访问者交流或参考,不代表本站立场,如存在版权或非法内容,请联系站长删除,联系邮箱:site.kefu@qq.com。
相关推荐
安桥AV接收机TX-NR1000型使用说明书:[3]
阅读量:153
安桥AV接收机TX-NR900型使用说明书:[2]
阅读量:53
安桥AV接收机TX-NR1000型使用说明书:[4]
阅读量:132
安桥AV接收机TX-NR1000型使用说明书:[5]
阅读量:193
使用说明书wf2651使用指南
阅读量:125
猜你喜欢
什么是电话销售
什么颜色的头发好看
买房需要什么手续
是可忍孰不可忍的意思
耦合电容的作用
时过境迁是什么意思
什么书中毛病最多
dq是什么意思
4月开什么花
什么大餐
猜你喜欢
一意孤行的意思
晾衣架什么牌子好
硕大无朋的意思
多人运动什么意思
沉寂的意思
pets是什么意思
墙漆什么牌子好
口是心非的意思
格力电器什么时候分红
承兑汇票是什么意思