小度生活
首页
美食营养
手工爱好
生活家居
返回
小度生活
首页
美食营养
游戏数码
手工爱好
生活家居
健康养生
运动户外
职场理财
情感交际
母婴教育
时尚美容
搜索
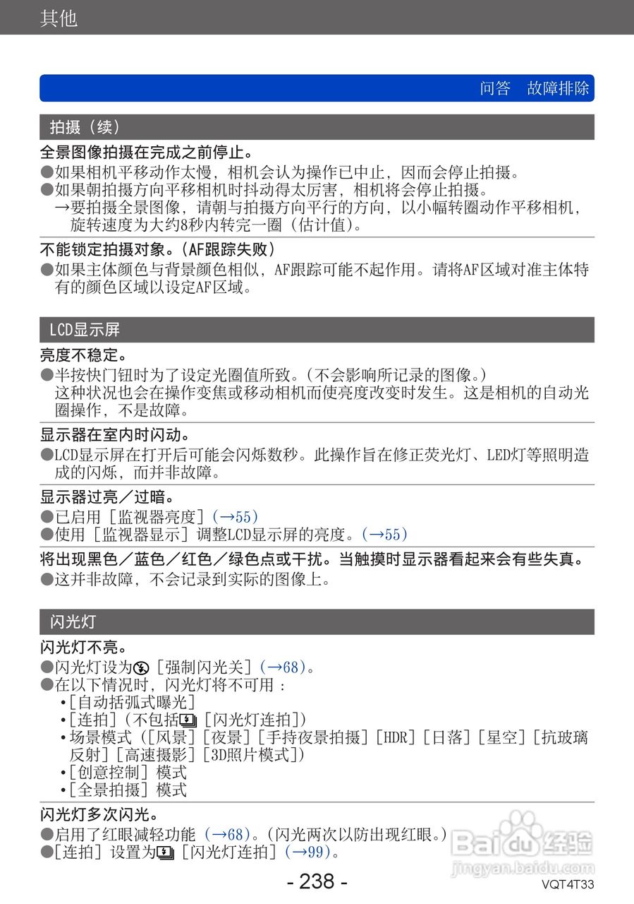
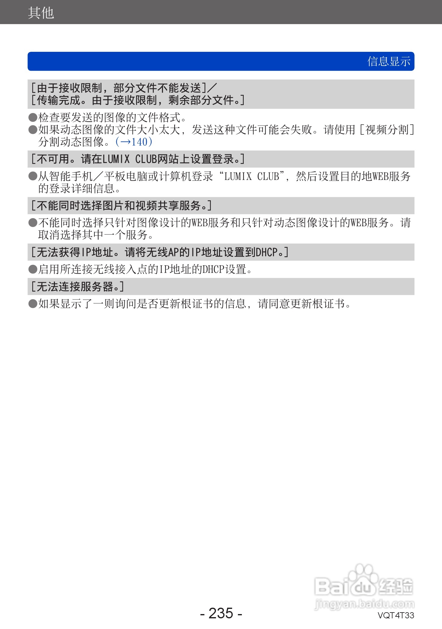
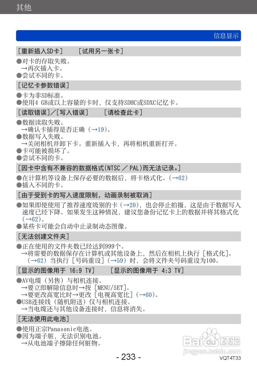
松下DMC-ZS30数码相机使用说明书:[24]
2025-11-11 12:55:25
本篇为《松下DMC-ZS30数码相机使用说明书》,主要介绍该产品的使用方法以及常见故障解决方案。
(共篇)
上一篇:
|
下一篇:
声明:
本网站引用、摘录或转载内容仅供网站访问者交流或参考,不代表本站立场,如存在版权或非法内容,请联系站长删除,联系邮箱:site.kefu@qq.com。
相关推荐
松下DMC-ZS30数码相机使用说明书:[27]
阅读量:42
松下DMC-ZS30数码相机使用说明书:[17]
阅读量:118
数码相机fe-350wide使用说明
阅读量:158
数码相机维修教程
阅读量:23
数码相机购买有什么指南
阅读量:148
猜你喜欢
禁毒知识宣传资料
郁郁寡欢什么意思
小番茄的功效与作用
什么是表面活性剂
初中语文知识大全
送男生什么生日礼物
新婚知识
红曲米的功效与作用
金针菇的功效与作用
制何首乌的功效与作用
猜你喜欢
盐酸地芬尼多片的作用
松针的功效与作用
猴枣散的功效与作用
灸甘草的功效与作用
什么是大宗交易
尿检检查什么
阿司匹林肠溶片的作用与用途
升麻的功效与作用
什么补水效果好
白花蛇草的功效与作用