小度生活
首页
美食营养
手工爱好
生活家居
返回
小度生活
首页
美食营养
游戏数码
手工爱好
生活家居
健康养生
运动户外
职场理财
情感交际
母婴教育
时尚美容
知识问答
生活知识
生活百科
搜索
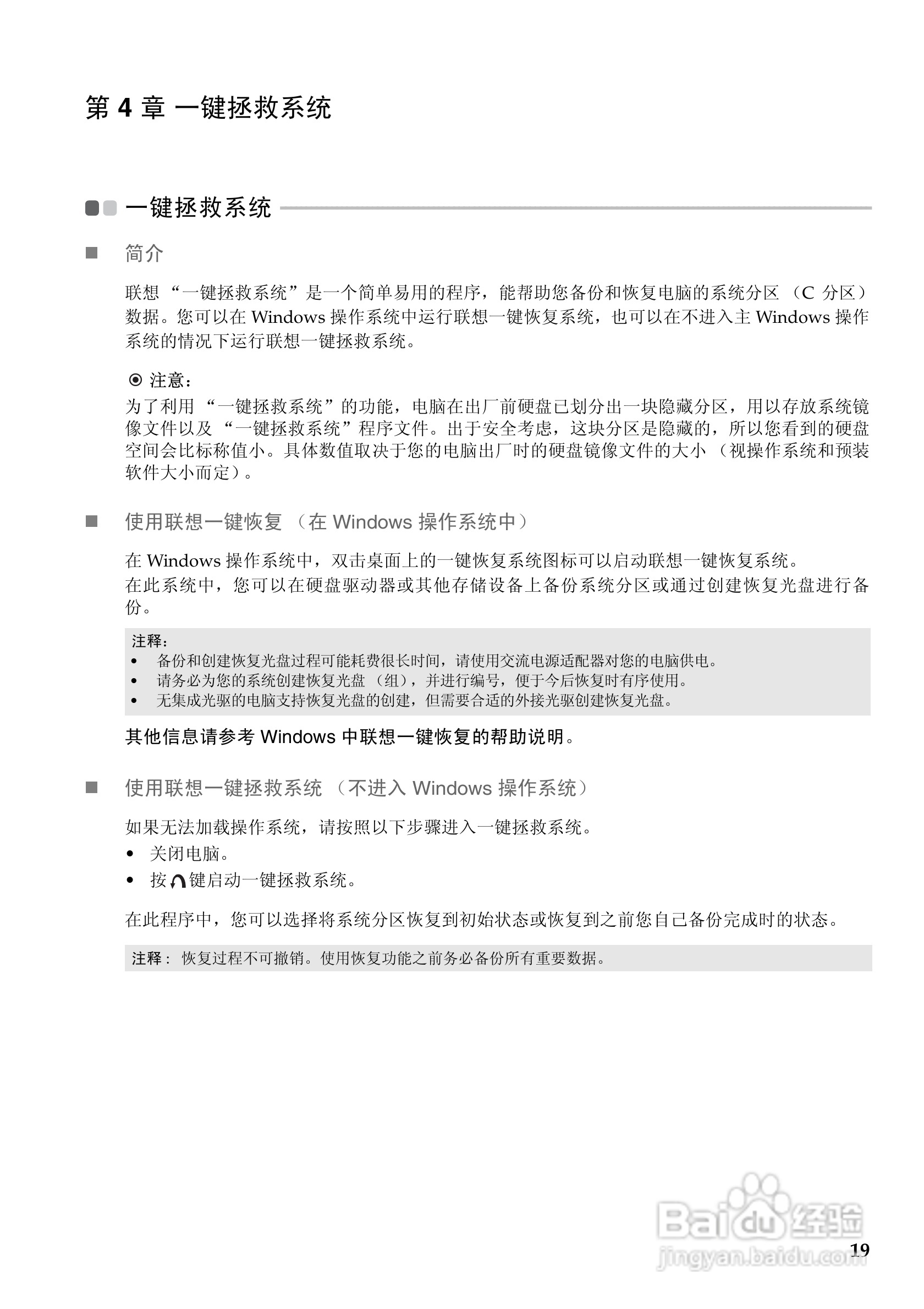
联想B460e笔记本电脑使用说明书:[3]
2026-03-28 05:03:06
本篇为《联想B460e笔记本电脑使用说明书》,主要介绍该产品的使用方法以及常见故障解决方案。
(共篇)
上一篇:
|
下一篇:
声明:
本网站引用、摘录或转载内容仅供网站访问者交流或参考,不代表本站立场,如存在版权或非法内容,请联系站长删除,联系邮箱:site.kefu@qq.com。
相关推荐
联想B460e笔记本电脑使用说明书:[1]
阅读量:26
联想Z470笔记本电脑使用说明书:[3]
阅读量:58
联想Z570笔记本电脑使用说明书:[3]
阅读量:161
联想天逸F51笔记本电脑使用说明书:[3]
阅读量:108
联想旭日C467笔记本电脑使用说明书:[3]
阅读量:27
猜你喜欢
暴饮暴食后怎么补救
gta5mod怎么用
淘宝怎么举报
蛏怎么读
孩子流鼻血是怎么回事
cpu怎么安装
公积金申请书怎么写
脚脖子疼是怎么回事
怎么样才能赚钱
天津理工大学怎么样
猜你喜欢
暖手宝怎么排气
起亚kx3傲跑怎么样
介绍信怎么写
简历特长怎么写
她怎么组词
累了怎么办
怎么清理手机垃圾
电脑怎么连接路由器
思想认识怎么写
怎么看朋友圈访客记录