小度生活
首页
美食营养
手工爱好
生活家居
返回
小度生活
首页
美食营养
游戏数码
手工爱好
生活家居
健康养生
运动户外
职场理财
情感交际
母婴教育
时尚美容
知识问答
生活知识
搜索
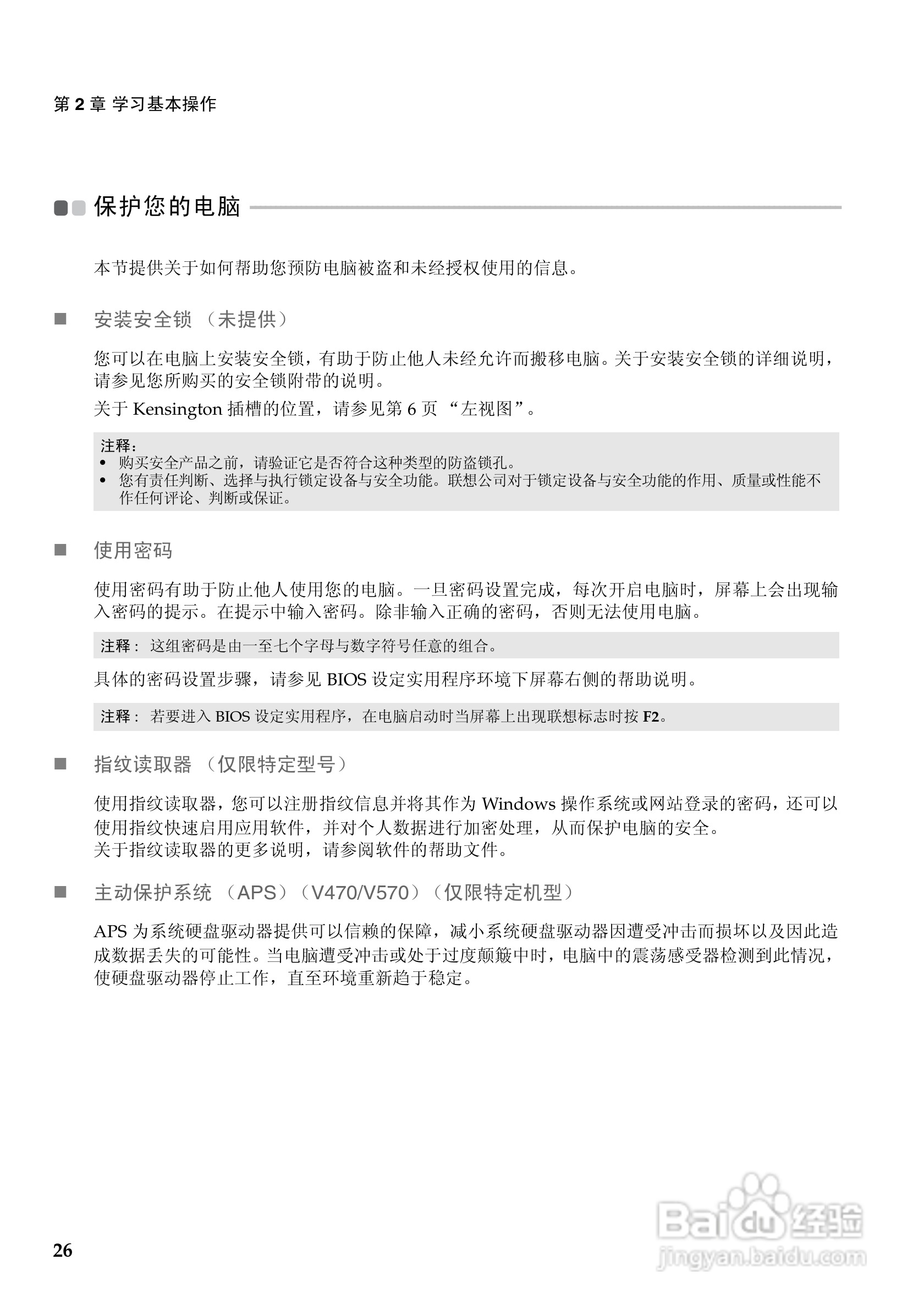
联想Lenovo V470笔记本电脑使用说明书:[3]
2025-10-17 17:42:16
本篇为《联想Lenovo V470笔记本电脑使用说明书》,主要介绍该产品的使用方法以及常见故障解决方案。
(共篇)
上一篇:
|
下一篇:
声明:
本网站引用、摘录或转载内容仅供网站访问者交流或参考,不代表本站立场,如存在版权或非法内容,请联系站长删除,联系邮箱:site.kefu@qq.com。
相关推荐
创卫我们在行动手抄报
阅读量:39
不忘国耻爱我中华手抄报该画什么
阅读量:48
容声冰箱BCD-232YM/AX1型使用说明书
阅读量:34
教你做香辣肉蟹煲
阅读量:123
360软件管家如何下载聊天工具
阅读量:146
猜你喜欢
盲目的意思
大林寺桃花的意思
勉励的意思
uid是什么意思
多吃香蕉有什么好处
樱桃酒的功效与作用
自动驻车是什么意思
制霉素片的作用
bella什么意思
屈指可数的意思
猜你喜欢
情愫是什么意思
麻豆是什么意思
研究生复试考什么
第三者责任险是什么意思
琥珀和蜜蜡有什么区别
小憩的意思
ddl是什么意思
生气勃勃的意思
家用绞肉机什么牌子好
人山人海的意思