小度生活
首页
美食营养
手工爱好
生活家居
返回
小度生活
首页
美食营养
游戏数码
手工爱好
生活家居
健康养生
运动户外
职场理财
情感交际
母婴教育
时尚美容
知识问答
生活知识
生活百科
搜索
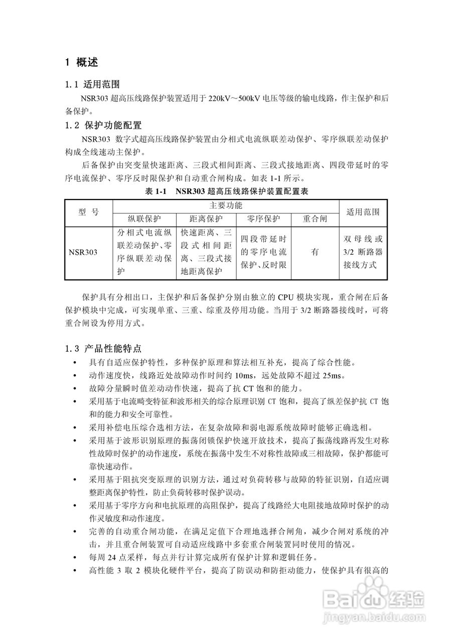
国电南瑞NSR303超高压线路保护装置技术使用说明书:[1]
2026-04-03 04:49:46
本篇为《国电南瑞NSR303超高压线路保护装置技术使用说明书》,主要介绍该产品的使用方法以及常见故障解决方案。
(共篇)
下一篇:
声明:
本网站引用、摘录或转载内容仅供网站访问者交流或参考,不代表本站立场,如存在版权或非法内容,请联系站长删除,联系邮箱:site.kefu@qq.com。
相关推荐
字母有哪些快捷键?
阅读量:153
活动结束后夏洛特如何获得
阅读量:64
辣炒紫苏蛏子怎么做?
阅读量:153
如何使用Inscape设计工具制作一个圆弧圆锥体图
阅读量:113
中石化固体废物污染防治是怎样管理的?
阅读量:85
猜你喜欢
r标志是什么车
痔疮用什么药效果好
什么石头最值钱
上海有什么好玩的地方
胸推是什么意思
9月3日是什么星座
利润率等于什么
人寿年丰是什么意思
citizen是什么牌子
不负韶华是什么意思
猜你喜欢
我再也没有那种感觉是什么歌
日批是什么意思
马铃薯是什么
四川话胎神是什么意思
寻租是什么意思
模拟器是什么
蓝色妖姬代表什么含义
later什么意思
send是什么意思
12月16日是什么星座