小度生活
首页
美食营养
手工爱好
生活家居
返回
小度生活
首页
美食营养
游戏数码
手工爱好
生活家居
健康养生
运动户外
职场理财
情感交际
母婴教育
时尚美容
知识问答
生活知识
搜索
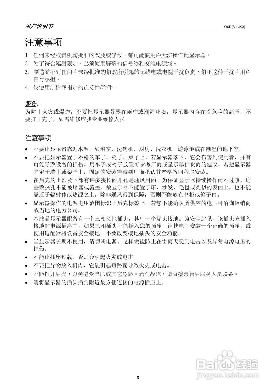
瀚视奇HZ194A液晶显示器使用手册2.0版:[1]
2026-01-14 10:59:33
/>
(共篇)
下一篇:
声明:
本网站引用、摘录或转载内容仅供网站访问者交流或参考,不代表本站立场,如存在版权或非法内容,请联系站长删除,联系邮箱:site.kefu@qq.com。
相关推荐
瀚视奇HZ194A液晶显示器使用手册2.0版:[2]
阅读量:184
瀚视奇HZ194A液晶显示器使用手册2.0版:[3]
阅读量:75
瀚视奇HC174A-BB液晶显示器驱使用手册1.0版:[2]
阅读量:158
瀚视奇HL195ABB液晶显示器使用手册1.0版:[1]
阅读量:180
瀚视奇HC174A-BB液晶显示器驱使用手册1.0版:[3]
阅读量:118
猜你喜欢
柳暗花明又一村的意思
鸭子是什么意思
stp用什么软件打开
白云苍狗是什么意思
hard什么意思中文意思
root权限是什么意思
umbrella是什么意思
恍然的意思
much是什么意思
至于的意思
猜你喜欢
理发剪刀什么牌子好
happy new year什么意思
我在神经什么
mate是什么意思
财位放什么好
什么时候数伏
smile是什么意思
横店是什么意思
确凿的意思
rcs是什么意思