小度生活
首页
美食营养
手工爱好
生活家居
返回
小度生活
首页
美食营养
游戏数码
手工爱好
生活家居
健康养生
运动户外
职场理财
情感交际
母婴教育
时尚美容
知识问答
生活知识
生活百科
搜索
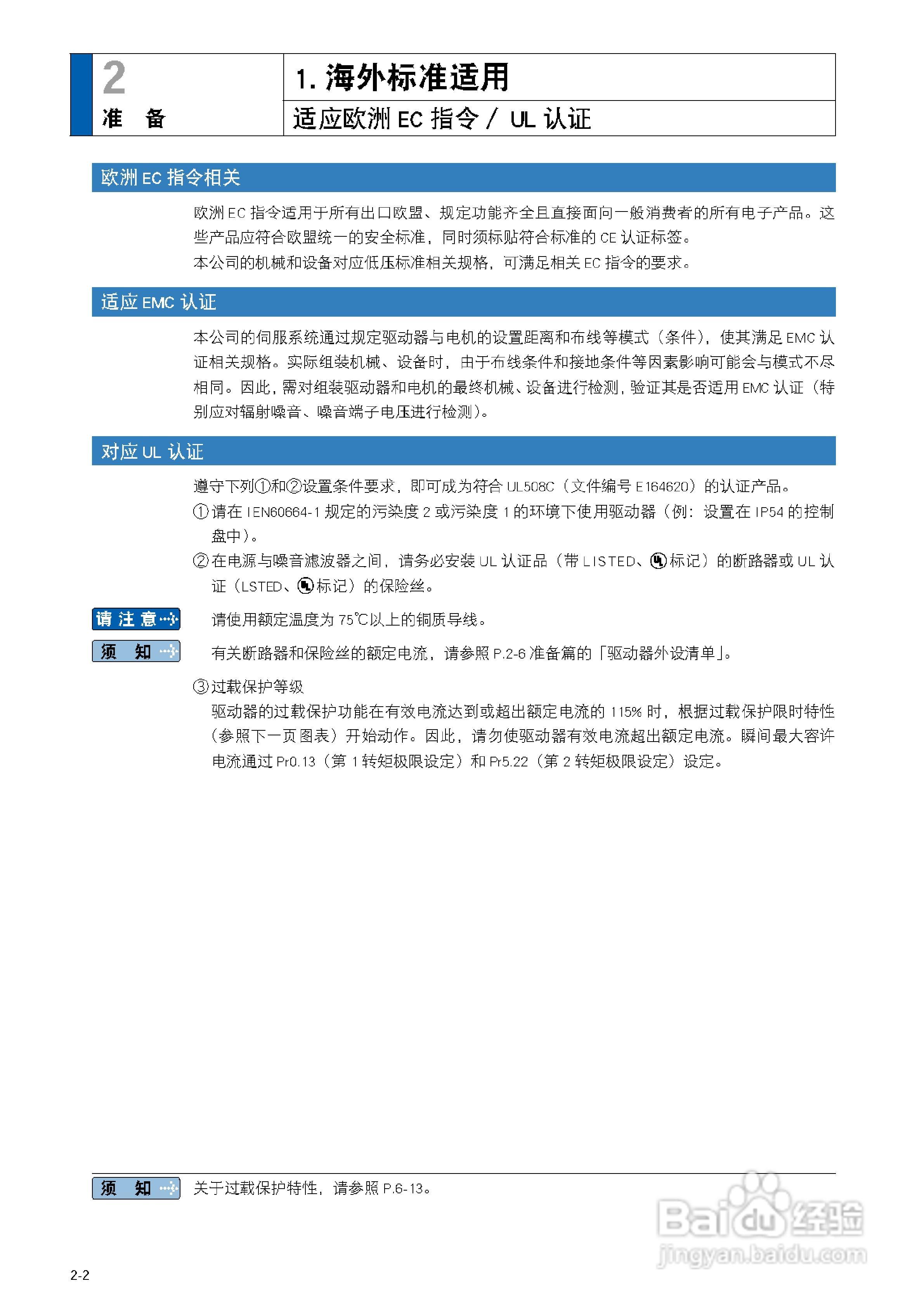
Panasonic A5系列松下伺服马达使用说明书:[4]
2026-04-18 10:52:33
本篇为《Panasonic A5系列松下伺服马达使用说明书》,主要介绍该产品的使用方法以及常见故障解决方案。
(共篇)
上一篇:
|
下一篇:
声明:
本网站引用、摘录或转载内容仅供网站访问者交流或参考,不代表本站立场,如存在版权或非法内容,请联系站长删除,联系邮箱:site.kefu@qq.com。
相关推荐
Panasonic A5系列松下伺服马达使用说明书:[5]
阅读量:90
丹纳赫AKM系列伺服马达说明书:[4]
阅读量:23
丹纳赫CDDR系列伺服马达说明书:[2]
阅读量:72
丹纳赫AKM系列伺服马达说明书:[1]
阅读量:138
丹纳赫AKM系列伺服马达说明书:[3]
阅读量:129
猜你喜欢
宫寒怎么办
脚心痒是怎么回事
自查报告怎么写
ps怎么画虚线
牙疼怎么快速止疼
怎么化妆
曹五笔怎么打
委托书怎么写范文
鸡腿怎么做
怎么样才能怀孕
猜你喜欢
颐莲化妆品怎么样
cloudy怎么读
水门事件是怎么回事
眼睛胀痛是怎么回事
社保卡怎么用
樱桃吃多了会怎么样
月经肚子疼怎么缓解
怎么把个人收款改成商家
忘记手机密码怎么办
心律不齐是怎么回事