小度生活
首页
美食营养
手工爱好
生活家居
返回
小度生活
首页
美食营养
游戏数码
手工爱好
生活家居
健康养生
运动户外
职场理财
情感交际
母婴教育
时尚美容
知识问答
生活知识
生活百科
搜索
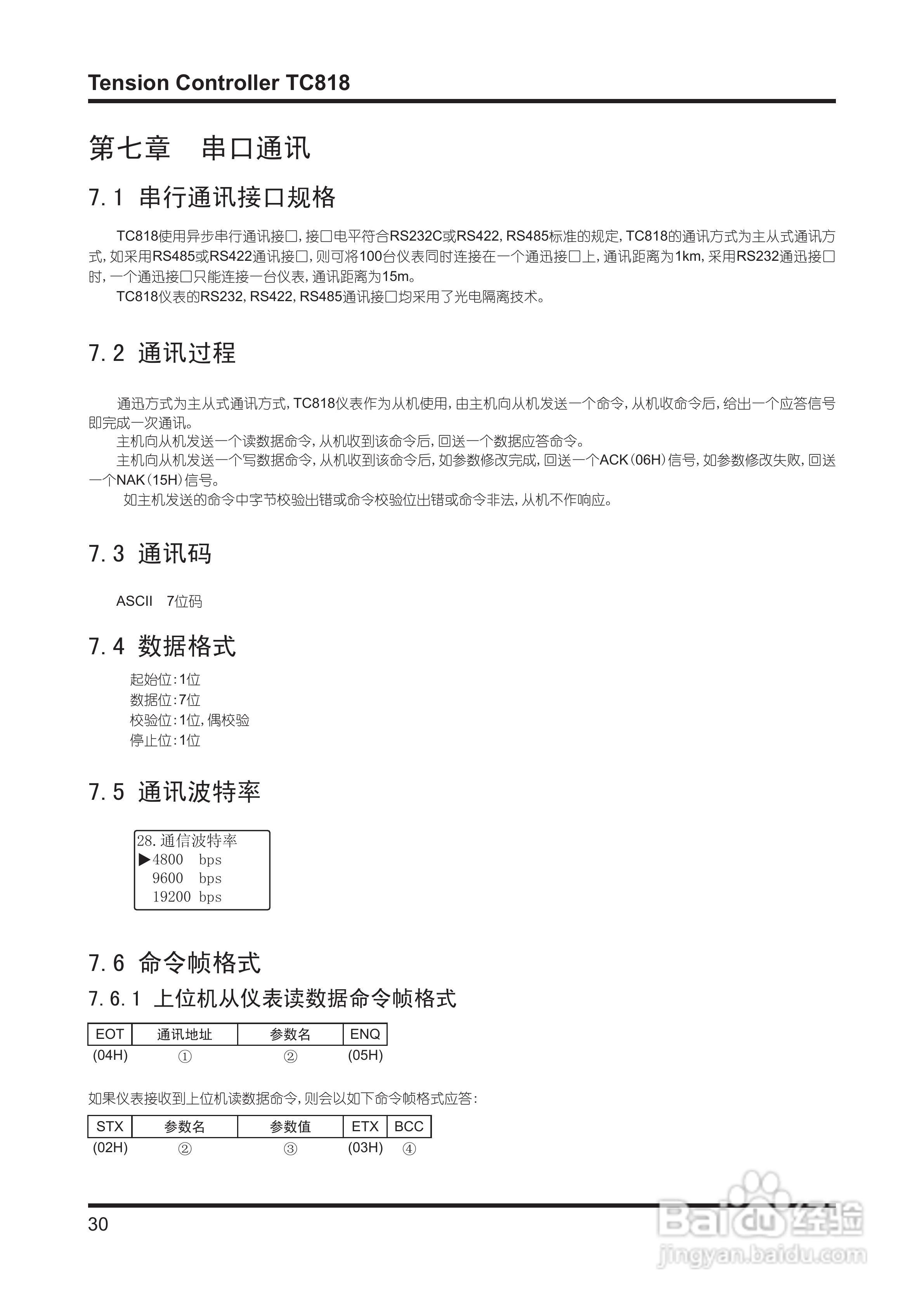
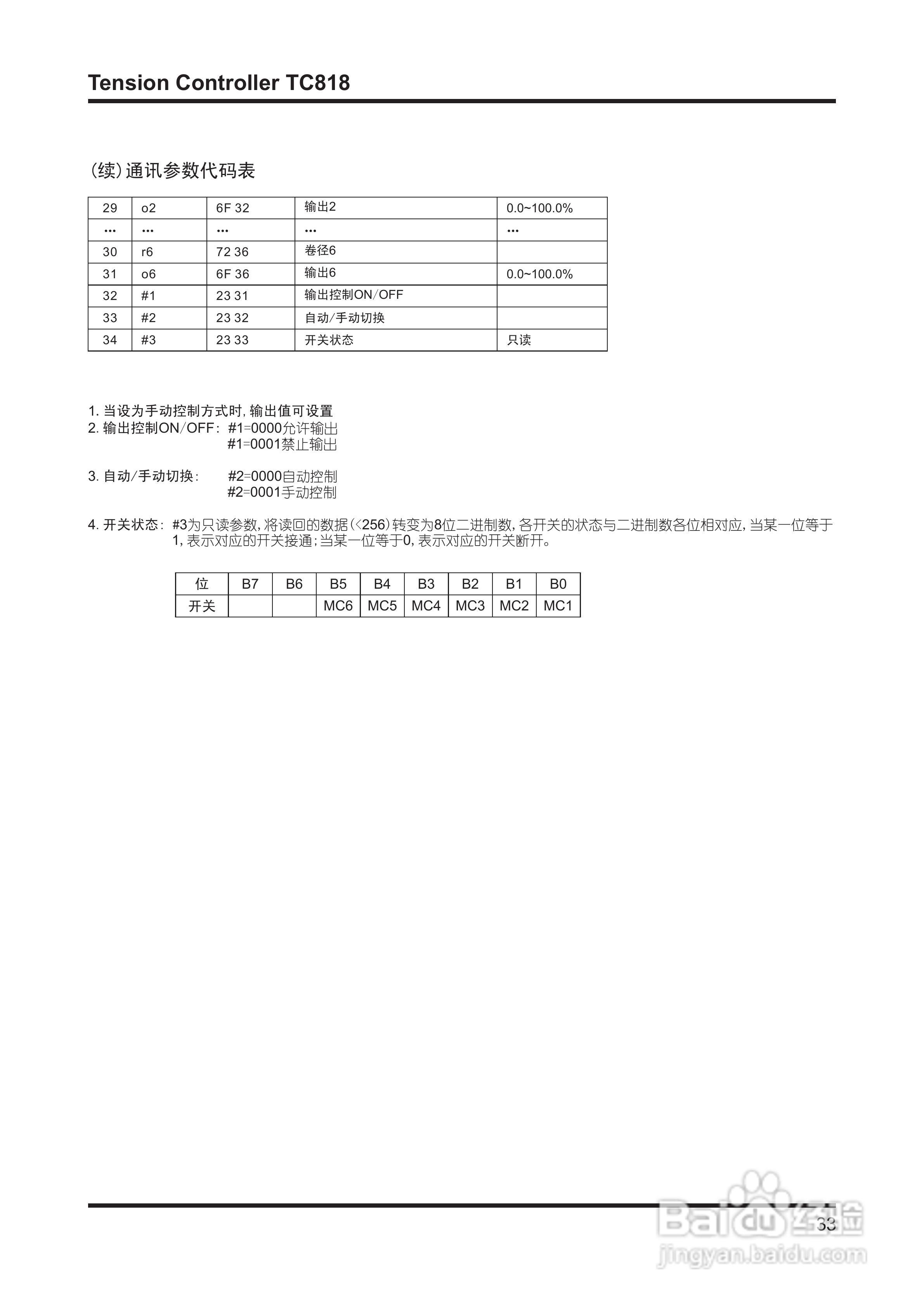
TC818张力控制器V4.00使用说明书:[4]
2026-03-26 17:24:27
本篇为《TC818张力控制器V4.00使用说明书》,主要介绍该产品的使用方法以及常见故障解决方案。
(共篇)
上一篇:
声明:
本网站引用、摘录或转载内容仅供网站访问者交流或参考,不代表本站立场,如存在版权或非法内容,请联系站长删除,联系邮箱:site.kefu@qq.com。
相关推荐
TC818张力控制器V4.00使用说明书:[3]
阅读量:80
TC818型V1.00张力控制器使用说明书:[1]
阅读量:90
TC808全功能张力控制器使用说明书:[3]
阅读量:51
TC808全功能张力控制器使用说明书:[2]
阅读量:172
亚特克TC808全功能张力控制器使用说明书:[2]
阅读量:177
猜你喜欢
执业药师证有什么用
光子嫩肤是什么
红细胞偏高是什么原因
花中四君子指的是什么
什么颜色头发显白
advice是什么意思
什么是物业
4p是什么意思
红细胞高是什么原因
车用尿素是什么
猜你喜欢
同房出血是什么原因
heart什么意思
角质层是什么
司马青衫是什么意思
ant是什么意思
mind是什么意思
婚检检查什么
头发出油是什么原因
citizen是什么牌子
肺结核是什么病