小度生活
首页
美食营养
手工爱好
生活家居
返回
小度生活
首页
美食营养
游戏数码
手工爱好
生活家居
健康养生
运动户外
职场理财
情感交际
母婴教育
时尚美容
搜索
戴尔PDA(掌上电脑)HC03U型说明书:[2]
2025-11-07 08:34:37
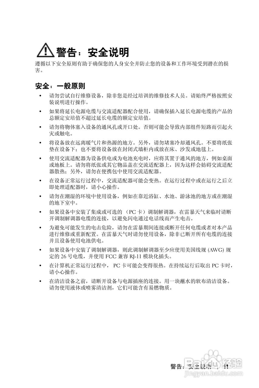
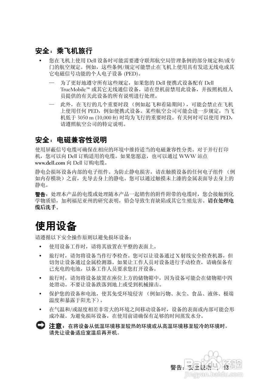
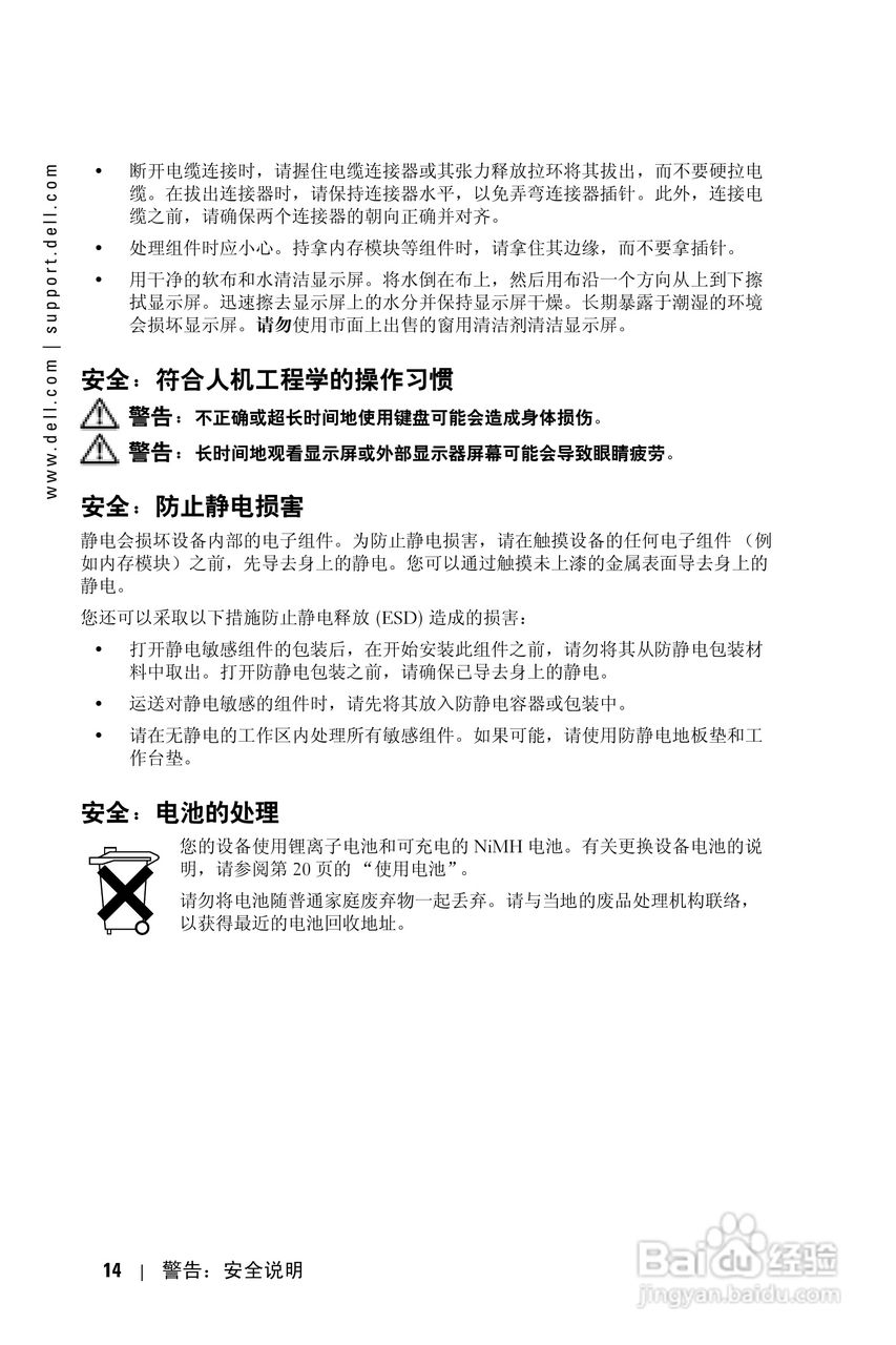
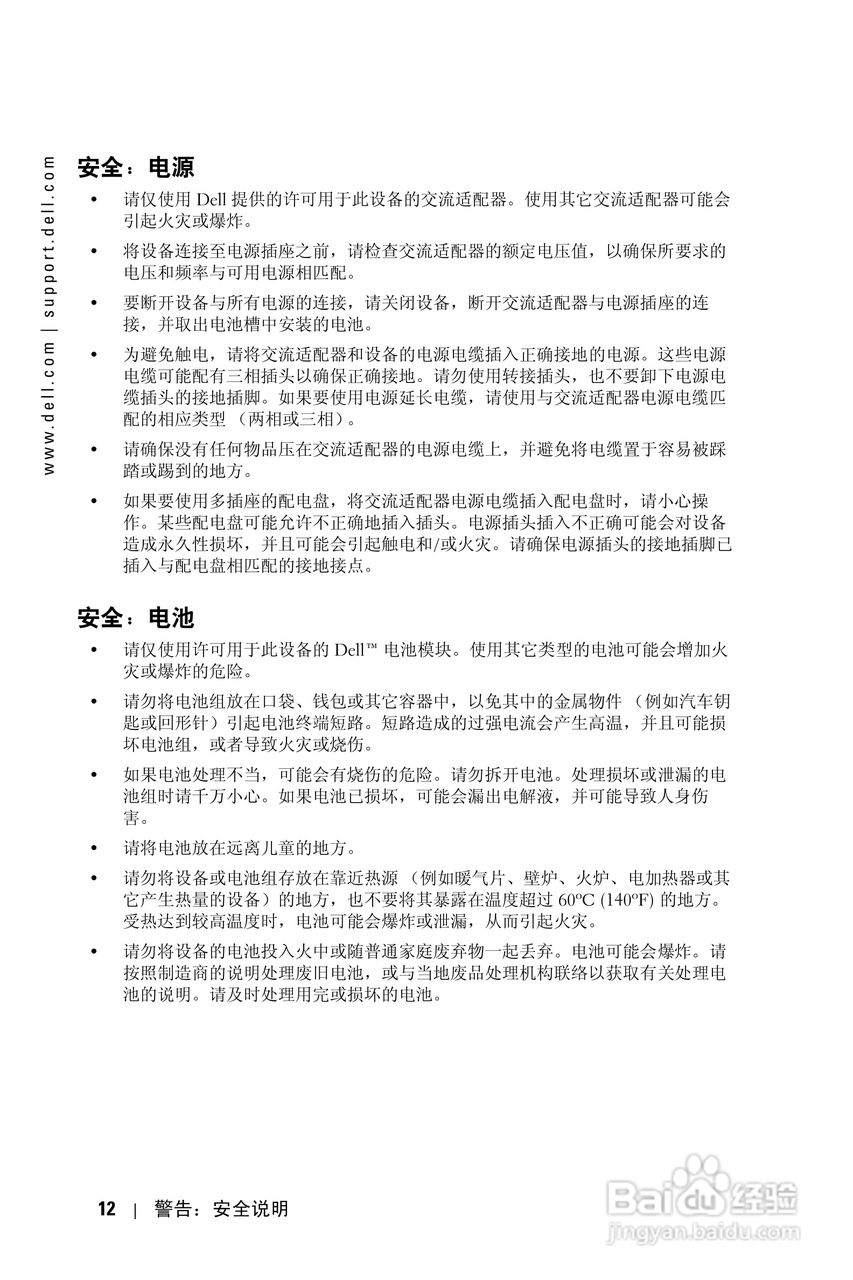
本篇为《戴尔PDA(掌上电脑)HC03U型说明书》,主要介绍该产品的使用方法以及常见故障解决方案。
(共篇)
上一篇:
|
下一篇:
声明:
本网站引用、摘录或转载内容仅供网站访问者交流或参考,不代表本站立场,如存在版权或非法内容,请联系站长删除,联系邮箱:site.kefu@qq.com。
相关推荐
戴尔PDA(掌上电脑)HC03U型说明书:[9]
阅读量:153
戴尔PDA(掌上电脑)HC03U型说明书:[15]
阅读量:85
戴尔PDA(掌上电脑)HC01U型说明书:[2]
阅读量:137
戴尔PDA(掌上电脑)HC03U型说明书:[13]
阅读量:114
戴尔PDA(掌上电脑)HC03U型说明书:[11]
阅读量:115
猜你喜欢
国度是什么意思
圆脸什么发型好看
expensive是什么意思
toxic什么意思
什么叫云技术
叮咛的意思
周扬青什么星座
圆通快递什么时候上班
北上广是什么意思
什么是电容麦
猜你喜欢
华子是什么意思
毫不气馁的意思
什么是下弦月
罗列的意思
喜出望外是什么意思
拜金女是什么意思
眼巴巴的意思
显卡显存有什么用
ass什么意思
孕妇喝什么蜂蜜好