小度生活
首页
美食营养
手工爱好
生活家居
返回
小度生活
首页
美食营养
游戏数码
手工爱好
生活家居
健康养生
运动户外
职场理财
情感交际
母婴教育
时尚美容
知识问答
生活知识
生活百科
搜索
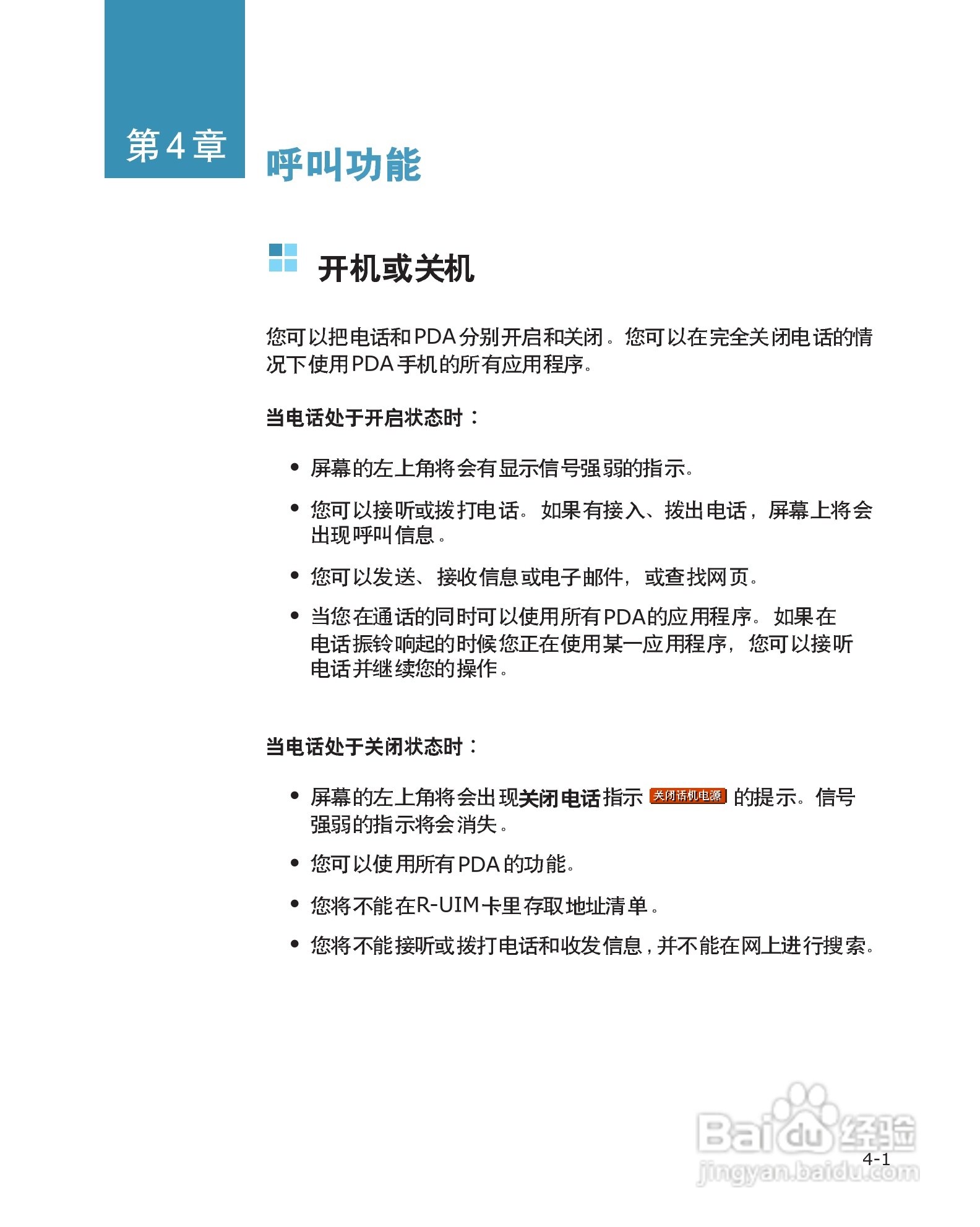
三星SCH-I519手机使用说明书:[7]
2026-05-02 08:05:50
(共篇)
上一篇:
|
下一篇:
声明:
本网站引用、摘录或转载内容仅供网站访问者交流或参考,不代表本站立场,如存在版权或非法内容,请联系站长删除,联系邮箱:site.kefu@qq.com。
相关推荐
三星SCH-I519手机使用说明书:[20]
阅读量:115
手机6g和8g的区别
阅读量:192
手机如何查看已连接wifi的密码
阅读量:114
手机如何登陆网页电脑版淘宝
阅读量:20
手机怎么给视频添加音乐的三种方法
阅读量:103
猜你喜欢
什么视频播放器最好用
肝钙化是什么意思
鸦雀无声是什么意思
成也萧何败也萧何的意思
保温桶什么牌子好
有什么好看的电影啊
version是什么意思
郁郁寡欢是什么意思
pie是什么意思
爱什么稀罕
猜你喜欢
本末倒置是什么意思
废旧荧光灯属于什么垃圾
3g是什么意思
姜子牙属什么
克卜勒什么意思
4g和3g有什么区别
周五祝福语
轴距是什么意思
作文在什么中成长
书香门第中的书香指什么