小度生活
首页
美食营养
手工爱好
生活家居
返回
小度生活
首页
美食营养
游戏数码
手工爱好
生活家居
健康养生
运动户外
职场理财
情感交际
母婴教育
时尚美容
知识问答
生活知识
生活百科
搜索
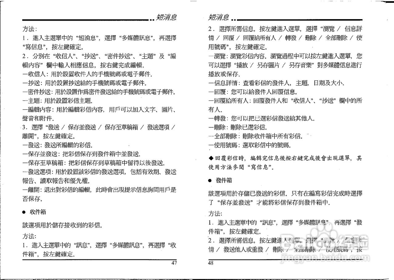
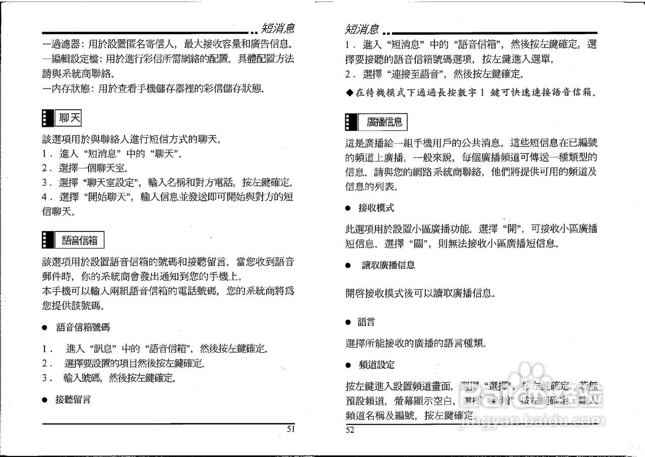
声宝GK-605型手机说明书:[3]
2026-03-29 18:50:58
(共篇)
上一篇:
|
下一篇:
声明:
本网站引用、摘录或转载内容仅供网站访问者交流或参考,不代表本站立场,如存在版权或非法内容,请联系站长删除,联系邮箱:site.kefu@qq.com。
相关推荐
声宝GK-302型手机说明书:[3]
阅读量:183
声宝GK-6100型手机说明书:[3]
阅读量:78
手机6g和8g的区别
阅读量:77
手机如何登陆网页电脑版淘宝
阅读量:85
手机如何查看已连接wifi的密码
阅读量:24
猜你喜欢
emmmm是什么意思
底背离是什么意思
象征的意思
开闭所是什么
什么是新闻的生命
人为了什么而活着
自行车头盔什么牌子好
费列罗巧克力代表什么
强险都保什么
2016流行什么发型
猜你喜欢
微端是什么意思
公司开业送什么礼品
孤芳自赏是什么意思
吃烤肉喝什么酒
什么是非普通住宅
嬴政和赢稷什么关系
张国荣梅艳芳什么关系
爸爸生日快乐祝福语
prompt是什么意思
溺爱的意思