小度生活
首页
美食营养
手工爱好
生活家居
返回
小度生活
首页
美食营养
游戏数码
手工爱好
生活家居
健康养生
运动户外
职场理财
情感交际
母婴教育
时尚美容
知识问答
生活知识
生活百科
搜索
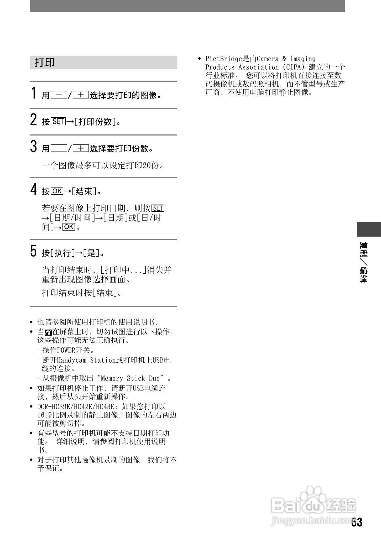
索尼DCR-HC42E数码摄像机使用说明书:[7]
2026-05-06 19:27:15
本篇为《索尼DCR-HC42E数码摄像机使用说明书》,主要介绍该产品的使用方法以及常见故障解决方案。
(共篇)
上一篇:
|
下一篇:
声明:
本网站引用、摘录或转载内容仅供网站访问者交流或参考,不代表本站立场,如存在版权或非法内容,请联系站长删除,联系邮箱:site.kefu@qq.com。
相关推荐
索尼DCR-HC42E数码摄像机使用说明书:[12]
阅读量:91
索尼a7微单使用技巧
阅读量:167
索尼DCR-HC42E数码摄像机使用说明书:[11]
阅读量:79
索尼DCR-PC53E数码摄像机使用说明书:[7]
阅读量:195
索尼DCR-HC94E数码摄像机使用说明书:[7]
阅读量:177
猜你喜欢
指标生是什么意思
au是什么
踢脚线是什么
lotion是什么意思
履约保函是什么意思
规格型号是什么意思
karry什么意思
发行市盈率是什么意思
双开单控是什么意思
报建是什么意思
猜你喜欢
pronunciation是什么意思
骨刺是什么
凡士林是什么
eva是什么
作文我学会了什么
男生烫什么发型好看
口臭是什么原因造成的
什么是及物动词
经常失眠是什么原因
教师节什么时候