小度生活
首页
美食营养
手工爱好
生活家居
返回
小度生活
首页
美食营养
游戏数码
手工爱好
生活家居
健康养生
运动户外
职场理财
情感交际
母婴教育
时尚美容
知识问答
生活知识
生活百科
搜索
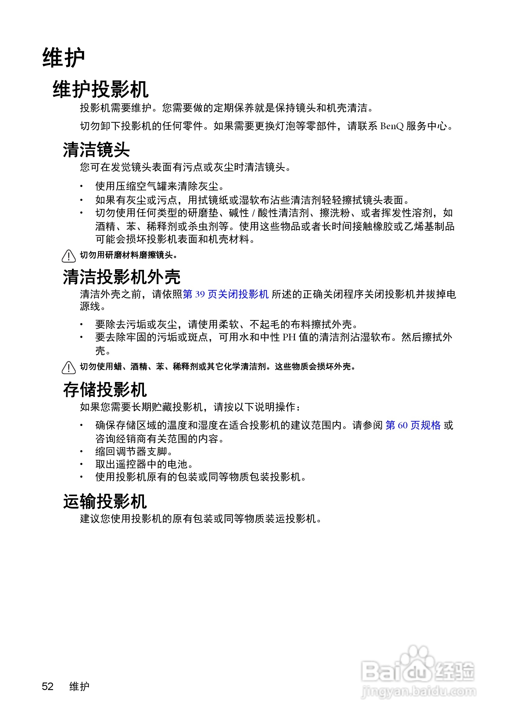
明基MX511投影机使用说明书:[6]
2026-03-25 20:48:10
本篇为《明基MX511投影机使用说明书》,主要介绍该产品的使用方法以及常见故障解决方案。
(共篇)
上一篇:
|
下一篇:
声明:
本网站引用、摘录或转载内容仅供网站访问者交流或参考,不代表本站立场,如存在版权或非法内容,请联系站长删除,联系邮箱:site.kefu@qq.com。
相关推荐
明基MX511投影机使用说明书:[1]
阅读量:150
明基MX511投影机使用说明书:[4]
阅读量:71
明基MX760投影机使用说明书:[6]
阅读量:119
明基MX615投影机使用说明书:[6]
阅读量:165
明基MX613ST投影机使用说明书:[6]
阅读量:165
猜你喜欢
什么是高钾血症
最近什么电影好看
趣味运动会广播稿
什么叫假释
邮票知识
红提子的功效与作用
myself什么意思
运动的重要性
黄山毛峰属于什么茶
猴子尾巴的作用
猜你喜欢
北京有什么名胜古迹
奇异果的功效与作用
继电器的作用
小学生食品安全知识
什么是团购
胱氨酸的作用
我的运动会作文
益生菌的功效与作用
结核病防治知识宣传
黄精的作用与功效