小度生活
首页
美食营养
手工爱好
生活家居
返回
小度生活
首页
美食营养
游戏数码
手工爱好
生活家居
健康养生
运动户外
职场理财
情感交际
母婴教育
时尚美容
知识问答
生活知识
生活百科
搜索
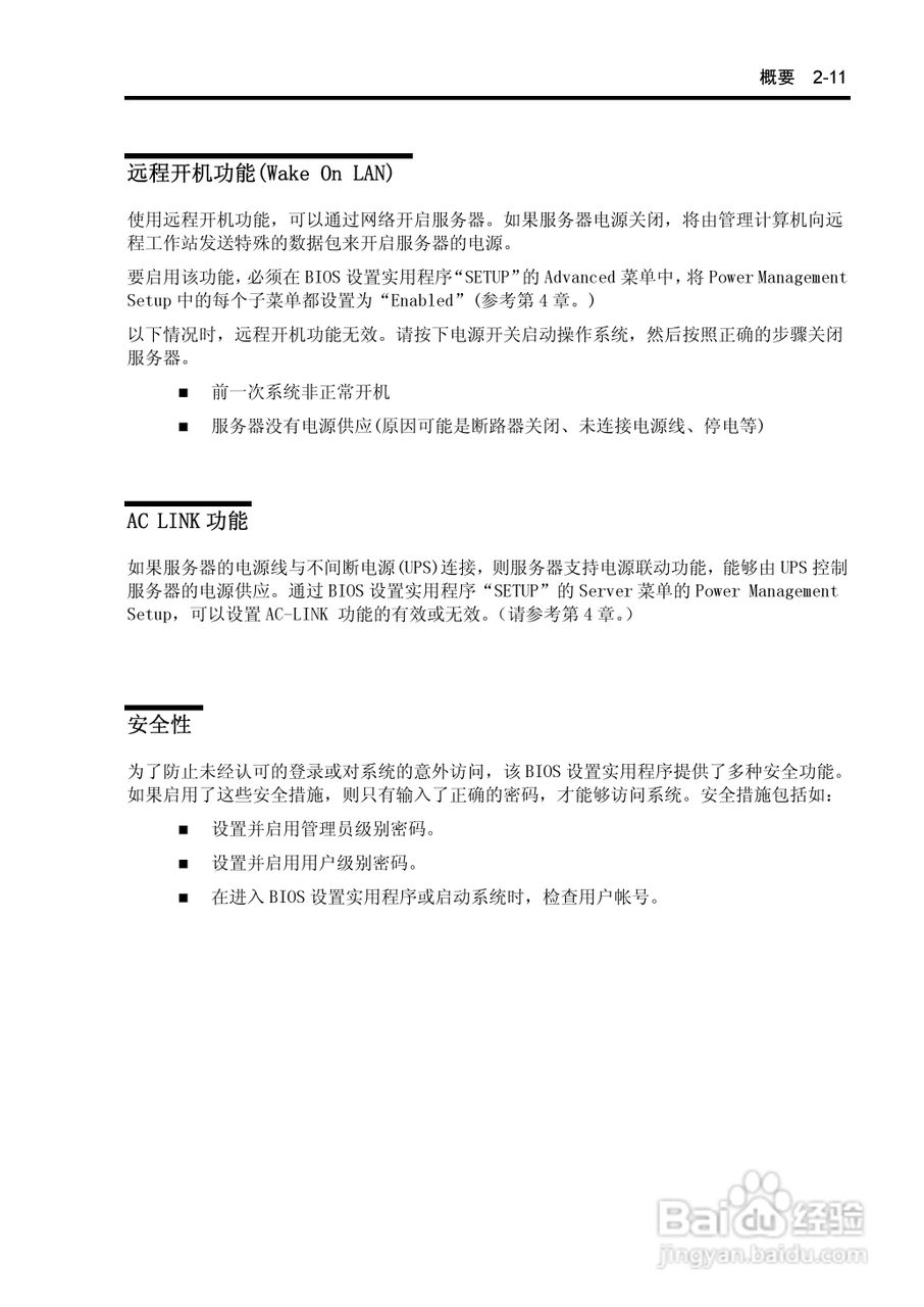
NEC N8100-1575F服务器用户手册:[5]
2026-05-11 16:38:59
本篇为《NEC N8100-1575F服务器用户手册》,主要介绍该产品的使用方法以及常见故障解决方案。
(共篇)
上一篇:
|
下一篇:
声明:
本网站引用、摘录或转载内容仅供网站访问者交流或参考,不代表本站立场,如存在版权或非法内容,请联系站长删除,联系邮箱:site.kefu@qq.com。
相关推荐
NEC N8100-1575F服务器用户手册:[39]
阅读量:189
NEC N8100-1575F服务器用户手册:[31]
阅读量:191
服务器日常维护常识
阅读量:134
服务器的作用和用途
阅读量:177
服务器上的安全数据库没有此工作站信任关系
阅读量:86
猜你喜欢
羽绒服品牌大全女装
金华火腿怎么做好吃
怎么让ppt自动播放
芥菜丝的腌制方法大全
让男人硬起来的方法
正确的刷牙方法
微信表情含义图解大全
蒸鸡蛋怎么做好吃又嫩
化简比的方法
ie怎么卸载
猜你喜欢
鼻子太大怎么办
酸豆角的腌制方法
排骨炖豆角的家常做法
水果游戏大全
搜索引擎大全
哪里的苹果最好吃
毕福剑怎么了
黄鳝怎么做好吃
怎么画眉
肠胃炎最佳治疗方法