小度生活
首页
美食营养
手工爱好
生活家居
返回
小度生活
首页
美食营养
游戏数码
手工爱好
生活家居
健康养生
运动户外
职场理财
情感交际
母婴教育
时尚美容
知识问答
生活知识
生活百科
搜索
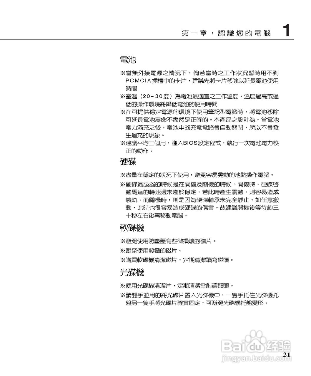
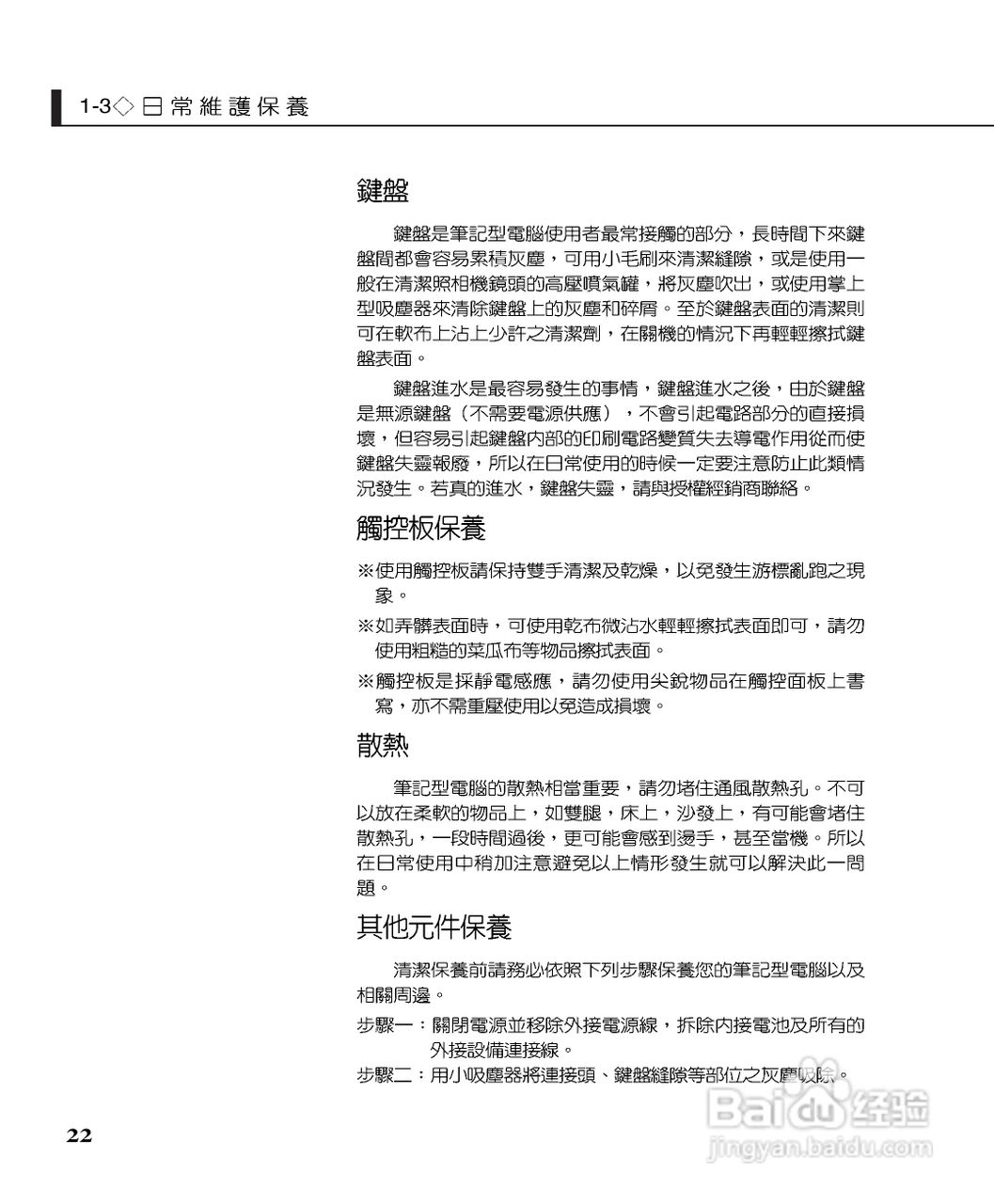
华硕S5215CA笔记本电脑使用说明书:[3]
2026-04-26 06:27:28
本篇为《华硕S5215CA笔记本电脑使用说明书》,主要介绍该产品的使用方法以及常见故障解决方案。
(共篇)
上一篇:
|
下一篇:
声明:
本网站引用、摘录或转载内容仅供网站访问者交流或参考,不代表本站立场,如存在版权或非法内容,请联系站长删除,联系邮箱:site.kefu@qq.com。
相关推荐
华硕S5215CA笔记本电脑使用说明书:[5]
阅读量:119
华硕S5215CA笔记本电脑使用说明书:[6]
阅读量:110
宏基Aspire S3-951笔记本电脑使用说明书:[8]
阅读量:108
笔记本电脑如何连接wifi
阅读量:88
笔记本电脑键盘锁住了怎么解锁
阅读量:95
猜你喜欢
生育险怎么报销
血压低压高怎么办
胃胀气怎么办快速解决
鞠婧祎怎么读
腌咸鱼的做法
小腹胀痛是怎么回事
gucci怎么读
萦怎么读
笔记本电脑开不了机怎么办
牛鞭的做法大全
猜你喜欢
牛肉怎么做好吃
溜鱼片的家常做法
我的世界甘蔗怎么种
beyond怎么读
为什么你要走
嚼槟榔脸变大怎么恢复
户口所在地怎么填
薄饼的做法大全
海藻面膜怎么调
豆芽怎么炒好吃