小度生活
首页
美食营养
手工爱好
生活家居
返回
小度生活
首页
美食营养
游戏数码
手工爱好
生活家居
健康养生
运动户外
职场理财
情感交际
母婴教育
时尚美容
知识问答
生活知识
搜索
优特电力T-9932B变压器后备保护测控装置使用说明书:[3]
2026-01-13 17:39:36
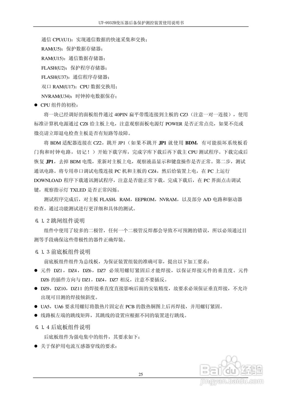
本篇为《优特电力T-9932B变压器后备保护测控装置使用说明书》,主要介绍该产品的使用方法以及常见故障解决方案。
(共篇)
上一篇:
|
下一篇:
声明:
本网站引用、摘录或转载内容仅供网站访问者交流或参考,不代表本站立场,如存在版权或非法内容,请联系站长删除,联系邮箱:site.kefu@qq.com。
相关推荐
优特电力T-9932B变压器后备保护测控装置使用说明书:[4]
阅读量:124
UT-9932B 变压器后备保护测控装置使用说明书:[4]
阅读量:108
优特电力UT-9935变压器保护测控装置使用说明书:[3]
阅读量:157
优特电力UT-9935变压器保护测控装置使用说明书:[2]
阅读量:189
珠海优特UT-9931B变压器主保护装置使用说明书:[3]
阅读量:50
猜你喜欢
headache怎么读
啤酒肚怎么瘦下来
我的世界玻璃怎么做
满天星怎么养
实习报告怎么写
怎么将pdf转换成word
多囊卵巢怎么治最好
多宝鱼怎么杀
煤油打火机怎么加油
气胸怎么治疗
猜你喜欢
手机密码忘记了怎么办
电脑耳机没声音怎么设置
胃火旺怎么调理
纸灯笼怎么做
洗面奶怎么用
数据有效性怎么设置
北的笔顺怎么写
泰拉瑞亚怎么钓鱼
无法识别的usb设备 怎么解决
exe文件怎么打开