小度生活
首页
美食营养
手工爱好
生活家居
返回
小度生活
首页
美食营养
游戏数码
手工爱好
生活家居
健康养生
运动户外
职场理财
情感交际
母婴教育
时尚美容
知识问答
搜索
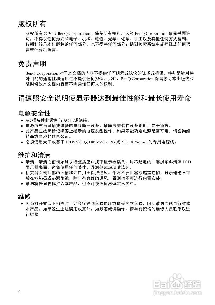
明基G920HDA液晶显示器使用说明书:[1]
2025-11-23 19:11:44
(共篇)
下一篇:
声明:
本网站引用、摘录或转载内容仅供网站访问者交流或参考,不代表本站立场,如存在版权或非法内容,请联系站长删除,联系邮箱:site.kefu@qq.com。
相关推荐
明基G920HDA液晶显示器使用说明书:[3]
阅读量:57
明基G900A液晶显示器使用说明书:[1]
阅读量:28
明基M2200HD液晶显示器使用说明书:[1]
阅读量:101
明基E2400HD液晶显示器使用说明书:[1]
阅读量:162
明基G922HDL液晶显示器使用说明书:[1]
阅读量:102
猜你喜欢
秋收起义简介
童瑶个人资料简介
长治旅游景点大全
农村墓地风水怎么看
白萝卜的做法大全
qq怎么快速加好友
兔子简笔画图片大全
感冒是怎么引起的
装饰公司名字大全
对子大全
猜你喜欢
中华车怎么样
小班儿歌大全
五年级好词好句大全
福字书法大全
变废为宝手工制作大全
历史剧电视剧大全
山东建筑大学怎么样
耽美动漫大全
腰子怎么做
qq飞车名字大全唯美